历史上的今天
今天是:2025年07月01日(星期二)
2020年07月01日 | 4200A-SCS参数分析仪如何进行最佳电容和AC阻抗测量
2020-07-01 来源:EEWORLD
各种各样的应用通常要在许多类型的器件上执行电容-电压(C-V)和AC阻抗测量。例如,C-V测量用来确定以下器件参数:MOSCAPs的栅极氧化物电容、MOSFET输入和输出电容、太阳能电池的内置电位、二极管的多数载流子浓度、BJT端子间的电容、MIS电容器的氧化物厚度、掺杂密度和门限电压。
C-V测量
4215-CVU和4210-CVU都是适用于4200A-SCS参数分析仪的多频(1 kHz ~ 10 MHz) AC阻抗测量模块(参见图1),让用户能够轻松进行C-V测量。这两种CVU之间的差异在于测试频率数量和AC驱动电压。4215-CVU拥有10,000个不同频率,分辨率为1 kHz;4210-CVU拥有37个不同频率。4215-CVU的AC驱动电压范围是10 mV ~ 1 V rms,4210-CVU的AC驱动电压范围是10 mV ~ 100 mV rms。

图1. 4200A-SCS参数分析仪。
CVUs采用独特的电路设计,通过Clarius软件控制,支持多种特性和诊断工具,确保测量结果的准确度达到最高。CVU拥有多种内置工具,如实时测量模式、开路、短路补偿、参数提取生成器、滤波、定时控制,并能够在软件中切换AC电流表端子。除外,它还采用适当的线缆和C-V测量技术,用户可以进行高度灵敏的电容测量。
CVU测量概述
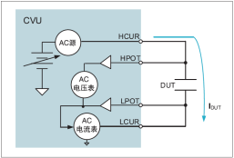
图2是简化的4210-CVU和4215-CVU模型。器件的电容通过提供AC电压,测量AC电流和相位来确定,同时在器件中应用或扫描DC电压。

图2. 简化的CVU图
时域AC值被处理到频域中,生成相量形式的阻抗。CVU使用自动平衡电桥(ABB) 方法测量电容。ABB用来抵消DUT 一个端子( 如果AC电流表在LCUR上则为LPOT) 上已知频率的AC信号,以警戒杂散阻抗。这个AC接地会把CVU的LPOT保持在0 VAC,这样测试电路中的所有AC电流都会流到AC电流表,而不会经过测试电路中的任何并联电容。
根据测试设置,包括频率、AC驱动电压和电流范围,CVU可以测量皮法级到毫法级电容。用户指定的测试范围取决于被测器件和导出的参数。测试频率范围为 1kHz~10MHz。DC 偏置功能是 ±30V(60V差分 )。
测量模型和参数
DUT测量的典型模型通常是一条串联或并联电阻电容(RC) 电路。如图3中简化的模型所示,CVU既可以作为串联配置(RSCS) 测量DUT,也可以作为并联配置(RPCP) 测量DUT。

图3. 简化的测量模型
CVU可以测量和显示以下参数:阻抗和相位角(Z,Theta),电阻和电抗 (R+jX),并联电容和电导(CP-GP),串联电容和电阻(CS-RS),并联电容和杂散因子 (CP-D),串联电容和杂散因子(CS-D),导纳和相位角(Y,theta)。

图4. 阻抗的矢量图
通过使用Clarius内置的Formulator工具,还可以从测得的数据中简便地提取其他参数,如电感。图4中的阻抗矢量图显示了阻抗的基础公式。
如图5所示,C-V测量系统可能会相当复杂,因为配置中包括测量仪器和软件、信号路径线蓝、测试夹具和器件。为进行最优测量,必需相应设置CVU的测试设置和定时参数。必须使用适当的线缆、探头和测试夹具,然后必须执行连接补偿。最后,器件本身可能会导致测量问题。接下来将讨论进行良好的电容测量需要考虑的硬件和软件。

图5. C-V测量系统
适当的线缆
为获得最好的测量结果,应只使用随机自带的红色SMA电缆连接到CVU。随机自带的附件如下:4条CA-447A SMA到SMA 1.5米电缆(红色)、4条CS-1247 SMA到BNC转接头、2条CS-701A BNC T形装置、1个扭矩扳手(用来紧固SMA电缆连接)。

图6. 2线传感的CVU连接图
随机自带的附件可以通过BNC或SMA连接,来连接测试夹具或探头。图6显示了CVU以及为2线传感配置的随机自带的附件。CS-1247 SMA到BNC转接头连接到每条CA-447A SMA到SMA电缆。HCUR和HPOT端子通过CS-701A BNC T形装置连接,构成CVH;LCUR和LPOT连接在一起,构成CVL。使用随机自带的扭矩扳手,紧固SMA电缆连接,确保接触良好。红色SMA电缆为100 Ω。并联的两条100 Ω电缆是50 Ω,这是高频源测量应用的标准配置。

图7. 从CVU正确连接到DUT
图7是DUT 4线传感实例。在本例中,HCUR和HPOT端子连接到器件的一端,LPOT和LCUR端子连接到器件的另一端。为了改善带宽,我们把同轴电缆的外部屏蔽层连接到金属测试夹具上。我们使用到器件的4线连接,通过尽可能靠近器件传感电压,来简化灵敏的测量。
四条同轴电缆每条电缆的外部屏蔽层必须尽可能近地连接到器件上,以使屏蔽层的环路面积达到最小。同轴电缆的外部屏蔽层还应连接到金属测试夹具上,以降低来自外部源的噪声和耦合。这降低了电感,有助于降低谐振效应,这种效应在1MHz以上的频率时可能会带来负担。

图8. 连接两个控制装置公共部分的接地跳线
图8是连接两个探头电缆组件公共部分的跳线。吉时利仪器公司拥有一系列4210-MMPC多测量电缆套件,适用于各种探头,可以实现各种控制装置的常用连接。
使用4200A-CVIV多通道开关保护器件端子
可以使用选配的4200A-CVIV多通道开关,自动进行有保护的C-V测量,如图9所示。通过CVIV,用户可以自动在器件的I-V(SMU)测量和C-V (CVU)测量之间切换,并把C-V保护装置连接到DUT的任意端子上。

图9. 4200A-CVIV多通道开关。
图10显示了把CVU的CVHI端子、CVLO端子和CV Guard端子通过4200A-CVIV的输出连接到BJT的三个端子上。在这个实例中,CV Guard通过4200A-CVIV的通道3切换到BJT的集电极端子上,这样就可以测量CVHI和CVLO之间的基极发射器电容。

图10. 从4200A-CVIV连接到BJT,进行有保护的测量。
Clarius软件允许用户自动改变4200A-CVIV的输出,从而可以保护器件的任意端子。图11显示了Clarius中的CVIV多通道开关Channel Config设置。

图11. 在BJT上进行基极发射器电容测量时的cviv-configure设置。
表1 提供了各种测量问题的排障方式,供参考。

表1. C-V 测量排障表
通过使用CVU 内置测量工具、正确的线缆和连接及相应的测量技术,可以轻松实现良好的电容测量。CVU提供了许多内置工具,包括补偿、定时参数和置信度检查。
泰克公司的Keithley 4200A是一台集成化的多功能的电学测试系统。常用于微电子、物理、化学,甚至生物等学科的电学测试。可以测试的参数曲线包括直流IV(I-t/V-t)/CV/pulse IV及基于这些曲线的其他特性参数的测试
史海拾趣
|
摘要:针对某些领域对三相程控高精度电源的需求,提出了一种三相功率源的设计方法。该方法主要利用单片EPROM实现三相稳定信号源的产生,采用同步跟随电源技术进行线性功率放大,采用功率合成技术实现大功率输出。测试结果表明该功率源波形失 ...… 查看全部问答> |
|
威盛694XB公版主板电路图,需要的朋友看看吧.... 威胜的那套图被黑客给黑掉了,我也没有了.换一套INTEL810E的吧.再过几天我会陆续在上一些PC主板的图的. [ 本帖最后由 西门 于 2009-5-15 22:32 编辑 ]… 查看全部问答> |
|
最近抽空整理了一些论坛的帮助帖,希望能对大家有帮助,不断完善中........ 大家多提意见,多问问题,我会帮大家找到答案并在帖子中逐步完善! 一、 &nbs ...… 查看全部问答> |
|
修改C:\\WINCE500\\PRIVATE\\WINCEOS\\COMM\\BLUETOOTH里面的代码,进行全编译都编不进去 有什么办法可以截获蓝牙耳机按键消息吗?… 查看全部问答> |
|
高手进来指导下。我用C语言写了两天的日历时钟,有闹钟功能、计时功能。 #include #include #define UCHAR unsigned char #define UINT unsigned int void init(); void delay(UINT); void displayWeek(UCHAR week); void displayTime(UCHAR first, UCHAR second); void writeCmd(UCHAR cmd); void writeData(UCHAR dat) ...… 查看全部问答> |
|
8086微处理器课程中,在介绍存储器20位地址的形成时,说16位段寄存器中数据左移四位后再与偏移值相加,那么左移四位后前四位不是溢出了吗?如原来是ABCDH,左移后为BCD0H,不会为ABCD0H啊?… 查看全部问答> |




