历史上的今天
今天是:2025年07月29日(星期二)
2020年07月29日 | 中国动力电池新一轮剧变“前夜”
2020-07-29 来源:高工锂电
中国电动汽车市场化启动前夜,国际车企正在加急储备“粮草”,其对动力电池的兴趣,从未表现的像现在这样“如饥似渴”。
继去年2月敲定56GWh合作订单之后,近日,本田确定以37亿元入股宁德时代,占其1%股份。
在此之前,戴姆勒刚以9亿元拿下孚能科技3%股份,二者曾于2018年签署过电池供应长期订单。更早之前的5月,大众斥资90亿元成为国轩高科第一大股东,成为第一家控股中国电池企业的国际车企。
如你所见,国际车企对于动力电池的要求,已经不单纯停留于供应关系层面,通过资本战略入股甚至收购的方式进一步巩固彼此合作,以此保证未来的稳定供应,已经成为越来越多车企的选择。
而与此同时,锁定核心供应商的之外,进行更加多元化的电池供应链体系建立,似乎也迫在眉睫。
在确定了以宁德时代为“一供”之后,从去年开始,国际车企在国内启动了大范围的“筛选”,希冀在中国本土电池企业中探寻求更多的配套企业。
最近的市场消息有,万向一二三成为大众在华合作的第三家动力电池供应商,亿纬锂能获得华晨宝马电池供应商定点信,日产要与欣旺达联合开发基于e-POWER的车载电池。
同时,包括中航锂电、远景AESC等国内电池企业也都向高工锂电透露,已经在与多家国际车企密切接触。
一系列紧锣密鼓的供应链“囤货”背后,释放的信号不容忽视:国际车企在中国市场的电动化风暴,已然箭在弦上。
以目前的节奏来看,2021——2023年,将迎来外资车企电动化车型的密集投放期,行业的一致研判是,在此之后的2023年,中国将会迎来全面电动化市场转折点,到2025年,市场将进入快速发展壮大期。
事实上,过去几年的中国电动化进程中,主要还是国内车企(自主品牌、新势力车企)唱主角,尽管外资车企也有参与其中,但整体上表现只能算“出工不出力”,并没有真正具有竞争力的电动车型推向市场。
时间进入2020年后,以特斯拉上海工厂投产和Model3在中国市场的一骑绝尘为标志,更多的外资车企的纯电动车型正在快马加鞭赶到。

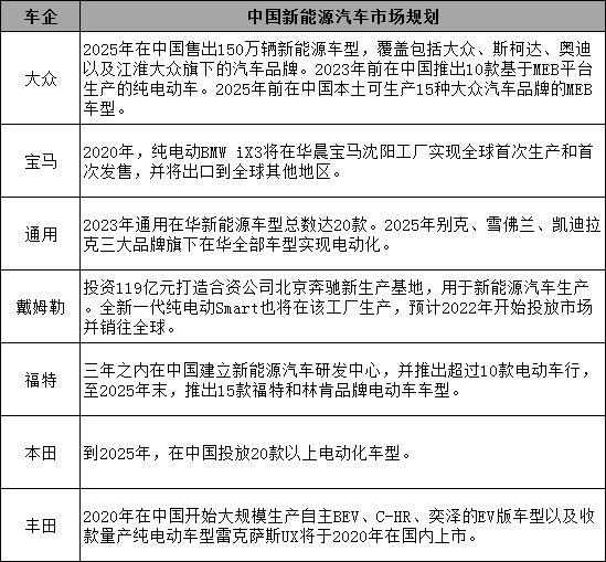
7月,宝马iX3首发,作为其在纯电动领域的主打车型,将在华晨宝马沈阳铁西工厂生产,并将出口全球。即将到来的10月,大众在中国的首款MEB平台车型ID.4也将正式亮相。
此外,基于奔驰EVA平台、通用BEV3平台、现代E-GMP平台等一系列纯电动化平台打造的主力车型都已经摩拳擦掌走向中国市场。
庞大的电动化野心、密集的车型投放、越来越临近的市场拐点,这让国际车企激动,也让他们对于供应链“惴惴不安”。

仅仅以大众为例,按照其2025年的规划,有100万辆的MEB平台的电动车都将在中国生产。
根据大众中国CEO冯思瀚的说法,以现有的规划,大众在中国市场的电池需求从2025年开始将增至每年150GWh。
大众之外,戴姆勒、宝马、丰田、日产、本田、现代等一众外资车企对于动力电池的需求量同样可观。
GGII数据预测,到2023年,中国市场动力电池需求量预计将达256GWh,到2025年,这个数据将达到431GWh。
过去几年,主流国际车企而虽然先后都在国内确定了至少一家动力电池核心供应商,但以当下的规划看,一旦多款车型同时投放,电池的供给极有可能会“捉襟见肘”。
产能缺口巨大、具备车规级的电池产能不足、具备供应能力的企业数量屈指可数,这是摆在这些外来和尚面前的最严峻也是最急迫的难题。
也正是如此,才会有最近的一系列行动,一是与已经敲定供应关系的头部企业从资本层面加深绑定,二是再进一步延伸寻求多元化的中国电池企业供应商。
行业必须正视的一点是,国际车企在中国动力电池领域的此番布局,必将深刻的影响到未来几年的市场竞争局面。
高工锂电认为,放眼2020年后,中国动力电池企业不仅会在国际车企的中国市场供应链体系中扮演关键角色,而且,还将进一步通过这些车企基于中国市场的全球化策略,走向更为广阔的国际市场。
一是,与上一轮国际车企在中国的电池供应选择偏向日韩所不同,此轮供应商的选择都集中锁定在中国电池供应商中。
这既有出于规避政策风险的考量,但更多的原因应该在于,中国动力电池企业,在技术产品实力、制造能力、供应链管理能力、成本竞争力等方面都已经完全能够达到国际车企的要求,并与日韩对手展现出差异化的竞争力。
这既体现在宁德时代、比亚迪前两大巨头上,同时在国轩高科、中航锂电、亿纬锂能、万向一二三等第二梯队企业中也有所反映。这种经由市场验证带来的技术迭代、制造提升过程是日韩对手并不具备的。
在产品多元化方面,中国电池企业展现出与日韩对手的差异化竞争力。宁德时代配套特斯拉的LFP电池、国轩高科获大众定点的LFP电池等,都是中国企业基于本土市场需求变化,并结合自身技术优势所形成的差异化竞争力。在高镍体系配套上,宁德时代811电池已经配套宝马iX3,同样走到了对手之前。
此外,在产业链和价值链上,中国企业也明显更胜一筹。中国锂电产业链已经占据全球超7成市场份额,围绕中国头部电池企业,形成了一大批具备国际化能力的供应链配套企业,这也是国际车企选择中国电池企业的一个考量因素。
二是,宁德时代的全球龙头地位将会进一步巩固,并更加深度的绑定与国际车企的合作。在这一轮与车企的合作中,宁德时代不仅得到了车企的资本介入,同时,在供应链的合作范围上,也不再局限于中国市场。
从目前对外公开的信息来看,无论是特斯拉、宝马、本田的合作,跟宁德时代的采购需求,已经不局限于中国本土配套,都明确提出了将出口配套国外市场。而这也将在未来几年加速推动宁德时代的全球化节奏。这也势必将进一步站稳全球龙头的地位。
三是,在拿到国际车企定点或订单后,包括国轩高科、亿纬锂能、万向一二三、欣旺达、孚能等一批第二梯队电池企业将会快速壮大,以此具备面临市场风险时的抵抗力和免疫力。
与此同时,从国际车企的供应链需求看,依然还将会有一批具备车规级产品技术实力、国际化视野的中国动力电池企业进入其选择范围。
高工锂电获悉,包括中航锂电、远景AESC、蜂巢能源、力神、塔菲尔等企业也都在和国际车企紧密接触。
从电动汽车市场竞争角度来看,外资车企的车型占比仍将在未来的中国市场中非常重要的版块,而中国电池企业进入其供应链,将会受益其需求。
但与此同时,拿到国际客户意味着,需要其在产能布局、制造能力、成本把控、技术迭代、供应链等环节做更进一步的提升,同时要在资本层面做好准备。
此外,与国际车企的配套所带来的风险也不容忽视,一旦在产品安全、产能供给等出现暴雷,将面临快速掉队甚至淘汰的风险。
史海拾趣
|
1、输入端与输出端的边线应避免相邻平行, 以免产生反射干扰。必要时应加地线隔离;两相邻层的布线要互相垂直,平行容易产生寄生耦合。 2、地线>电源线>信号线,通常信号线宽为:8mil~12mil;电源线为50mil~100mil。对数字电路 ...… 查看全部问答> |
|
EVC中是不是不支持settimer的SLIDER_TIMER参数?? EVC中是不是不支持settimer的SLIDER_TIMER参数?? mSliderTimer = SetTimer(SLIDER_TIMER, 100, NULL); 报错是:error C2065: \'SLIDER_TIMER\' : undeclared identifier… 查看全部问答> |
|
晚上回家测试波形是否正确, 软仿好向没问题了!整个算法一次耗时,4.125us,在10KHz的PWM时占用CPU资源4.125%,硬件是可能更长一点儿,晚上在报告.执行的算法: 模拟的角度发生器, 电压变化自补尝 &nbs ...… 查看全部问答> |
|
报名参与:『ADI实验室电路DIY大赛』正式启动!https://bbs.eeworld.com.cn/thread-293726-1-1.html ADI实验室电路品种繁多,涉及面很广,如何选择合适的DIY项目可能是件容易令人困扰的事,但深究起来,其实可玩性是很大的,从今天开始,我将陆续 ...… 查看全部问答> |
|
大家帮看看为什么DeviceIoControl访问OID_802_11_BSSID_LIST老是失败 如题,下面一段程序中,DeviceIoControl访问OID_802_11_BSSID_LIST老是失败(见下面红色),也就是说bResult一直等于0;为什么?请教牛人!!!可能的问题出现在哪?为什么第二个DeviceIoControl失败?#include \"stdafx.h\"#include <windows.h ...… 查看全部问答> |




