历史上的今天
今天是:2024年09月04日(星期三)
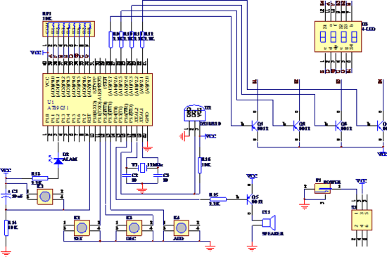
2020年09月04日 | 基于51单片机的温度报警器
2020-09-04 来源:51hei
本数字温度报警器是基于51单片机及温度传感器DS18B20来设计的,温度测量范围0到99.9摄氏度,精度为0.1摄氏度,可见测量温度的范围广,精度高的特点。可设置上下限报警温度,默认上限报警温度为38℃、默认下限报警温度为5℃(通过程序可以更改默认上下限值)。报警值可设置范围:最低上限报警值等于当前下限报警值,最高下限报警值等于当前上限报警值。将下限报警值调为0时为关闭下限报警功能。


程序
/*****定时器0中断服务程序*****/
void timer0(void) interrupt 1
{
TH0=0x3c;
TL0=0xb0;
x++;
}
/*****外部中断0服务程序*****/
void int0(void) interrupt 0
{
EX0=0; //关外部中断0
if(DEC==0&&set_st==1)
{
do{
Disp_alarm(shangxian);
}
while(DEC==0);
shangxian--;
if(shangxian
else if(DEC==0&&set_st==2)
{
do{
Disp_alarm(xiaxian);
}
while(DEC==0);
xiaxian--;
if(xiaxian<0)xiaxian=0;
}
}
/*****外部中断1服务程序*****/
void int1(void) interrupt 2
{
EX1=0; //关外部中断1
if(ADD==0&&set_st==1)
{
do{
Disp_alarm(shangxian);
}
while(ADD==0);
shangxian++;
if(shangxian>99)shangxian=99;
}
else if(ADD==0&&set_st==2)
{
do{
Disp_alarm(xiaxian);
}
while(ADD==0);
xiaxian++;
if(xiaxian>shangxian)xiaxian=shangxian;
}
}
史海拾趣
|
1、PIC单片机程序的基本格式 先介绍二条伪指令: EQU ——标号赋值伪指令 ORG ——地址定义伪指令 PIC16C5X单片机在RESET后指令计算器PC被置为全“1”,所以PIC16C5X几种型号芯片的复位地址为: PIC16C54/55:1FFH PIC16 ...… 查看全部问答> |
|
发光二极管(LED)是一种电致发光的光电器件。早在1907年开始,人们就发现某些半导体材料制成的二极管在正向导通时有发光的物理现象,但生产出有一定发光效率的红光LED已是1969年了。到今天,LED已生产了30多年,回顾过去,它已茁壮成长。各种类型的LED ...… 查看全部问答> |
|
各位大虾 电脑使用同步软件是antivesync4.5, 当WindowsCE语言为英文,中文,西班牙等等时没有出现问题. 但是把Window ...… 查看全部问答> |
|
应急灯的电路设计一直拖到现在都没完成,一方面是时间上投入得不够,一方面是这是我第一次做这种小项目性质的电路设计。 做的过程,简单说,经过两个阶段: 第一阶段,在自由选择芯片时,选用了MAX1924和MAX8790A。 但是在还没完成所有设计工作 ...… 查看全部问答> |
|
摘自:https://www.eeworld.com.cn/exclusives/2010/1020/article_262.html 绯闻最终总会成真,这个定律不止适用于娱乐界。沸沸扬扬的成芯事件终于在10月15日这天落定。 其实这应该是两件事,一是成芯的去向有了最终结果,二是TI ...… 查看全部问答> |
|
看到一个帖子不错 转过来了 如果单片机的数据存储器很小 我能不能用数据流控制 处理完一段数据 在处理下一段 这样就不用扩展外部存储器了吧 1.流控制在串行通讯中的作用 这里讲到的“流”,当然指的是数据流。数据 ...… 查看全部问答> |




