历史上的今天
返回首页

历史上的今天

今天是:2024年09月04日(星期三)

正在发生

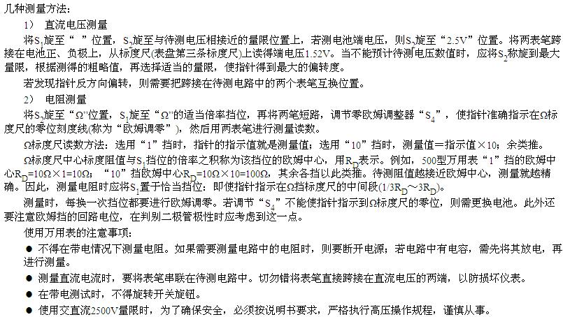
2020年09月04日 | 500型万用表的使用方法

2020-09-04 来源:elecfans


推荐阅读

史海拾趣

EFINIX公司的发展小趣事

EFINIX公司成立于2012年,由一群来自知名FPGA企业的创始人团队创立。他们拥有丰富的FPGA设计经验,并致力于在可编程逻辑行业实现突破性的创新。公司总部位于美国加利福尼亚州圣克拉拉市,计划采用一种全新的现场可编程门阵列(FPGA)技术——量子可编程技术,来设计芯片。这种技术旨在实现芯片尺寸仅为传统芯片的四分之一,能耗减少一半,同时结构更加简化。EFINIX公司相信,这种技术将推动人工智能和深度学习的发展,使数据处理更加高效。

Deltrol Controls公司的发展小趣事

随着物联网技术的不断发展,电子设备对继电器的要求也越来越高。Deltrol Controls紧跟行业趋势,对继电器产品进行了智能化改造。通过集成传感器、控制器等智能元件,新型继电器能够实现对电路状态的实时监测和远程控制。这一创新产品不仅提高了电子设备的智能化水平,也为客户带来了更多的便利和价值。

华宇创公司的发展小趣事

随着市场的不断发展,华宇创意识到单一产品无法满足日益增长的市场需求。于是,公司加大了对研发的投入,积极引进高端人才,与国内外知名科研机构建立合作关系。经过不懈努力,华宇创成功研发出一系列智能电子设备,包括智能手表、智能眼镜、智能家居控制器等。这些新产品的推出不仅丰富了公司的产品线,也进一步提升了华宇创的市场竞争力。

BEKA Associates Ltd公司的发展小趣事

在电子行业,供应链管理对于企业的生存和发展至关重要。BCD Semi(Diodes)深知这一点,因此在供应链管理方面进行了大量的优化工作。公司与多家优质的供应商建立了长期稳定的合作关系,确保原材料的稳定供应和质量可靠。同时,公司还采用先进的物流管理系统,实现了对供应链的实时监控和高效运作,有效降低了运营成本并提高了运营效率。

EMLSI公司的发展小趣事

在电子行业中,产品质量是企业生存和发展的关键。EMLSI公司深知这一点,因此始终将品质管理放在首位。公司建立了严格的质量管理体系,从原材料采购到产品生产的每一个环节都进行严格把关。同时,EMLSI还注重与客户的沟通和反馈,及时解决客户在使用过程中遇到的问题。这种对品质的执着追求让EMLSI赢得了客户的信任和忠诚。

光磊(GL)公司的发展小趣事

在电子行业中,产品质量是企业生存和发展的关键。EMLSI公司深知这一点,因此始终将品质管理放在首位。公司建立了严格的质量管理体系,从原材料采购到产品生产的每一个环节都进行严格把关。同时,EMLSI还注重与客户的沟通和反馈,及时解决客户在使用过程中遇到的问题。这种对品质的执着追求让EMLSI赢得了客户的信任和忠诚。

问答坊 | AI 解惑

[求助]我的可调恒温电烙铁指示灯不亮了!!

突然那个方块状零件冒出火花,有三个接角..然后指示灯就不能亮了.只要一加热这个零件就过热..把手柄都烫化了...请问这是什么零件叫什么??为什么么会突然烧掉???…

查看全部问答>

基于16位单片机的逆变电源系统的设计

摘要:介绍了一种以8XC196MC为内核的逆变电源系统。其逆变控制系统实现了全数字操作。逆变部分的SPWM控制脉冲波形完全由8XC196MC单片机生成,使用IR2130实现对功率管的驱动和保护,频率电压可由数码管显示,可用串口与上位机进行通讯.该系统硬件电路简 ...…

查看全部问答>

ST单片机,STM8S103F3

大量现货供应ST单片机,性价比好,可以代替很多单片机!!如有需求可以供样品,开发工具也有销售!!!!!…

查看全部问答>

射频电路板设计技巧

射频电路板设计技巧 成功的RF设计必须仔细注意整个设计过程中每个步骤及每个细节这意味着必须在设计开始阶段就要进行彻底的仔细的规划并对每个设计步骤的进展进行全面持续的评估而这种细致的设计技巧正是国内大多数电子企业文化所欠缺的…

查看全部问答>

请问一个驱动开发入门问题

我想从事驱动开发,可是不知道如何入门?从事驱动开发需要那些方面的知识?驱动开发的学习体系是什么?请大家推荐几本好书(国外程序员写的),几个驱动开发的好论坛或者邮件列表,谢谢。…

查看全部问答>

WinCE启动步骤第一步疑问

The process of changing an EXE or DLL program file after it has been loaded to reflect the actual load address is called “fixing up”. 哪位朋友能帮我解释下这个fix up的意思么? 还有这样一句: kernel.dll is also ‘fixed up’ by ...…

查看全部问答>

请问各位大侠有什么方法可以测贴片电容的大小么?

请问各位大侠有什么方法可以测贴片电容的大小么?…

查看全部问答>

单片机程序调试黑宝书

单片机程序调试黑宝书(别人的资料) 与大家共享,希望对大家有益。 1.1 你离高手有多远?  首先我必须放下架子,因为本文的读者中很大一部分在不久的将来都会超越我。而且我也 100%不能自诩为高手,我不过是比本文的部分读者碰的钉子多些罢 ...…

查看全部问答>

富士通FRAM心得提交

富士通铁电存储器MB85RS64试用心得     多年前就已知铁电存储器的存在,对他的特点也没在意,觉得和其他存储器差不多;看到富士通FRAM免费申请赛心得 赢大礼的活动,何不参加其中,既能增加对铁电存储器的认识、增强产品设计选 ...…

查看全部问答>

飞凌2440,usb下载wince6.0启动后白屏

wince5.0和linux都没问题。。。。。。我按照飞凌提供的手册,eboot.nb0飞凌提供的是wince5.0的。NK.bin是wince6.0的。。。。。。。。结果烧写后启动白屏然后断电重启后bootload都要重新烧写,每次都这样。。。有人知道什么问题吗,谢了…

查看全部问答>