历史上的今天
今天是:2024年09月21日(星期六)
2020年09月21日 | 开支散叶满十年,松山湖中国 IC 创新高峰论坛聚焦新基建
2020-09-21 来源:eefocus
转眼间,松山湖中国 IC 创新高峰论坛已经是第十届了。
最早,这一会议是芯原微电子这家芯片定制和 IP 授权服务公司基于业务生态服务需求而组织发起,结合当时东莞产业转型需求的契机而举办。起初,在国内大大小小的产业会议中,这个会议并不特别引人注目,但随着汇顶科技、兆易创新、全志科技、瑞芯微等一大批优秀的本土 IC 公司和他们的创新产品在这个会议上的亮相和首秀,并陆续上市成为行业板块的领头羊,如今,松山湖中国 IC 创新高峰论坛已经成为产业和资本关注的中国 IC 设计产业的风向标之一。
自 2011 年发起首届会议至 2019 年,9 场会议中共有 46 家公司亮相,中国半导体行业协会 IC 设计分会副理事长,芯原股份创始人、董事长兼总裁戴伟民表示,在松山湖论坛宣讲之后,先后有 10 家企业上市,3 家正在上市进程中(集创北方、恒玄科技和普冉半导体),6 家获得大基金投资,4 家被并购。而据不完全统计,有 20 家企业获得了融资,占总参会企业的 43%。
历届松山湖论坛,芯片产品都是主角,据统计,在过去 8 年里,论坛共计推介了 69 款芯片,其中 62 款实现量产,总量产率达到 90%。以去年参会的 10 加企业的产品为例(出货统计时间均为截止今年 6 月),杭州雄迈的 AIoT 芯片去年 1 月份量产,目前出货百万颗;深圳芯之联的极低功耗 Wi-Fi MCU 芯片,去年 7 月量产,目前出货超两百万颗,上海富芮坤的国内首颗支持 BLE5.1 协议并支持 RISC-V 指令集的超低功耗蓝牙 SoC,去年 10 月量产,目前出货达百万颗;上海巨微的通用 BLE 射频收发前端芯片,2018 年 11 月量产,目前出货 1000 万颗;北京中科汉天下的 NB-IoT 射频前端芯片,去年 1 月量产,目前出货 500 万颗;东莞赛微微的充电管理芯片,去年 7 月量产,目前已经出货 1500 万颗;纳思达的低功耗 IPSec 网络通信安全芯片,今年 Q2 量产,目前出货 5 万颗;微源半导体的 FHD 面板电源管理芯片,去年 3 月量产,目前出货 200 万颗;兆易创新的国产首颗高速 8 口 SPI NOR Flash,去年 Q4 量产,目前已经出货 40 万颗。
而在论坛成为中国 IC 设计产业的赋能者的同时,会议举办地东莞松山湖也在过去 9 年中引进了 66 家 fabless,丰富了珠三角 IC 设计产业生态。
今年 8 月,芯原微电子成功在科创板挂牌上市,为今年这场因疫情延迟至 9 月的会议带来喜气,而今年松山湖论坛的主题——发展“新基建”最需要的创新国产 IC,呼应时势,让大家对参会企业的产品技术充满期待。从大会主办方提供的统计数据看,本届会议出席的 117 位嘉宾中,IC 设计公司占 42%,系统厂商占 8%,投资机构占 19%。
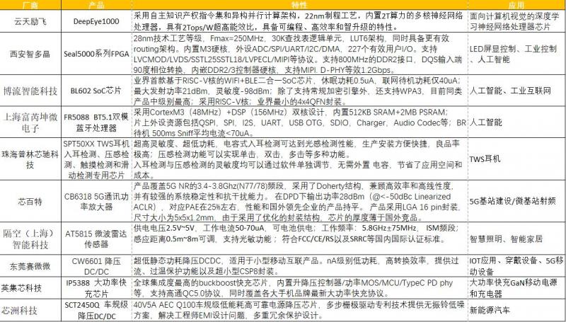
本次论坛照例是邀请了十家公司带来最新产品,包括模拟、数字、混合信号和功率芯片。具体详见表一。

表一:本次论坛十家公司产品包括模拟、数字、混合信号和功率芯片
新基建这一论坛主题,籍由“布局工业物联网的关键技术”主题的圆桌论坛展开,瑞芯微、美的、小米、华山资本和泰矽微的代表和戴伟民一起就一组现场投票的 4 个议题展开,包括谁最适合主导 AIoT 产业;物联网终端智能化升级的主要驱动力是什么;物联网芯片发展的最大痛点;2G/3G 退网后,哪种物联网连接技术将迎来大规模发展空间。
这 4 个议题反映出物联网产业当下的问题意识,戴伟民表示,未来 2-5 年内的关键物联网技术包括数字业务技术平台、边缘人工智能、时间流处理、物联网边缘架构、物联网集成和信息技术与运营技术的融合,其中边缘人工智能和物联网集成是 IC 设计公司的商业机会,而从中国目前的物联网芯片供应看,呈现出 3 个特点:1、相关 MCU 持续增长;2、短距离通信芯片出货比重最高,其中 BLE 出货量最大;3、广域物联网通信芯片仍以传统蜂窝为主。
就物联网芯片行业的发展痛点而言,集中在安全度和开放性不高、功耗较高,以及集成度不高这几个方面,而现场投票结果显示,缺乏行业标准和功耗过高是主要痛点。在物联网终端智能化升级方面,实现云端智能化管理、挖掘数据价值和实现设备智能决策以及技术发展将成为主要驱动力。在有关 2G/3G 退网后,哪种物联网连接技术将迎来大规模发展空间这一问题上,现场投票结果显示 Cat.1 和 NB-IoT 最有机会。
本届论坛中,戴伟民提出了一个开放命题:如何实现安全和分布式计算,即目前基于大数据的训练都是在云端,很多 ML 模型可以在线获得和使用,但人们无法获得实现高精度所需的复杂数据集,这些数据通常是专有的并包含着敏感的涉及隐私的数据,而依赖于边缘侧的分布式计算可以实现更有效的可扩展的模型和数据处理,但如何创建保证数据安全分配的 ML 模型是一个需要解决的课题,据悉,芯原正在尝试解决这一问题。
下一篇:重新审视AI安防视界
史海拾趣
|
除了使用WinIo.vxd驱动,还有什么别的驱动可以模拟鼠标和键盘动作 我的WinIo.vxd驱动已经成功了,但是限制太大了,USB接口的鼠标和键盘是不能用!!! 除了WinIo.vxd驱动,还有别的万能驱动没,不但可以在PS/2 接口鼠标-键盘实现模拟按键,还可以在USB接口鼠标-键盘实现模拟按键. 能够提供源代码网址或者源代码更好,麻烦 ...… 查看全部问答> |
|
我最近在学习PCI编程,在网上找到了下面一串代码 char bus;char device; unsigned int ioa0,iod; int scan( ) { bus=0;device=0; for(char i=0;i… 查看全部问答> |
|
在WINCE5.0下实现音频的实时采集和编解码,使用的是s3c2440的开发板,在PC机上可以实现G.729的编解码,但是vc的库evc是不能直接拿过来用的,请问哪位大侠有可以直接在wince5.0下用的编解码库,或者给我一些建议也可以,谢谢了 如果有可以用的库最好 ...… 查看全部问答> |
|
EVC 上的SOCKET问题,新人求大师们教 ,小弟没有分,不知道为什么,只恳请你们帮忙!!!!!!!!!!! 我手头上做的是视频服务器的的PC客户端,现在公司需要,转向PDA上WINCE平台,对于EVC我只是简单的了解一点 现在很关键的地方,就是建立SOCKET连接服务器的过程,不是很清楚 我用测试例子从VC上移植,但是不行,说“找不到ws2_32.lib编译没通过” ...… 查看全部问答> |
|
在高频电路中,如晶振为3.9M,在这样的电路中,电阻、电容、电感两端的电压如何测量,用平常的数字万用表可以测量出来吗? 如果可以的话,是用直流档还是交流档。 请详细的说明一下。… 查看全部问答> |
|
请问怎么样在wince或pocket 5.0上面调试驱动程序? 各位: 我手头上有wince.net 4.2和mobile 5 for pocketpc的PDA, 另外还有一个在windows下用的摄象头。 由于上次去好易通面试被面试官问起,你做过驱动开发吗?我说没有,只做过PDA上的应用层开发,被鄙视了。回到家里我就下决心要学嵌入驱动开 ...… 查看全部问答> |
|
准备基于WINCE进行家庭数码产品的嵌入式开发,这个产品是我司基于通用操作系统的 第一个产品,有网络和多媒体功能,想跟您了解一下我司基于哪个版本进行开发比较合适?5.0 or 6.0? 我司希望做完这个产品后,无论是软件还是硬件都能够成为一个平 ...… 查看全部问答> |
|
我用的LCM202DDC能显示一串字符,但是显示自定义图形的时候总是乱麻或者没有显示,我看资料里面说显示自定义图形要用到 CGRAM 我把地址设置为0X40但是还是没有反应.说明一下这个5x8的点阵!… 查看全部问答> |




