历史上的今天
今天是:2024年09月30日(星期一)
2020年09月30日 | 北斗三号民用基础产品推荐名录发布,含有五大类24款产品
2020-09-30 来源:爱集微
今日,中国卫星导航系统管理办公室发布《关于发布北斗三号民用基础产品推荐名录(1.0版)的公告》。为用户提供具备导航定位、星基增强、地基增强、精密单点定位、组合导航等功能的基础产品,满足手机、可穿戴式设备、车载导航和车载监控、测量测绘、精准农业等大众消费类或行业应用需求。
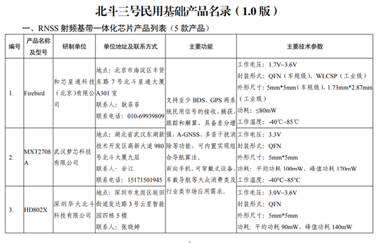
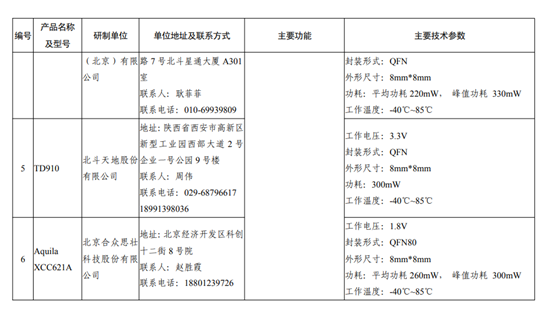
根据北斗专项民用基础产品研制进展,中国卫星导航系统管理办公室组织第三方测试机构,依据相关产品测试标准要求,对民用基础产品进行了测试和评估,编制形成了《北斗三号民用基础产品推荐名录(1.0 版)》,共收录RNSS射频基带一体化芯片、双频多系统高精度射频基带一体化芯片、多模多频宽带射频芯片(全球信号)、多模多频高精度天线(全球信号)、多模多频高精度模块(全球信号)等5类24款产品,供各行业根据实际情况进行选用。
附:北斗三号民用基础产品名录

图片来源: 北斗网

图片来源: 北斗网

图片来源: 北斗网

图片来源: 北斗网

图片来源: 北斗网

图片来源: 北斗网

图片来源: 北斗网

图片来源: 北斗网

图片来源: 北斗网

史海拾趣
|
我是已经从事DSP开发有几年了,看到许多朋友对DSP的开发非常感兴取,我结合这几年对DSP的开发写一写自己的感受,一家之言,欢迎指教。我上研究生的第一天起根据老板的安排就开始接触DSP,那时DSP开发在国内高校刚刚开始,一台DSP开发器接近一万还是 ...… 查看全部问答> |
|
摘要 我们在这里讨论的是对嵌入式linux系统的启动过程的输出信息的注释,通过我们的讨论,大家会对嵌入式linux启动过程中出现的、以前感觉熟悉的、但却又似是而非的东西有一个确切的了解,并且能了解到这些输出信息的来龙去脉。 嵌入式linux的启 ...… 查看全部问答> |
|
我就想做一个16位的自动清零计数器,有一个门阈值信号作为使能和清零,我是想先让这个使能信号的上升沿完成对计数器清零的工作,然后在这个使能信号的高电平时计数器开始工作计数;每次使能信号过来先对计数器自动清零,然后计数 ...… 查看全部问答> |
|
那位懂LIERDA 的 S2E21 板子啊,程序没有了,怎么也搞不好 那位懂LIERDA 的 S2E21 板子啊,程序没有了,怎么也搞不好,网上查了,BOOT 和程序要分开,BOOT 在0到3FF,程序在0X1000后面,但用LM 的烧写软件,怎么烧写都没有用,软件用的是 KEIL ARM ,不知道还有什么地方要注意的,谢谢,… 查看全部问答> |
|
最近用IAR调试MSP430,在单步调试的时候经常会出现下面的情况,具体为:在修改后重新编译下载,IAR仿真的仍为未修改前的情况 IAR仿真的时候,跳转到已经被注释掉了的代码 请问如何解决这个情况,实在是困惑。谢谢大家 … 查看全部问答> |




