历史上的今天
今天是:2024年10月10日(星期四)
2020年10月10日 | vivo 创新了高功率充电系统
2020-10-10 来源:爱集微
8月17日下午,智能手机品牌iQOO召开线上发布会,正式推出新一代旗舰手机iQOO 5系列。该系列手机分为iQOO 5和iQOO 5 Pro两款产品,其中iQOO 5 Pro支持120W超快闪充和潜望式变焦镜头。
120W超快闪充是这次新机的主打,不过并不是所有机型都支持。只有内置4000毫安时容量电池的iQOO 5 Pro支持120W超快闪充,可在15分钟左右将手机充满。
一些用户或许会担心120W超级闪充的安全问题。据官方介绍,iQOO的120W快充得到了德国莱茵TÜV安全快充认证,其从安全、速度、兼容性三个方面,对iQOO 5系列充电系统中的各个环节进行严格测试与验证。
我们知道,当手机等设备的充电功率提高后,随之而来的就是设备的发热问题,这不仅会影响用户体验,而且很有可能会发生安全事故。因此,为了兼顾这两方面的需求,vivo在19年2月28日申请了一项名为“充电系统、电子设备及充电控制方法”的发明专利(申请号:201910152614.4),申请人为维沃移动通信有限公司。
根据该专利目前公开的资料,让我们一起来看看vivo的这项高功率充电系统吧。

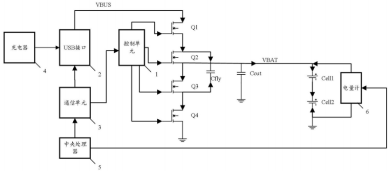
如上图,为该专利发明的充电系统的框图,系统包括:半压直充电路包括控制单元、第一电容、第一开关管组和第二开关管组。第一开关管组与充电端口相连,第二开关管组与地面接触。
控制单元控制着第一开关管组在第一预设时长内导通,得第一电容处于充电状态,这样来给电池进行充电。当需要使用电池时,第一电容则需要处于放电状态,因此需要控制第二开关管组在第二预设时长内导通。
系统中的半压直充电路中运用了电荷泵技术,借助这种技术,可以通过第一开关管组和第二开关管组构成的架构来完成充电,以及控制单元利用预先设定的开关逻辑控制第一、第二开关管组的开关管的导通和关闭来实现半压充电。
这种半压充电电路,相比于采用直压充电电路,使充电端口的电压整整提高了一倍,且对应充电端口上的充电电流也降低了一半。在进一步降低充电端口上的充电电流的同时,也提高了传统充电端口和数据线的过流能力。
同时,该专利发明的充电系统也属于双电池的充电系统,电池采用双电池串充串放的形式进行连接。系统中包含有四个mos晶体管,通过这四个管子的开通和关闭就可以实现双电池充电系统的半压充电。

如上图,为这种充电控制方法的流程图,该流程图对应着上述的充电系统:系统首先控制第一开关管组在第一预设时长内导通,使得第一电容处于充电状态,其次再控制第二开关管组在第二预设时长内导通,使得第一电容处于放电状态。通过这样的切换,就可以实现这种高功率充电系统。
以上就是vivo发明的高功率充电系统,这种多电芯串联的方式,相比于单电池充电系统,在二者均达到同等功率的情况下,每个电芯对应通路的充电电流均小于单电池充电系统中的充电电流。因此,该方案不仅可以满足大功率快速充电的要求,同时也不会因充电电流太大导致机身升温过快,从而使得手机等设备的充电速度和安全性都得到了保证。
史海拾趣
|
1.电路板(除去元器件)由什么材料制成? 2.电路板用PROTEL画图的时候,哪些层分别对应着哪些位置?(比如;topoverly,layout...) 3.什么是波峰焊,回流焊?… 查看全部问答> |
|
该晶振的1,4脚与OSC32IN,OSC32OUT 的连接有没规定:哪个脚跟哪个脚相连,找不到相关材料,望知情高手指导下,拜谢 ...… 查看全部问答> |
|
1、PC机串口连接TEST44X学习板的9芯串行接口 J5_232 // 2、对拨动开关P_232、P1、U_USART,只有拨动开关 U_USART 的P2脚和P5脚拨到ON 的位置; 按照上面的设置设置了,我从pc端给开发板发数据,没有回来的数据,没反应,其他几个历程也不行,请问 ...… 查看全部问答> |
|
前仿真出来的状态机时钟正确的, 而后仿真出来的状态机中,有些状态之间就会有很短时间的其他状态,时间不到系统时钟的十分之一。 上图是后仿真时序,状态3后应该是状态4,但是实际却是状态7 和 6 ,而且时间很短,不到一个时钟周期,这导致了后 ...… 查看全部问答> |




