历史上的今天
今天是:2024年11月06日(星期三)
2020年11月06日 | LED汽车灯智能化研究与进展
2020-11-06
为什么要智能化?
汽车照明系统是汽车最主要的主动式安全装置,但传统汽车照明系统有很大的局限性,给汽车驾驶带来安全隐患。其缺点为:
远光灯给来驶车辆造成眩光
弯道时照明盲区造成安全隐患
远近光灯频繁切换分散驾驶员注意力
灯光照射范围固定不可调节
LED 作为一种新型的固态光源,具有开关速度快、发光效率高、寿命长等优点,目前已广泛应用于汽车前照灯。
智能化 LED 是汽车前照灯的发展趋势:汽车生产商们一直致力于研究更加安全的智能照明技术,发展了三代自适应大灯系统:第一代 AFS、第二代全功能 AFS、第三代 ADB(智能远光)。
基于雷达和视觉识别技术的智能化 LED 汽车前照灯相对于传统照明系统,具有以下优点:
会车时前照灯调节
弯道时光束调节
路边行人光束调节
提前照亮路牌区域
上下坡车灯调节照射角度
符合恶劣天气车灯调节 合欧盟 ECE R123 法规、ECE R48,符合我国汽车用自适应前照明系统国家标准(GB/T 30036-2013)。
研究进展
智能化 LED 汽车前照灯能够做到智能感知、智能控制、智能光束的特点。

智能感知指的是雷达和视觉传感器融合提供信息感知能力。
毫米波雷达 / 激光雷达传感器的原理是利用电磁波探测目标并测定它们的空间位置,不会受到天气的影响,探测距离远,超过 150m。但无法探测行人与道路标识、无法对目标运动轨迹进行判断,准确率低、成本较高,目前还处于市场导入期。
图像视觉目标识别原理是通过摄像头采集外部图像信息,并通过复杂算法进行图像识别,可以识别行人与道路标识、可以通过算法计算目标行动轨迹、成本较低,但是在雾天或雨天效果较差,受光线影响大,目前还处于成长期前中期阶段。
以目前的技术来看,每种传感器都有一定的局限性,无论是雷达方案还是摄像头方案,都有不足之处,因此,多传感器融合是目前的一种发展趋势:融合两者的优缺点,雾天、雨天也能发挥功能,但是涉及两套系统,实现手段也更加复杂。
智能感知指的是自主开发低延迟高可靠车载 S0C(ARM+GPU)智能处理系统。具有高稳定性、低延迟、运算能力强、图形加速和多传感器信息融合的特点。

智能控制可以做到:
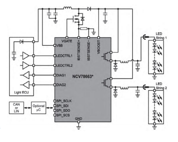
高集成 LED 驱动电路
满足矩阵式 LED 配光
驱动电流、电压可调节
高能效高可靠
可满足 LED 数量扩展

创新点:提出智能照明场景控制模式 2. 自主设计动态智能阵列式高精度 LED 驱动器 3. 基于目标驱动的可重构系统。
城市照明模式:车速在 60km/h 以下,系统切换到最佳城市道路灯光设定。
高速公路照明模式:车速超过 90km/h 时(保持 5s) ,或超过 110km/h 时立即启动。左 侧车道灯光减弱为不炫目模式,避免对面车辆炫目;跟车或超车时, 前方车辆的后视镜眩光将减弱。
市郊照明模式:车速高于 70km/h 时,灯光增强,改善当前车道和道路侧的照明,对面车辆和前方车辆不会被强光干扰。
弯道照明模式:车速在 0-40km/h 时如近光灯和转向灯开启,方向盘转弯半径大于 120 度时,对弯道照明。车速在 40-70km/h 时,方向盘转弯半径大于 120 度,无须开转向灯 自动对弯道照明。
泊车照明模式:挂入倒车档且前照灯开启时,激活两侧角灯和倒车灯 ,照亮周围区域。之后将保 持短时照亮,前进车速超过 7km/h 时熄灭。
节能模式:车辆静止时,配合发动机自动启停,自动进入节能模式。
智能光束有很多优点:
1. 智能光束自由曲面反光器设计
2. 投射式透镜设计
3. 自主开发相变薄膜材料智能挡板
4. 矩阵式微阵列 LED 发光模组封装技术
5. 符合国家标准 GB 25991-2010《汽车 用 LED 前照灯》,国家汽车用自适应前 照明系统国家标准(GB/T 30036-2013 ),欧盟 ECE R112 法规。
Micro-LED 被认为是下一代显示主要技术路线之一, 满足可穿戴应用小尺寸面板(降低能耗,有限电池容量 突破时间限制)、超大屏幕显示(高画质、超大尺寸无 缝拼接)、VR/AR 微投影显示(低能耗、高亮度、高 分辨率)等新应用需求。
相变薄膜材料智能挡板
在发光单元和屏幕之间加一层相变薄膜材料作为发光 LED 的智能挡板,通过控制薄膜材料可控制 LED 光束的通过,从而实现对 LED 光 束的精确调光。
1)纳秒级的响应时间,确保超高 速动态显示无延迟。2)超低功耗,光学双稳态保持特性,无需持续供电。
散热组件
基于响应曲面法建立芯片结温和最 大应力为目标函数的连续变量曲面 模型,且处理出合理的适应度函数 ,进而通过遗传算法实现晶圆级封 装结构的多因素双目标优化;
完成模组系统级别的热应力分析, 研究材料间热膨胀系数失配、导热系数差异和结构参数等对系统的可 靠性影响,通过前端设计进一步避 免材料间脱离或劈裂等问题,指导模组的结构设计和制备工艺研究。
矩阵式激光大灯

奔驰数字大灯
戴姆勒研发的智能像素前大灯内嵌像素点,这些可控像素点封装成一个“芯片”。每个像素有独立的硬件来控制它们, 效率高于现行标准。每个智能像素 LED 可以单独调光输出,它们的光束可以更精确地控制。也就是说,可以针对迎面而来的汽 车形成更好的暗斑以模仿机械“角照明”系统。数字前大灯能够将包括斑马线、停车标志以及指路牌在内的发光标识投射在路面上。这种新系统中采用的智能“像素”式光束调制技术被称之为数字大灯。
史海拾趣




