历史上的今天
今天是:2024年11月19日(星期二)
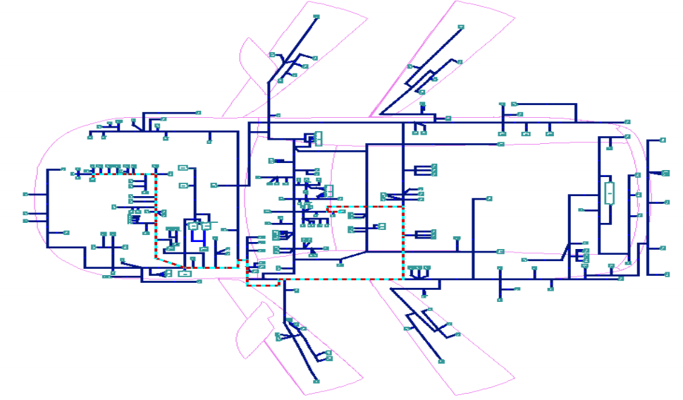
2020年11月19日 | 汽车线束回路设计方法的研究及应用
2020-11-19
一、汽车线束回路概况
1. 回路概况

2. 回路控制目的

二、基于成本的回路设计方法
1. 减少转接回路

基于连接区域,对电器部件功能回路进行规划,以减少转接浪费。

BCM 根据连接区域进行功能回路调整,可减 少转接回路数约 120。

2. 减少线束回路长度
基于关联原理的整车拓扑结构,以减少线束回路长度为主要研究内容,优化电器部件和线束的布置位置,形成最优的线束回路设计方案。

对单一电器部件或线路进行调整,计算其不同方案下的导线用量,从而确定优选方案。

梳理各可行方案,对比分析其不同方案的导线回路长度差异,初步确定长度优势在 20m 以上的方案为优选方案。

■ 在已确定的首轮优选方案基础上,再次对其它次要方案进行比对分析;
■完成所有方案的比对分析,形成有利于减少线束回路的基础设计平台。
3. 建立 3D 到 2D 尺寸转换原则
| 线束尺寸设计原则 | 3D 测量要求 | 2D 尺寸转换原则 |
| 3D 测量值采用四舍五入方式 取整 | 在 3D 测量值取整基础上个位为 0~4 时, 2D 尺寸个位转换为 0;个位为 5~9 时, 2D 尺寸个位转换为 5;十位在 3D 测 量值的基础上+1;百位及以上的值 与 3D 测量值相同。 |
三、基于性能的回路设计方法
1. 电磁干扰

整车线束内导线捆成一束, 各导线间的电磁相互作用, 造成一条回路 中的信号耦合至另一回路而产生干扰信号。

背门锁瞬态脉冲通过线束耦合到高位制动 灯电源线导致 LED 高位制动灯闪烁。

摄像头同轴电源线接插件泄漏电磁骚扰干 扰射频模块,导致遥控距离过近。

建立规避电磁干扰的线束回路设计规范
建立线束电磁干扰仿真分析及耦合参数测试能力
建立汽车内部互连导线串扰问题的简化模型,采用 等效的方法对复杂线束内部某些具有相同特性的导 线进行捆绑分类研究;
计算导线分布耦合参数,预估导线间串扰电压值, 为车内导线进行分类包扎提供依据;
基于寄生参数提取的汽车线束导线串扰预测模型;

线束回路繁杂,设计失误和制造失误 时有发生,有待从设计层面对回路失效风险 进行有效识别。


四、汽车线束回路设计管控体系
1. 建立线束回路的设计检查清单

2. 建立设计管控体系
建立从前期模型仿真 设计数据评估 整车试验验收的全过程设计管控体系。

模型仿真
搭建整车电路仿真分子模型;完全整车电路的定量分析和定性分析

拓扑分析
建立电器部件与 线束布置的最优拓 扑结构

设计评估
基于线束回路设 计检查清单在各项 目节点开展设计评 估

整车测试
通过整车级测试 实现回路连接性能 评估
上一篇:A2B应用面面观
史海拾趣
|
引 言 目前国内急需一种能够对电火工品的发火过程进行实时无损耗监测的方法和手段,并根据监测结果对火工品的可靠性进行准确的判决和认证,解决科研和生产过程中的具体问题。本系统采用感应式线圈作为非接触式启爆电流的启爆装置,并采用高速A/D ...… 查看全部问答> |
|
由于我们应用板还在设计,开发板上的外围资源不是很多,主要是些存储器,所以暂时还不能开展FPGA的HDL和NIOS的开发,就给大家介绍一些基本的知识吧。 首先是QUARTUS II的安装:如果有安装软件,直接点NEXT就可以了,然后是注册,我现在装的的是开 ...… 查看全部问答> |
|
锂离子电池保护电路包括过度充电保护、过电流/短路保护和过放电保护,要求过充电保护高精密度、保护IC功耗低、高耐压以及零伏可充电等特性。本文详细介绍了这三种保护电路的原理、新功能和特性要求。近年来,PDA、数字相机、手机、可携式音讯 ...… 查看全部问答> |
|
最近用ColdFire V2(MCF52259)做项目,遇上些问题,咨询下老鸟。 1.因为RAM空间限制,我想把程序中一块比较大的查表数据移到内部Flash中,即在线调试时也可以访问Flash取数据,能否通过修改LCF文件做到?我用的是龙丘的某款在线调试工具。 2.我看到 ...… 查看全部问答> |
|
有数据显示,78%的硬件失效原因是由于不良的PCB焊接加工造成的。深表赞同 遇到硬件失效的情况,工程师愿意花费大量时间和精力在样板调试和分析中,耽误了项目进度。如果找不出不良原因,他们也会习惯性的认为问题出 ...… 查看全部问答> |




