历史上的今天
今天是:2024年12月11日(星期三)
2020年12月11日 | 如何使用标准稳压器产生极低电压
2020-12-11 来源:EEWORLD
有什么好的解决方案可以产生只有几百毫伏的微型直流电源电压?

答案:
只需将一个干净的外加正电压连接至DC-DC转换器的反馈电阻即可。
在过去的几年里,由于微控制器、CPU、DSP等数字电路的几何结构尺寸不断缩小,电子元器件的电源电压一直持续下降。在测量领域也有一些需要低电源电压的应用。
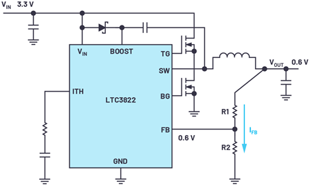
多年以来,线性稳压器和开关稳压器一直采用约1.2 V的反馈电压。此电压由DC-DC转换器IC中的带隙电路产生,它确定了使用外部电阻分压器可以设置的最低电压。到目前为止,大多数现代稳压器IC都可以产生0.8 V、0.6 V甚至0.5 V的输出电压。内部基准电压源也按这种方式设计,所以能够获得更低的电压。图1所示为这种类型的开关稳压器 LTC3822,它以0.6 V的基准电压产生0.6 V的反馈电压。

图1.可产生0.6 V或更高低输出电压的LTC3822 DC-DC转换器
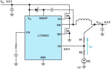
但是,如果需要低于0.6 V的电源电压,则需要对图1所示的电路进行调整,否则无法使用。
利用一些技巧,您也可以使开关或线性稳压器产生低于反馈电压的电压。可以通过使用图2所示的电路实现。将电阻分压器与一个外加的偏置正电压连接,用于调节输出电压。该电压可以由低压降稳压器(LDO)或基准电压源产生。这样,电阻分压器构成了一个电压分压器,电流IFB 的流动方向与图1中的常规情况相反。在图2中,电流从外部基准电压源经由电阻分压器流向输出电压。
公式1显示了IC的反馈电压(VFB)、所需的输出电压(VOUT)、外加正极直流偏置电压(VOFFSET),以及电阻分压器的电阻R1和R2之间关系。

对于电阻分压器的阻值选择,建议R1、R2的总和介于100 kΩ和500 kΩ之间。这使得偏置电流在功率效率方面足够低,但又高到可以防止过多的噪声耦合到敏感的反馈路径。

图2.对图1电路进行调整,可以产生低于0.6 V的输出电压
这一设计理念通常适用于产生低于开关稳压器或线性稳压器的额定最低电压的电压。但是,应注意几点:外加的基准电压源应在DC-DC转换器开启之前启动和运行。如果该辅助电压为0 V或具有高电阻,DC-DC转换器可能会产生过高的电压并损坏负载电路。
在最糟糕的情况下,即当开关稳压器尚未开启但辅助电压已经施加时,流经电阻分压器的电流IFB将为输出电容充电,使其电压高于设置电压。当负载具有极高阻抗时,就会发生这种情况。所以设置一个最小负载以避免这种情况可能是必要的。
电阻分压器的辅助电压(在图2中为1 V)精度会直接影响所产生的电源电压精度。因此,应使用特别干净的低纹波电压。
此外,并非所有电压转换器都适合进行此类操作。例如,DC-DC转换器中电流检测放大器的测量范围也许只能提供较高电压下的工作范围。还应该注意的是,在较高输入电压下产生极低电压,还需要低占空比。这里,选择一个具有较短最小导通时间的开关稳压器IC,并在低开关频率下工作可能是非常有帮助的。

图3.可以使用仿真工具(例如ADI的LTspice®)对电路实施初始测试
如果要以低于IC制造商指定的输出电压运行线性稳压器或开关稳压器,使用仿真工具(例如ADI的LTspice)进行初始检查是非常有用的。图3显示了一个LTC3822构成的电路,使用额外的电压源作为反馈路径的偏置。在这个电路中,产生一个200 mV输出电压。根据数据手册,LTC3822适用于产生最低0.6 V的输出电压。在电路中,辅助电压源(图3中的电压源V2)可以通过LDO稳压器或基准电压源实现。利用本文所述的技巧,对电路进行完全测试,甚至可能产生更低的输出电压。
史海拾趣
|
本帖最后由 paulhyde 于 2014-9-15 09:42 编辑 步进电机在控制类系统中使用非常广泛,我设计过步进电机在工业系统中的应用有三次,一次是关于线切割铣床上工件移动的设计,一次是关于超声波小径管无损探伤驱动小径管旋转和探头水平移动的设计,还 ...… 查看全部问答> |
|
大家好,本人新手,希望得到大家的帮助! 我想使用C51单片机连接一个74HC154译码器,进而实现对多个步进电机的控制,我想问的是这能否实现?如果不能实现,我该怎样才能做到用单片机控制多个电机呢? 非常感谢! 简单地说,怎样实现用单片机控制 ...… 查看全部问答> |
|
现在想用msp430的串口进行收发程序开发,但不知道对方一次发送过来多少数据?如何才能完整接收呢?我感觉使用中断的方式一次只能接收一个字节的数据,不能把对方发送的完整数据全部接收!请问有什么解决办法?谢谢! 另外,使用串口通信,一方是ms ...… 查看全部问答> |
|
有一套串口通信协议需要分析破解,寻求达人帮助! 谢谢! to:hawking20001981(东东VC++Primer) 请速和我联系! QQ:652650436… 查看全部问答> |
|
在VMware上运行VxWorks遭遇"Error loading file! 0xd0003",已经困扰几天了 【环境】PC、XP、Tornado2.2、VMWare、虚拟软驱RamDiskNT、虚拟网卡为AMD的PC-NET,按要求从AMD的网站上下载的最新驱程 【实施】严格按照网上的《嵌入式实时操作系统VxWorks入门》一文搭建; VMware Network Adapter VMnet1和VMwar ...… 查看全部问答> |
|
RealViewMDK一项功能,节约STM32芯片32%的CODE使用量 安装了MDK3.23版本之后,在keilarmoardsembeststm32v100开发板例程中,使用Blinky的例程,该例程含有LCD显示,ADC,USART,GPIO,NVIC等功能,在C/C++选项中使用三级优化-o3选项后编译结果:Code=7764,RO-data=468,RW-data ...… 查看全部问答> |
|
基于STM32和STM8的医疗电子方案,PPT格式,简单介绍了基于stm32的电图机(ECG) 、指甲式脉搏血氧仪、多参数监护仪、B超 、胎心仪、注射泵、输液泵、生化分析仪、麻醉呼吸机,基于stm8的血糖仪以及其它医疗产品的设计… 查看全部问答> |




