历史上的今天
今天是:2025年01月12日(星期日)
2021年01月12日 | 关于O-RAN无线解决方案的5G设备讲解
2021-01-12 来源:EEWORLD
5G将面临什么样的挑战?
O-RAN的建立将作为一种催化剂,从而转变无线社区,使无线设备新渠道和新发明能够实现3GPP对5G所做的承诺。要想取得成功并节约成本,就必须提供开放的无线电设备和优化的5G技术设备。本文将介绍其中一种能够设计和构建一个高效的解决方案。

无线电和网络工程师正在使用几种技术来实现这些目标。除了将数据服务移动到网络边缘之外,大规模MIMO和小型蜂窝的利用还有助于提高容量和吞吐量。大规模MIMO利用阵列中的众多无线电,不仅实现了容量的提高,而且覆盖了中心位置。就像它的前身宏蜂窝一样,大规模MIMO将提供相对广泛的覆盖范围。然而,大规模MIMO被放置在更高的频率上,通常是2.6 GHz或更高的频率,并不能很好地穿透建筑物。为室内地点和其他难以到达室外的地方提供服务,将使用小型蜂窝。考虑到从家庭到企业设备到商业购物区甚至体育场等室内和室外场所的数量,小型蜂窝的利用将对5G的成功至关重要。由于网络中需要大量的小型蜂窝和多种部署,它们的安装和操作成本必须低廉;这将是5G商业化的关键促成因素。
有哪些可用的技术?
在过去的几年里,多种技术朝着实现5G解决方案的方向迅速发展。
首先,从基带的角度来看,摩尔定律不仅继续降低每个栅极硅的成本,而且使更复杂的功能能够集成到无线电技术中。现在可以将许多控制算法直接集成到无线电中,包括DPD等功能。随着新一代无线电的出现,还有许多其他的可能性。
其次,像O-RAN这样的行业联盟正在推动无线电行业技术进步,以实现规模经济,这不仅可以降低成本,还可以提高供应链的安全性,并提供新的方法来使这些无线网络商业化。具体来说,“O-RAN联盟是由运营商建立的,O-RAN的主要“背后推手”就是O-RAN联盟。2018年2月,西班牙巴塞罗那MWC世界移动大会期间,中国移动、美国AT&T、德国电信、日本NTT DOCOMO和法国Orange五家运营商,共同联合发起了O-RAN联盟。O-RAN 架构将模块化基站软件堆栈集成在现成的硬件上,允许来自分立供应商的基带和无线电单元组件无缝地一起运行。

它明确了定义需求,并帮助建立供应链生态系统,以实现目标。”为了实现这些目标,O-RAN联盟致力于体现“开放和智能的原则”。因此,他们的活动集中于定义3GPP指定的物理接口,以便将其作为可互操作的白盒解决方案在整个行业内标准化和实现。此外,O-RAN还定义了硬件要求,并为O-CU、O-DU和O-RU提供了参考设计。这些将使前端和基带处理器标准化,进一步降低解决方案的成本。与集成无线电等其他集成的5G设备一起,这些设备可以定义小蜂窝将成为什么,并使这些标准得以实施。这些机构的工作是至关重要的。
第三,无线电技术在过去几年中迅速发展。高性能无线电现在有一些格式,能够满足3GPP在38.104和相关文件中要求的性能标准。这些无线电高度集成,不仅包括模拟和射频组件,还包括关键算法,如数字预失真和峰值因子降低。虽然这些无线电是在CMOS上建造的,但在射频前端也有其他的发展,低成本的射频处理(SiGe、SOI、GaN、GaAs等)正在生产出高度集成的LNA和高功率、高性能的PA,它可以满足这些标准的要求。
最后,高集成和高效率的电力解决方案可以提供紧凑的电力输送,包括以太网供电(PoE)、标准电力设备、监控和保护解决方案。这些解决方案在无线电环境中提供了非常高的效率和极低的噪音,以及提供保护功率放大器等关键设备。
主要无线电元件
在过去的十年中,集成收发器已经发展成为一个高性能平台。ADI的这些技术使低成本、高性能的小电池平台成为可能,他们可以有效地部署在运营商的整个网络中,用于低功率和高功率系统上。
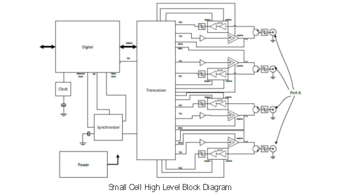
系统概述
下图为典型的4T4R 45g小型蜂窝方框图。有很多可能的排列,包括2T2R,以及从24 dBm到更高的功率等级。这些设备很容易根据O-RU的波段和功率级别变化进行缩放。

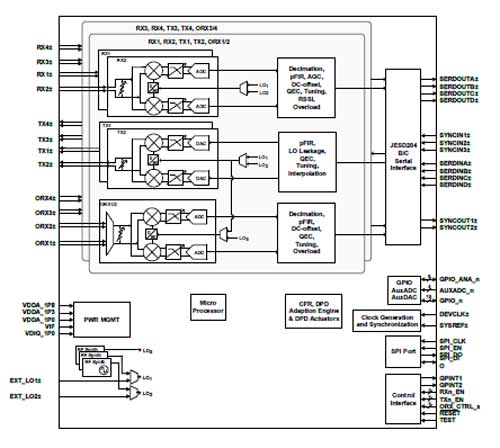
RadioVerse™5包括广泛的集成收发器,支持高达200mhz的占用带宽,集成了诸如数字预失真等先进功能。总之,该系列产品不仅满足5G技术设备的需求,而且还继续支持LTE和多载波GSM RF的要求。
除了LNA和PA之外,每个RadioVerse™设备都包括构建一个完整无线电所需的一切。这包括所有的发送和接收功能,合成器和时钟。它还包括运行AGC和增益控制放大器所需的状态机和VGA。虽然RadioVerse™产品都是高达6 GHz的宽带,但LNA和PA不是,且必须由频带或频率范围指定。因此,为了完成无线电发送,必须将合适的LNA和PA与无线电配对。
下面将描述用于5G NR小型蜂窝设计的接收和发送的信号链,并对这些设备的选择提供一些见解。

Rx信号链
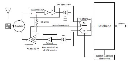
当ADRV90296与下图所示的ADRF5545A相结合时,就很容易构建一个“双芯片”接收器。与其他几个无源元件相结合,就可以形成一个非常紧凑、高性能的接收机设计,如图中的信号链所示。这种架构的主要优势是可能的高水平集成,这不仅实现了低成本,还实现了低功耗。RadioVerse系列的架构消除了许多典型的与经典接收机设计相关的元素,包括一些射频放大、滤波和大部分剩余无线电功能的集成,包括通道滤波器(模拟和数字)和基带放大器。这些通常是系统中一些最大和最高功率的器件,与直接射频采样等其他架构相比,这些器件大大节省了成本。

这一切是如何结合在一起的?
下图显示了完整的信号链,包括一些必需的控制信号。为了提高功率效率,该电路包括发射和接收信号,以在TDD的各自周期内启用和禁用放大器。类似地,这也可以与FDD一起使用,在未使用的插槽期间关闭电源,从而节省电力。此外也需要改变LNA上的输入开关,以分流任何返回的发射功率到终端,而不是核心放大器的输入。这些不同的信号可以由ASIC、FPGA或收发器生成和编配各种信号。

Rx信号链包含一个函数,该函数相应地改变数字数据流,以考虑减少的模拟增益,从而在将绝对信号电平传递到低电平到基带下游的剩余部分时保持绝对信号电平。
这里显示的应用是用于单频带。虽然收发器是宽带的,并且覆盖了所有高达6ghz的频率,但并不是所有设计中的设备都能做到。像LNA和PA这样的设备通常是带状的,需要基于支持的波段进行选择。通常,这些设备在引脚兼容选项中可用,以覆盖6 GHz以下的所有常见带宽,并且很容易更换。这使得支持所有流行的TDD和FDD波段,包括5G和那些建议的O-RAN。
时钟树
根据配置的不同,可以有几种不同的时钟配置。如果想精确定时校准,就需要两阶段的时钟合成。第一阶段将需要通过ASIC、FPGA或控制器与基带连接,以适当地计时和校准无线电数字化。这个应用程序将需要处理通过前端或本地GPS接收器提供的精确时间协议(PTP)信息。这将确保无线电和基带处理器准确地知道何时应该处理无线电帧。
AD9545系列非常适合于精确调整主时钟到收音机的频率、相位和时间。它的优点是,它可以配置为在没有参考的情况下临时操作,并在与TCXO或OCXO耦合时,在故障或间歇参考时钟的情况下保持准确性。
对于不需要精确定时校准的配置,或者作为需要精确定时校准的配置的第二阶段,需要一个时钟分配装置。分配装置的目的是产生整个无线电的时钟范围。这包括那些需要JESD, eCPRI,以太网,SFP和其他关键信号的无线电。

功耗
总功耗是由许多因素决定的。这些因素包括FPGA和实现的功能、选择的收发器和启用的选项、需要的时钟树以及产生的射频功率。


对于一个低功率小型蜂窝,增加约2.5W的额外功率,总耗散约为30W,这对于由PoE解决方案供电的被动制冷室内小型蜂窝来说是合适的。
这种无线电架构的一大优点是它在满足一系列市场需求的灵活性。该架构针对包括FDD和TDD在内的一系列应用程序进行了优化。它在低、中、高频段都具有同样的性能,非常适合于小型蜂窝和大规模MIMO平台。为了优化成本、尺寸、重量和功率,在发送和接收电路中可以进行许多不同的权衡。虽然本文的介绍侧重于更高的性能和集成,但也可以在略有不同的选择上做一些简单的权衡以达到降低成本的目的。

例如,一些低功率PA不需要驱动放大器。对于许多小型蜂窝应用来说射频功率很低,环行器可以被一个简单的TR开关所取代。最后,如果只要求局部性能,双级LNA可以被一个简单的单级LNA代替。就可以形成一个成本更低的选择,这仍然会提供良好的无线电性能。下图显示了一个示例。可以使用其它排列来适应广泛的功率选项。
结论
本文简单介绍了可用于通信应用的5G技术设备,并支持适合5G开发的低成本实现,特别是那些实现O-RAN O-RU的解决方案。包括来自RadioVerse™系列的设备以及射频放大器、时钟恢复/同步和以太网/负载点调节电源。这些高度集成的设备可以用于5G小型蜂窝、微基站、宏基站和大规模MIMO应用。
当一个合适的PHY和软件被提供在FPGA, eASIC或ASIC上,一个完整的O-RU解决方案可以被开发出来。这个解决方案是我们与Intel、Comcores & Whizz systems的合作伙伴共同开发的。这些解决方案不仅满足所需的射频特性,而且满足部署低成本、高性能O-RAN平台所需的成本和功率预算。

史海拾趣
|
我在PB4.2下定制WINCE,build时出现1个错误,系统提示参考WINCE420目录下的build.err文件,文件的内容如下: Starting sysgen phase for project ( common ) Found localized resources for Languages ( 0404 0407 040C 0410 0411 0412 0413 041 ...… 查看全部问答> |
|
现象:使用查询模式能够实现正常收发,使用串口中断时,没有中断时,在主程序循环中正常运行,如果收到字符,不是跳到USART1_IRQHandler,而是跳到了 HardFaultException中断,可能是哪里的原因,如果说硬件有问题,可查询模式很正常。请高手 ...… 查看全部问答> |
|
新生有不解之处:之前使用SPI,IIC这些协议都是通过软件处理模拟IO口做的 这次MSP430硬件集成了这些模块,是不是说,不用CPU干预就可以使用SPI和其他器件交换数据了?相应的IIC也是吗… 查看全部问答> |
|
易电源给我的初次印象就是易用性。这一点在相关资料里已经映证了。通过学习,我发现易电源性能还是非常不错的,而其微小的封装却是一大亮点,非常适合微小解决方案的应用。易电源模块让工程师们用最少的原件来设计和优化可靠的电源,凸显“易”字。 ...… 查看全部问答> |




