历史上的今天
今天是:2025年01月19日(星期日)
2021年01月19日 | 如何设计汽车瞬态和过流保护滤波器
2021-01-19 来源:eefocus
如今在世界的某个地方,已经有汽车工程师开始构想新的汽车信息娱乐系统,但该系统在未来五年或更长时间内不会实现。这是因为,信息娱乐系统应用对电源有很多要求,而且该应用目前仅处于概念阶段。随着信息娱乐系统具有日益复杂的电子功能,其所需的集成电路(IC)数量越来越多,而且这些 IC 都会共享 12V 电池的功率。
设计电源架构时需要加入电源调节和保护功能,这样才能确保系统在出现各种瞬态事件时良好运行。
在这篇文章中,我将介绍应该注意的几种典型瞬态,以及 TI 如何帮助满足瞬态保护需求。
典型瞬态
在四种常见场景中可能会发生瞬变。
图 1 所示为第一种场景,即在交流发电机给电池充电的过程中,电池断开导致的负载突降事件。负载突降会导致电压上升;交流发电机的集中式钳位电路将出现 35V 的最大电压。

图 1:12V 系统的负载突降曲线
图 2 所示为第二种场景,即电源断开时,在与电感负载并联的模块中产生较大的负电压峰值(如国际标准化组织 [ISO]7637-2 测试脉冲 1)。

图 2:ISO 7637-2 测试脉冲
图 3 所示为第三种场景,即系统的大容量电容在启动期间导致浪涌电流,它会在电容器充电时引发更大的电流。

图 3:启动期间的浪涌电流曲线(具有较大的容性负载)
第四种场景是电池电压降低。图 4 所示为冷启动,即发动机在环境温度低的条件下启动。

图 4:典型的冷启动波形
瞬态保护
提供瞬态保护的一种方法是使用理想二极管控制器。如图 5 所示,使用电流感应放大器和理想二极管控制器可以实现额外的过流保护,从而提供优于滤波和电源调节的全面保护解决方案。

图 5:汽车瞬态和过流保护滤波器保护方框图
负载突降保护
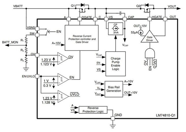
LM74810-Q1 利用过压可调节特性,可在不需要的负载突降事件中提供保护。如图 6 所示,LM74810-Q1 的 OV 引脚可使用比较器发送出现过压事件的信号。这会断开用于驱动 Q2 金属氧化物半导体场效应晶体管(MOSFET)的 HGATE 电压。额定电压较低的下游元件没有输入端发生瞬变时所需的电压范围,而将连接至 OV 引脚的电阻分压器调整至您所需的阈值,则可以使用此类下游元件。LM74810-Q1 器件的额定输入电压最大为 65V,可在发生 35V 峰值电压的瞬态事件时继续工作。

图 6:具有过压保护功能的 LM74800 典型方框图
负电压瞬态保护
LM74810-Q1,连同适当的 MOSFET 和输入端瞬态电压抑制器(TVS),可在发生 ISO 7637-2 测试脉冲 1 等高负电压瞬变时为系统提供保护。如果输入电压为负,则 LM74810-Q1 关断并将 DGATE 拉低。然后,图 6 中 Q1 的体二极管为系统提供反向电压保护,并防止产生负电流。一旦输入电压恢复标称值,LM74810-Q1 则重新导通,并使 MOSFET 正常工作。
TVS 二极管可在 ISO 7637-2 测试脉冲 1(典型值 100V 或以上)产生较大的负电压尖峰时保护 LM74810-Q1。输入端 TVS 的击穿电压应在 35V 负载突降和 LM74810-Q1 的 65V 最大额定电压之间。出现负电压时,TVS 二极管击穿电压应高于电池反向连接时的电压,同时也要低至使 TVS 的负钳位电压不超过 Q1 MOSFET 两端的电压。
浪涌电流限制
LM74810-Q1 具有浪涌电流限制功能,可在启动期间控制电流大小。输出端电容会限制电流,从而确保元件内不会流经超出安全工作范围内的电流。
如图 7 所示,向 LM74810-Q1 的 HGATE 引脚添加电阻电容(RC)可减慢启动期间的 HGATE 电压斜升,从而实现浪涌电流限制。

图 7:通过 LM7480x-Q1 提供浪涌电流限制功能

过流保护
INA302-Q1 通过两个独立可调的阈值比较器输出进行过流检测。将低电平有效的比较器输出连接至 LM74810-Q1 的使能引脚,可使 MOSFET 在出现过流时关断。ALERT2 比较器可灵活调节输出信号的延迟,这在正常运行期间出现电流小幅升高、但不必触发过流保护功能时非常有用。你可以通过更改器件 DELAY 引脚的电容器值来调整延迟持续时间,也可以通过 INA302-Q1 的 ILIM 引脚来调节过流事件的电流阈值;请参阅图 8 中的 R5。

图 8:实现可调节的过压和过流保护
低压瞬态保护
冷启动和热启动事件会导致系统发生低压瞬变。在这类事件中,输入电压低于输出电压,就会产生负电流。对于需要维持正常运行的系统而言,负电流需要引起注意。由于输出电压会在存在输出电容时降低,因此,要确保电流不会流回电池,需要反向电流阻断功能。
由于 LM74810-Q1 可持续监测 Q1 MOSFET A 引脚和 C 引脚之间的压降,因此可提供低压瞬态保护。如图 9 和 10 所示,在正常工作期间,Q1 两端的电压为正,电流流入负载。在输入电压低于输出电压等可能产生反向电流的场景中,LM74810-Q1 会在 Q1 两端电压达到–4.5mV 时快速响应,并关断 MOSFET,从而防止产生直流反向电流。


图 10:当 MOSFET 两端的压降达到–4.5mV 时,驱动 Q1 逻辑门电路的 DGATE 将拉低,从而提供反向电流阻断
在严苛的汽车环境内实现灵活性
通过在输入端提供先进的系统保护,设计人员可提高设计的灵活性。这些保护器件不仅不会影响系统的正常运行,而且在汽车内严苛的电气环境中提供保护,更重要的是,还能通过更多的选择机会,推动汽车系统内其余部分的创新。
另外,与分立式方案相比,与上述器件类似的紧凑型双器件保护系统能显著减小总解决方案尺寸。更小的解决方案尺寸可为信息娱乐系统的其他部分提供更多空间,有助于实现更多创新。
我们希望此设计不仅能保护您的系统,还能帮助您快速升级设计方案。
史海拾趣
|
还有一种方法可以检查这个轨对轨保护元器件对USB协议正常工作模式的影响,就是通过图4的眼图响应来分析信号数据位的完整性。 从图4中不难看出,USB2.0信号的完整性没有受到太大影响,因此它的传输是安全的。 图4 眼图响应与USB 2.0模板 轨 ...… 查看全部问答> |
|
#include #define uchar unsigned char #define uint unsigned int unsigned char flag,a,i; uchar b[4]; uchar code table[]=\"I get \"; void init() { TMOD=0x20; //确定T1的工作方式 &n ...… 查看全部问答> |
|
我最近用YC2440—F V3.5 在用里面的DNW(串口调试软件) 按下U没有反应 WinCE NAND Boot v1.00 May 24 2007 10:29:49 WinCE NAND Boot v1.00 Oct 31 2007 18:42:36 \'U\' for USBMON ********** ERR_INVALID_TOC: 0xea000091 Boot ERROR:0x ...… 查看全部问答> |
|
我用C# MSComm控件编程作下位机通讯,需要控制串口4,7电平,请问该如何编程,谢谢了.(我知道用电路,在8051里很容易,可是不会在C#里控制啊)请各位大侠帮忙.… 查看全部问答> |
|
开箱图,见图, 板子是比较大,大家都这样说 下载器还是小巧 主板像是手工焊接的,不是机器焊的,上边还有松香 按钮手感不错 主芯片框架图 下载器安装驱动后效果,一个虚拟串口 安装驱动时手动选择光盘里的驱动目录 ...… 查看全部问答> |
|
求助:ATMEL SAMD10D14单片机 TCC0.CTRLBSET寄存器的ONESHOT位,赋值1,KEIL崩溃退出 ATMEL SAMD10D14单片机,在外设TCC0初始化时,只要CTRLBSET寄存器的ONESHOT位,赋值1,KEIL就会崩溃退出; 只要CTRLBSET寄存器的ONESHOT位,赋值0,其它BIT位任意赋值,均不会有问题。 在KEIL的外设TCC0窗口,对ONESHOT位,置1操作,也会导致KEIL ...… 查看全部问答> |




