历史上的今天
今天是:2025年02月25日(星期二)
2021年02月25日 | 华为的折叠屏手机Mate X2零部件维修价格公布
2021-02-25 来源:爱集微
集微网2月24日消息,前几天,华为举行线上新品发布会,正式推出新一代折叠屏手机Mate X2,其中8GB+256GB版本售价17999元,8GB+512GB版本售价18999元。
从华为折叠屏手机Mate X2的售价看,已经让不少普通消费者对其望而止步,如果再看它的维修零部件价格的话,那就更让人直呼修不起了。
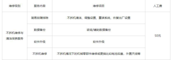
目前华为在官方网站公布了折叠屏手机Mate X2各个零部件的维修价格,具体如下所示。

图片来源:华为官网
占据维修费用大头的是主板,它的更换价格为8099元,其次是屏幕,全新屏幕的更换价格为5699元,如果只是外屏损坏,更换的价格则是下降到799元。
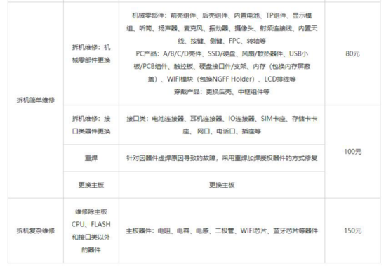
此外,华为还就折叠屏手机Mate X2的各个零部件的维修价格作出以下说明:
1、特惠板、留件维修活动暂不支持与服务日活动同时参与。
2、以上价格为维修建议价格,包含人工费。无法查询的维修价格,请咨询华为客户服务中心。
4、针对部分机型及维修场景,若用户享受非保优惠价格进行维修,坏件则需返还至华为;若用户需取走坏件,则无法享受非保优惠维修服务。
5、非保维修收费=维修备件价+人工费,人工费参考价格如下:


图片来源:华为官网
综合看来,建议购买华为折叠屏手机Mate X2的消费者最好同时购买相关的保修服务,免得到了产品出现问题,面临高昂维修费用时,就欲哭无泪了。
史海拾趣
|
显示故障: VISTA下图片自动播放时偏向右侧,不知什么原因? 请教一显示故障: 在VISTA平台下,使用windows自带的图片播放器,自动播放时图像偏向右侧,此现象只有在最大分辨率的情况下会出现,在此特请教一下高手们,指点指点,谢谢!… 查看全部问答> |
|
程序员在深圳群已经超过1500人,里面有很多在大公司上班的成员(包括国家级的研究院),有很多经验丰富的成员(包括参加过上亿元的项目的架构师),有很热爱技术的成员(包括自己写过嵌入式操作系统),希望大家踊跃发言,找到志同道合的朋友,找到对你有帮助的 ...… 查看全部问答> |
|
MMRESULT mres; if (mres = waveOutOpen(&hWaveOut, WAVE_MAPPER, &lpFormat, (DWORD_PTR)sb_callback, (DWORD_PTR)pDeviceMemory, CALLBACK_FUNCTION) !=0) ...… 查看全部问答> |
|
AM29LV160DB的接法有些问题 BYTE已经被我接地了,那么就是8为数据宽度,只需要引出D0-D7就可以了 而EE_FPGA V1.0中是把D0-D15全部引出的 这点将在下一版中改进,设置为8bit和16bit模式可选 … 查看全部问答> |
|
偶是个430新手,这两天看了些资料,但是一直没有看到关于外扩ram得应用,想弱弱得问一下,430用哪个口扩展外部ram,扩展后,软件是怎么操作得(比如c51使用XBYTE访问得)? 请大虾不要置疑为何扩展ram,只因为系统确实需要这么做才能正常工作,这 ...… 查看全部问答> |
|
假设一个任务在执行过程中,被中断,然后保存现场进入中断后,发现更高优先级任务,这时候,执行更高优先级任务,在执行更高优先级任务时候,被中断的任务处在什么状态?在被中断的代码中,没有看到被挂起的代码。还有更高优先 ...… 查看全部问答> |
|
C28x Based DeviceQ: What is the difference between the TMS320F28xx and the TMS320C28xx MCUs? A: The \"F\" represents flash, while the \"C\" represents ROM. The Flash devices are reprogrammable and are available through normal dist ...… 查看全部问答> |
|
本帖最后由 paulhyde 于 2014-9-15 09:08 编辑 我看看了看03年的元件清单有个高频变容二极管,然后那年题目就有电压控制LC振荡器。是不是今年有可能会有呢? … 查看全部问答> |
|
这么晚发,实在是抱歉。。。。。 我总结的比较晚,各路大侠都已经说得差不多了,总结的也比我这业余人士强多了。时间也不早了,哈哈,我就只是简单说一下自己的想法吧,说多无益免得贻笑大方。其实在测试之前我还是不太明白这电源模块的优点,边测 ...… 查看全部问答> |




