历史上的今天
今天是:2025年02月28日(星期五)
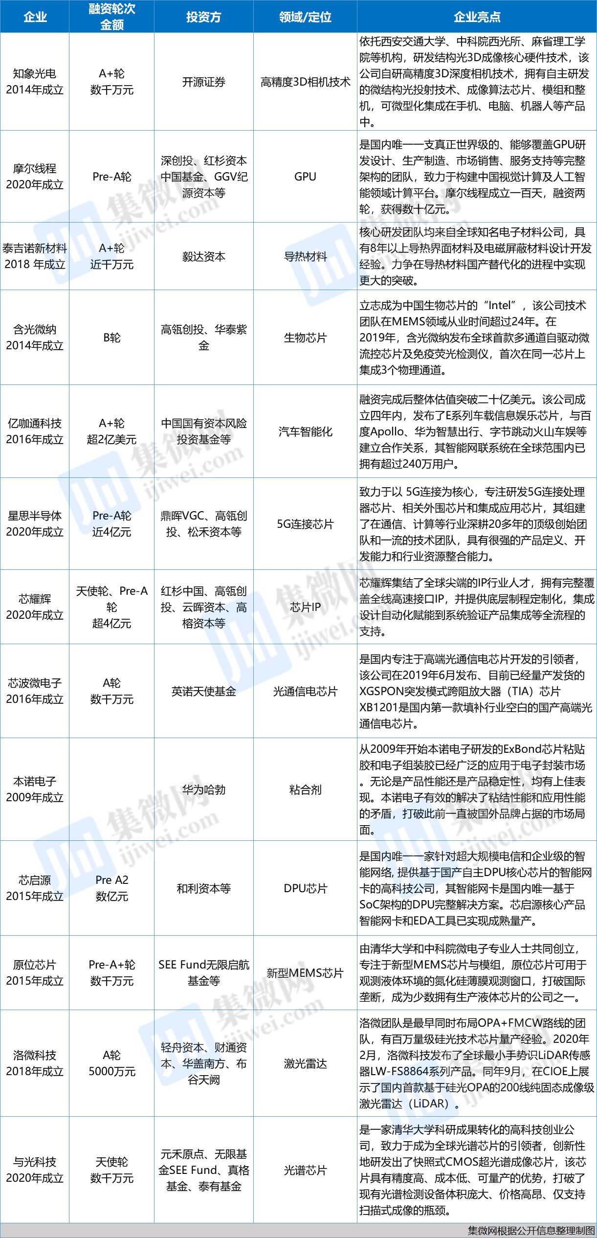
2021年02月28日 | 芯耀辉完成超4亿元融资;摩尔线程总计获数十亿元融资
2021-02-28 来源:爱集微
史海拾趣
|
在 https://bbs.eeworld.com.cn/thread-72972-1-2.html 运放定性分析中,补充了该文件的原文资料,在那里我看大家没有注意这份资料,这里发个“广告”做个提醒(具体位置:10楼)。 [ 本帖最后由 xiaoxif 于 2009-3-14 18:52 编辑 ]… 查看全部问答> |
|
在zone6区域外扩一个521kx16RAM,改写程序如下,请教有无问题,flash与ram编写有什么不同?外扩ram有一部分用于程序,一部分用于存储数据该如何编写 MEMORY { PAGE 0 : BEGIN : origin = 0x100000, le ...… 查看全部问答> |
|
做硬件实验,用的是ARM嵌入式实验教学平台,但是没有ADT IDE集成开发环境,并且网上也下不到,急死我了。求求高人,有的给我发一份过来呀。 不过还真不好弄,不知道用邮件行不行呀。最好告诉我 ...… 查看全部问答> |
|
18B20ROM搜索的一段代码能否帮忙看看,解释地清除点万分感谢 uchar search_rom(uchar *p) { uchar dat,i,j,k,n,value,number=1,number_temp=1,clash_number=0; bit clash_flag=0; for(n=0;n>1; DQ=1;_nop_(); ...… 查看全部问答> |
|
执行分支指令时,他的后续指令是否会被执行(同一指令包不同执行包或后面指令包的指令)? 执行多周期nop指令时,他的后继指令会继续在流水线上行进并被执行吗?… 查看全部问答> |
|
如何在EVC中编程设置本机的IP地址?查找到一个方法,就是直接写注册表,可是具体怎么写不知道。(用VC实现) 希望大家给提供方法,最好有代码,谢谢! … 查看全部问答> |
|
PCB导入后元器件不在keepout Layer边框内...... PCB导入后元器件不在keepout Layer边框内,双击之外该浮动框点选元器件步与其外,再自动布局可布在keepout Layer之内,但那个框中不能去除也不能移动否则布局又乱了,请问这是正常吗?请诸位大虾指教!Thanks 另:有好的PCB Layout交流学习群可以介 ...… 查看全部问答> |
|
我用LM386做功放实验,电路图如下。 我对着话筒说话,没声音,吹气有声音。然后,我把耳机接到电脑上,放一段音乐,把耳机放在话筒旁边,喇叭可以 放出音乐,但是声音不大。这样正常吗?谢谢! 2.jpg (504.27 KB, 下载次数: 0) 下载附件 & ...… 查看全部问答> |




