历史上的今天
今天是:2025年03月05日(星期三)
2021年03月05日 | 详解基于STM32的2μm高功率激光医疗仪控制器设计
2021-03-05 来源:21ic
2μm高功率激光医疗仪市场需求越来越大,而目人机交互模块前国内此类设备在控制上缺乏对系统安全和出光精准度的考虑。同时随着YY0505-2012医用电气电磁兼容标准于2014年的执行,设计符合YY0505-2012标准的医用设备已迫在眉睫。因此,本文采用模块化设计,设计了一种基于STM32的2μm光纤激光器医疗仪控制系统,将水冷单元的参数监控、电源模块的抗干扰设计、输出功率的校准等集成于一体。测试结果表明,系统可靠稳定,操作方便。
1系统功能和结构设计
按功能划分,医疗仪主要由2μm光纤激光器模块、精密水冷单元、STM32主控制器模块、人机交互模块等部分组成,结构如图1所示。控制器是医疗仪的大脑,负责整个设备的启停和正常运行。2μm光纤激光器经过光学系统准直聚焦,得到医用激光,在特定条件下,脚踏开关闭合发出相应功率的激光,由光纤传导到病灶部位。精密水冷单元的循环水流经激光腔,使激光器工作在合适温度,确保输出功率稳定,且水冷单元的启动总是先于激光器,防止激光器在高温高湿环境下结露而损坏。门控直接与激光器内部的interlock信号相连,同时主控器对其状态实时监测。此外光纤检测可对医用光纤进行规范化管理,防止因光纤老化影响治疗效果。

图1医疗仪总体结构图
设备以触摸屏为主要人机交互平台,实现的功能包括:汽化与凝血参数的同时设置;不同方案的保存和调用;能量、计时等治疗参数的统计显示;系统异常状态的报警提示;出光指示灯的亮度调节。
2系统硬件设计
2.1系统硬件结构
系统硬件以STM32F107VCT6为核心,硬件框图如图2所示。精密水冷单元的参数监控包括高低水位、水流量、水压力、水温的监测;以触摸屏为主的人机交互模块集成了出光指示灯、钥匙开关、急停、启动、脚踏、门控等外部硬件控制;配电模块集成了继电器驱动电路和电磁兼容设计。其中,水冷单元、光纤激光器、触摸屏和音效合成模块分别通过RS232与主控制器通信。

图2系统硬件框图
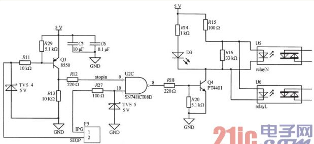
2.2配电模块电路设计
为实现高可靠性,配电模块电路采用冗余设计,每路继电器驱动电路控制两个固态继电器。以图3所示激光器的继电器驱动电路为例,U5、U6代表两个继电器,输出端分别串联到电源的零线和火线上,实现同开同断,避免某一个继电器发生故障时影响整个系统的工作。每路信号除通过I/O控制外,急停信号也对继电器可控,达到软件和硬件同时急停的目的。选用的急停按钮是常闭型,高电平有效,当急停触发时,Q3不导通,致9引脚电平拉低,再与I/O信号经过与门,输出也为低电平,致Q4不导通,继电器处于开路状态,电源断路。
另外,电路一方面在STOP和I/O信号接口处接入5V瞬态抑制管,以防止静电积累损坏器件;另一方面在Q4导通时D3点亮作为电路工作状态指示,当系统出现异常时方便故障排查。

图3继电器驱动电路
2.3配电模块电磁兼容设计
电磁兼容问题是影响医用电气设备安全有效的重要因素之一,不仅直接影响医用设备的安全使用,甚至会对患者以及医护人员的人身安全造成影响。国家食品药品监督管理局于2012年12月正式发布了新版标准YY0505-2012,并于2014年1月正式实施,该医疗仪配电模块结合此标准做了相关电磁兼容性(EMC)设计。实际工作环境下该系统电磁干扰主要来源于电源线上的高频干扰、接线端口的静电干扰、浪涌电流、可控硅通断时产生的干扰等。
首先考虑硬件选型,选用交流单相双节电源滤波器,不仅能抑制共模干扰,对快速瞬变脉冲群(EFT)实验也有很好的辅助效果。与传统电磁线圈继电器相比,固态继电器的寿命长,可靠性好,切换速度可达几毫秒至几微秒,没有触点燃弧和回跳,减少了电磁干扰和瞬态效应,但固态继电器导通时会产生较大热量,系统通过在继电器下方放置散热片来解决此问题。
配电模块的结构框图如图4,在电源的进线端串入滤波器,然后进入瞬态电压浪涌抑制模组(包含千瓦级TVS、压敏电阻、防雷管等),再接入继电器,最后在电源进入每个模块之前再分别串入滤波器。测试结果表明,该结构能够达到抑制电磁骚扰(EMI)和提高仪器的电磁抗扰度(EMS)的双重目的。

图4配电模块结构框图
3系统软件设计
3.1软件功能设计
系统软件主要实现以下功能:(1)5个安全状态的实时检测,包括检测光纤连接、脚踏连接、门控、水冷单元连接和激光器连接是否正常。(2)5个工作状态的判定,包括开锁状态、初始化状态、参数设定状态、准备状态、异常状态的判定。(3)水冷单元参数的采集,包括压力传感器、水位开关、温度传感器、流量传感器数据的采集,并判断是否超出正常范围。(4)激光器内部状态参数的读取并分析,激光器内部有一个32bit的状态字,存放激光器当前的工作状态,读取每一位状态,判断激光器当前是否正常工作。(5)外部硬件设备信号的采集和控制,包括钥匙开关、急停按钮、启动按钮、出光指示灯和脚踏开光的信号采集或控制。(6)工作参数的设定,包括汽化和凝血功率的设定、指示灯的开闭、存储方案的设定和选择。(7)操作日志的存储和显示,包括开机时间、工作累积时间、出光累积时间和出光能量累积的存储以及当前治疗方案的出光时间和出光能量的显示。(8)激光输出功率的校准。
软件流程如图5所示,按系统要求,异常状态优先级最高,通过中断处理。为节省系统资源,对5个安全状态每1s扫描1次,若发现连接异常,系统重新自检,直到连接正常方可进入主循环。对其他触摸屏有效包、水冷单元有效包、激光器有效包依次处理。

图5系统软件流程图
3.2激光功率自动校准算法
由于医疗产品对可靠性的特殊要求,激光输出功率的准确性必然成为衡量一台医疗设备品质好坏的重要参数。激光功率在光纤耦合处和光纤尾端、切口端面会产生衰减,如图6所示。光纤终端功率小于用户设置功率,尤其在设置功率小于60W时,最大偏差达63.6%。为了得到准确的光纤终端功率,需要借助功率计采集终端功率并读取与之对应的激光器驱动电流,然后通过插值法得到功率与电流的分析表达式,以便用户设置每个功率参数时都能找到与之对应的电流值。
图6校准前终端采集功率与用户设置功率关系
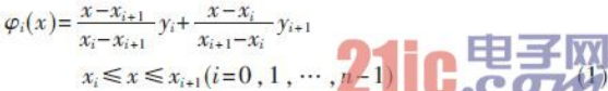
采集了16组对应值,由于环境等因素影响采集结果,导致偶然误差。为了尽可能准确地得出未知点,相同实验重复4次,并将对应值取平均。通过增加节点个数来提高差值多项式对函数的逼近程度,由于此时高次多项式插值容易出现Runge现象,故采用Lagrange线性插值,把节点分成13段,分段采用低次多项式近似函数。分段节点处函数值如表1所示。
分段表达式为:

将各点分别带入式(1)得出分段表达式:

表1节点处函数对应值

随机抽取一点值f(18)≈φ0(18)=1.1×18+8.1=27.9,与实际测量值f(18)=27.7比较,偏差为0.7%,符合精度要求。将式(2)写入软件插值函数子程序中,当用户设定功率时,算法先判断该值所在区间范围,再求出对应电流百分比,通过串口发送到光纤激光器。经插值算法校准后,用户设置功率与终端采集功率之间的关系如图7所示,可知最大偏差为2.5%,较之前的63.6%有明显改善。测试结果表明,通过此方法获得了较准确的激光输出功率,精度控制在±1W以内。

图7校准后用户设置功率与终端采集功率关系
4系统测试及结果
本文设计了一种基于2μm高功率光纤激光器的医疗仪,以STM32为控制核心,完成了人性化的人机触控界面功能设计、激光器的驱动控制、精密水冷单元的参数监控、配电模块的抗干扰设计以及输出功率的校准。输出功率0W或4W~80W,步进长度1W连续可调,可通过脚踏自由切换汽化和凝血两种功率参数输出;温度采集精度±0.5℃,水流量3.6L/min,符合IPG-TLR-80-WC-Y12型号光纤激光器正常工作要求。经过功率校准算法,用户设置功率与终端采集功率的最大偏差由之前的63.6%降低到2.5%,控制精度为±1W。测试结果表明,该系统具有可靠性高、抗干扰能力强、输出功率稳定准确、操作便利等优点。
史海拾趣
|
#define IOP_BASE 0xB1600000 #define IOP(x) *(volatile int*)(IOP_BASE+(x)) #define GPGCON IOP(0x60) #define GPGDAT IOP(0x64) . ...… 查看全部问答> |
|
就这么多分了,基础问题,能用windows xp 自带的驱动吗? 我的设备用的是EPSON的可以支持usb2.0的S1r72v05,是可以支持大容量数据传输的,我如果只想让PC端(个人电脑)实现与我的设备进行大容量数据传输的话,是不是就不用另外写pc端的驱动了,windows xp 会不会自动识别我的设备,我只要调用wdm的 devicec ...… 查看全部问答> |
|
本人已有1年多工作经验,现在有四个公司可供选择,不知该去哪一家,四家公司的情况是: 1、华为终端-嵌入式软件开发,在科技园上班,工资4.5k+800,经常加班,平时无加班费。 2、富士康科法资讯处-嵌入式软件开发,前期在龙华上班,半年 ...… 查看全部问答> |
|
初学者求助OlimexARM-USB-TINY+STM3210E-EVAL 大家好我是STM3210E-EVAL的初学者. 我目前用STDLIB 3.1.2写了一个简单的程式用SYSTICK中断在LCD上面显示计时数字每10ms就加1.目前遇到的问题是无法用OpeOCD把编译出来的main.elf传到板上. 我是安装arm-2009q3-68-arm-none-eabi.exe后把从3.1. ...… 查看全部问答> |
|
低优先级任务占用互斥信号量,高优先级调用OSMutexPend,设置超时时间。当超时时间到了,高优先级的任务是运行啊,还是继续等待低优先级的任务释放互斥信号量后在运行啊? (当高优先级任务调用OSMutexPend时,信号量不可用,OSMutexPend将占 ...… 查看全部问答> |
|
3月中旬的时候,接到导师的一个项目,是他2009年一个学生做的H.264算法的硬件实现,用的是DSP,做的很成功,发了至少两篇论文,主要是在算法优化上面,导师项目给我以后告诉用FPGA实现原来的算法,但是这个工程说实话很庞大啊,现在没 ...… 查看全部问答> |
|
G2与149 有很多不同点,不管是比较还是AD捕获等等,我们一定要必备数据手册,与UserGuide 只有他们才能帮助我们,有事没事要多看看哦,加油,我们都在进步… 查看全部问答> |




