历史上的今天
今天是:2025年03月17日(星期一)
2021年03月17日 | 基于MSP430F149单片机的发控时序检测系统设计
2021-03-17 来源:eefocus
由于火箭炮发射的是简易控制火箭弹,因此其定向管与火箭弹之间的电气信号接口除了与普通无控火箭弹一样具有点火信号接口外,还另有一个32芯参数装定信号接口。在发射程序中,如果火控系统计算的火箭弹的飞行控制参数能够准确地装定至火箭弹的控制系统中,则火箭弹按照简易控制方式飞行,否则按照无控方式飞行,导致火箭弹的射击精度大大下降。为了确保火箭弹能够顺利发射以及射击的准确性,在技术阵地进行装填之前,需要对火箭炮上的点火信号线路以及参数装定线路进行严格检测,确保信号线路处于良好的工况。
对于发控系统的检测,在火箭炮配套的机电检测维修车上有发控时序检测装置,用于定性检查定向管的发控时序。该检测装置不能对检测结果进行量化处理与显示,检测时只能通过LED的亮灭来确定发控系统是否正常,对于处于临界故障状态的线路则不能定量观察,具有一定的局限性。
本文基于MSP430F149单片机,设计一种发控时序检测系统。该系统运用数字信号处理技术、计算机自动控制技术等,在点火触头和对接插头采集发控信号,并对信号的电压幅值、电流大小、信号噪声、信号上升、下降沿宽度进行分析,显示检测信号与标准值的偏差并给出评估值;同时检测对接的可靠性,对同一号管进行三次对接并分析信号的差异,从而评估对接的可靠性;详细记录每次的检测数据,每次检测时都与历史数据进行对比分析,得出同一号管数据的变化规律及与其他所有管数据的一致性,从而确定发控系统的潜在故障,给出维修指导。该检测系统不仅使检测数据准确、过程简化,还节省时间,能有效提高火箭炮的作战效能。
发控时序检测系统总体方案设计
检测系统主要功能
本系统主要实现对火箭炮发控装置的日常维护和故障检测,系统具有如下功能:
(1)定向管发控时序信号的检测;
(2)火箭发动机点火信号的检测;
(3)直观显示检测内容和检测结果;
(4)系统自检;
(5)检测过程声音提示;
(6)超标参数声音和灯光报警;
(7)检测结果现场打印;
(8)检测结果断电保存和回查;
(9)与串行主机通信。
检测系统结构组成
为了能实现系统的灵活性,系统利用串口来实现与微机之间的通信;同时,系统要便于携带。根据系统功能,检测系统结构如图1所示。
由图1可知,本系统主要由直流稳压电源模块、模拟输入多芯切换单元、模数转换单元、数据处理单元、LCD显示模块及串行通信接口等部分组成。
发控时序检测系统硬件设计

图1 系统结构框图
MSP430F149单片机适合于许多较复杂控制应用场合,选用该芯片来构建最小系统,完全能满足系统正常工作的要求。本系统基于MSP430F149所设计的最小系统作为硬件的核心控制部分,系统除了包括单片机正常工作所必须的电源电路和复位电路外,还包括多芯切换电路、键盘和液晶显示电路、通信接口电路、数据存储电路和声音报警电路等。
电源电路设计
在单片机应用中必须提供复位信号,以保证单片机能正确复位,从而进入正确的工作状态。此外,单片机也需要稳定的电压信号,因此必须提供电源电路。电源电路及复位电路如图2所示。图中,输入的电压经TPS70633芯片转换成3.3V的电压,以满足单片机的工作电压要求。通过MAX809STR产生复位信号送给单片机。为了减小干扰,每个芯片的电源端都加上一个0.1μF的电容进行滤波处理。
多芯自动切换电路设计
在自动测试系统中,经常需要对多路数据进行采集,有时还需在不同的测试流程中获取不同通道的数据信号。以前人们常通过增加A/D采样前端的模拟开关数目来解决,但是如果检测系统中含有高压电路的切换,模拟开关则不再合适,继电器在这方面则具有明显的优势,其具有能够切换较大电流和电压的能力,同时还可以使驱动控制电路与被控触点电路完全隔离,使用安全系数高。
在选择继电器时,综合考虑实际的技术要求、功能特性和环境适应性,参照继电器的性能参数、体积大小、安装方式、负载特性等,本方案选择了松下公司生产的TX2-5V继电器作为测量电路切换的开关器件。该继电器具有响应时间快、耐压值高、体积小和功耗低等优点,可以满足测试时的长时间连续扫描和在高压下工作的要求。

图2 电源电路及复位电路图

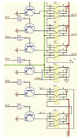
图3 多芯自动切换电路原理图
32芯电缆的点火装置的端电压和回路电阻的测量,是相对于火箭炮系统地,检测系统还需对模拟信号进行调整、模数转换、单片机处理数据,因此,多芯自动切换电路,既要实现恒压、恒流的自动切换,又要实现多路信号之间的切换。电路设计时每芯采用一个双路继电器实现切换,既能实现该芯电缆的恒压、恒流的加载,又能实现多路信号的测量与切换。自动切换电路原理如图3所示,图中,在IN31之前省略了IN1~IN30,IN1~IN30的线路连接与IN31的相同;J32的1引脚与J1的6引脚相连接。
数据采集电路设计
A/D芯片选型
模/数转换器是一种器件,简称为A/D,它把采集到的采样模拟信号经量化和编码后,转换成数字信号并输出。为满足雷达、图像处理、高速数据采集系统等对于高速度、高精度A/D转换器的需求,一些IC厂家相继推出了流水线结构的A/D转换器,德州仪器公司的ADS1241芯片便是其中一款。
ADS1241是一款高性能、宽动态范围、高精度的24位A/D转换芯片。该芯片具有以下特性:①24位的A/D转换;②可以通过程序来设置增益和输出速率;③外部提供差分方式的参考电压源,外部参考电压为0.1V~5V;④具有片内自校正功能;⑤采用SPI串口与其他芯片接口;⑥低功耗:功耗只有600μW;⑦具有较宽的工作电压,电压范围为2.7V~5.5V;⑧最多可以实现8路模拟采集。ADS1241芯片内部提供复用器和缓冲区来实现多路采集,此外,芯片内部还进行滤波处理。
A/D芯片接口电路设计
ADS1241需要外部时钟才能工作,因此需要在XIN和XOUT管脚外接晶体,提供芯片工作时所需要的时钟。本系统采用的是频率为2.4576MHz的晶体,电容为20pF,电容的选择是与晶体的频率有关系的。ADS1241通过SPI串口与单片机进行连接,这里使用的是4线方式,即SCLK、DIN、DOUT和CS管脚与单片机进行连接。另外,ADS1241的DRDY管脚与单片机的一般I/O管脚进行连接,这样可以通过该管脚来判断是否准备好,由于该管脚输出低电平有效,因此需要将该管脚拉高。ADS1241接口电路如图4所示。
在图4中,数字电源和模拟电源都采用3.3V电压供电,为了减小电源处的干扰,因此需要加0.1μF的电容进行滤波处理。本系统中也将数字地和模拟地接在一起,但在某些具体的应用中可能需要将数字地和模拟地分开。AS1241的外部参考电源可以是差分方式,也可以是非差分方式,本系统中采用非差分方式,因此只需要将Vref+管脚接外部参考电源,Vref-管脚接地就可以了。在本系统中,将PWND管脚接高电平,使该芯片一直处于工作状态;低功耗场合下,可以将该管脚与单片机的一般I/O进行连接,通过单片机来控制ADS1241的低功耗状态。

图4 ADS1241接口电路图
数据存储电路设计
检测系统数据存储选用大容量的EEPROM CAT24WC256,它是一个256K位串行CMOSEEPROM,内部含有32768个字节,每字节为8位。CATALYST公司的先进CMOS技术减少了器件的功耗,CAT24WC256有一个64字节页写缓冲器,该器件通过I2C总线接口进行操作,如图5所示。

图5 数据存储电路原理图
测量电路设计
发控时序电压测量电路设计
输出电压VS分压后进行差分采样,采样后送给单片机进行AD采样,通过AD采样值与设定值进行比较实现过压警告和过压保护,同时AD采样值可以通过通讯接口上传计算机,进行该路输出电压显示,电压检测电路如图6所示。

图6 电压测量电路图
发控时序电流测量电路设计
采样电流用平衡式电流互感器进行电流检测,输出电流信号转化成电压信号送给单片机进行AD采样,通过AD采样值与设定值进行比较实现过流警告和过流保护,电流检测电路如图7所示。电流信号产生两路模拟电压信号送给单片机进行采样,保障在电流全范围内的精度。

图7 电流检测电路图
点火负载阻值测量电路设计
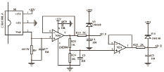
火箭炮发动机点火负载电阻值通常很小,使用通用器材和方法测量达不到要求的精度。双臂电桥测小电阻很准确,但是测量使用大电流,线缆容易发热,影响检测结果,如要精确测定,则需调平衡,所以不能满足快速测试的要求。为了准确测定点火电阻,本系统采用带温控反馈的恒流源以及高精度比例运放测量点火负载电阻,而且仪器通过自检的方式排除系统误差(包括系统线路阻值和接触点阻值等),点火回路电阻的测量原理如图8所示。

图8 点火负载阻值测量原理图
本系统中,根据测定电阻的范围和精度要求,选择DH900型精密恒流三极管,使用电阻调节,测定标准恒流为20mA。
恒流三极管有极好的恒流和调整特性,温度系数低、电流稳定度高,是一种精密的集成电路恒流器件。国产的DH900系统为新型超精密恒流源器件,恒流范围扩展到1μA~20A,可并联使用、可远距离传输,负载可断开等。
单片机控制电路设计
键盘电路设计
在单片机应用系统中,通常具有人机对话功能,能随时发出各种控制命令和数据输入以及报告应用系统的运行状态与运行结果。本系统人机交互的主要作用是选择检测内容、查看检测结果、控制通信和打印等,没有设计数据输入,而且检测过程是自动控制,所以只需要几个功能按键。系统采用独立式端口键,每个按键接入一个中断引脚,采用端口中断方式获取键值,如图9所示。

图9 键盘电路图
液晶显示电路设计
液晶显示的原理是利用液晶的物理特性,通过电压对其显示区域进行控制,有电就有显示,这样即可显示出图形。液晶显示器按其显示方式分为点阵式、段式、字符式等。点阵液晶显示器具有体积小、重量轻、外形薄、耗能小、工作电压低、无辐射,特别是视域宽、显示信息量大等优点。
本文选用的LM2029-6液晶显示屏是一种图形点阵液晶显示器,它主要由行驱动器/列驱动器及320×240全点阵液晶显示器组成,可完成图形显示,也可以显示汉字。主要技术参数和性能:①电源VDD为+5V,模块内自带-10V负压,用于LCD的驱动电压;②显示内容为320(列)×240(行)点;③全屏幕点阵;④七种指令;⑤与CPU接口采用8位数据总线并行输入输出和8条控制线;⑥占空比1/64;⑦工作温度为-10℃~+55℃。
液晶显示屏通过一个20脚的插座与主芯片相连,通过一个50K的可调电阻调节驱动电压的大小控制液晶的亮度,通过两个三极管控制液晶的背光,如图10所示。P1.5控制液晶显示数据/显示指令数据,P1.6控制数据的读/写,P1.7控制使能信号,P2的8个引脚作为数据引脚,P3.0和P3.1作为液晶的片选信号,P4.1控制液晶的背光显示。

图10 液晶显示电路图
通信接口电路设计
通信接口担负与外围的串行主机数据交换和支持打印等任务。
串行通讯只需较少的端口就可以实现单片机和PC机的互通,具有无可比拟的优势。MSP430系列都有USART模块来实现串行通信。在本设计中,MSP430F149的USART模块通过RS232串口与外围的串行主机通信。系统采用专用电平转换芯片MAX3232来实现电平转换,如图11所示。MAX3232芯片是MAXIM公司生产的电平转换芯片,包含两路接收器和驱动器,性能可靠。

图11 通信接口电路原理图
声音蜂鸣报警电路设计
声音报警使用蜂鸣器,通过I/O端口输出脉冲控制,改变脉冲的频率和作用时间进行不同种类的提示或者报警。为了提高驱动能力,让蜂鸣器产生一定强度的声音,采用了对称的晶体管驱动,其电路如图12所示。

图12 声音蜂鸣报警电路原理图
发控时序检测系统软件设计
为了便于软件系统的维护和以后硬件系统升级与改动,本系统软件采用模块化、结构化设计和程序编写,各个硬件模块独立开发驱动接口,同时提供与硬件无关的应用程序接口,这样如果硬件因资源问题需要改动时,只需要修改该硬件的驱动程序,省去了修改与该硬件相关的应用软件和主系统软件的繁琐,大大提高了软件开发和维护效率。系统软件结构如图13所示。

图13 系统软件结构框图
系统软件共分四层:硬件层、驱动层、接口层和应用层。硬件层提供系统数据采集、数字处理和输入输出控制支持;驱动层提供各个硬件使用和操作的驱动支持,保证软件功能通过相应的硬件设备完成;接口层提供与各个硬件模块无关的应用程序使用接口以及系统时序和逻辑控制服务;应用层主要完成检测任务和相关的环境设置等功能。
结束语
本文根据某型火箭炮发控时序信号的特点和检测需求,基于MSP430F149单片机设计了发控时序检测系统。论文给出了系统总体设计方案,详细介绍了发控时序检测系统各个部分硬件和软件的具体实现方法。该系统工作稳定可靠、效率高,且检测数据精度高。
上一篇:MSP430单片机基本特点
史海拾趣
|
新买的STC12C5412AD下载时提示MCU型号错,不知道是什么原因? 在淘宝新买的stc12c5412ad用STC-ISP软件下载时提示MCU型号错,请重选,我试了几块都是这样,而且型号是选对了呀!我用以前买的stc12c5404ad下载又可以,不知道是什么原因?难道芯片有假?不会吧!应该是我哪里出了问题,请各位大虾帮帮 ...… 查看全部问答> |
|
编译提示信息如下: 1>------ 已启动生成: 项目: Inline_ObOpenObjectByPointer.WXP, 配置: WXP checked Win32 ------ 1>正在执行生成文件项目操作 1>OSR DDKBUILD.CMD V7.2 (2008-04-14) - OSR, Open Systems Resources, Inc. 1>DDKBLD: >> Se ...… 查看全部问答> |
|
小弟在安装wince6.0的时候遇到了问题,请大家帮忙一下: 首先安装VS2005,vs2005 SP1和VS2005 for VIsta补丁,然后在安装wince6.0,但是在安装的过程中,出现了错误提示:“ToolsMsmCA(Error):system package,xml file xxxx”。然后安装就自动回 ...… 查看全部问答> |
|
急死了,产品到最后调试发现驱动不支持Multicast 要求: 1 vxWorks环境 2 能支持Multicast、TCP、UDP 给出源码的400分,提供重要参考的100分 另开贴结分,谢了先 … 查看全部问答> |
|
我也不知道我选了什么,突然我的那些是穿孔的焊盘看不见了,包括过孔,然后我把软件关了,重新敷铜还是一样,就是焊盘那一块看不见了,但是连接关系还在那里,我是不是什么东西勾了,所以看不见,求大虾指教。谢谢。。。… 查看全部问答> |




