历史上的今天
今天是:2025年03月25日(星期二)
2021年03月25日 | 动力电池形状之争渐入白热化 三星SDI大手笔押注方形 究竟有何优势?
2021-03-25 来源:科创板日报
据韩媒ETNews报道,三星SDI计划投资约8.9亿美元,在今年年底前将其匈牙利工厂方形电池产线数量增加一倍,并开始在匈牙利建造第二座电池厂,以此在欧洲方形电池市场获得主导地位。
据了解,当前三星SDI在匈牙利工厂拥有四条产线,均为方形电池,一旦新产线建设完成,该工厂将拥有共计八条方形电池生产线,生产能力将从30千兆瓦时增加到50千兆瓦时,相当于一年100万辆电动汽车所需的装机量。
通过这笔投资,三星SDI还将成为欧洲最大的方形电池制造商。而另一方形电池巨头宁德时代目前正在德国埃尔福特建设一座年产能为14千兆瓦时的方形电池生产厂,预计于2023年投入运营,主要生产磷酸铁锂或NCM三元电池。
报道指出,对于三星SDI来说,如此高额的投入可说是非常激进的,因为在过去的几年里,去竞争对手相比,其扩产的速度相对更加保守。而此次战略上的调整,将帮助公司为获得主要客户——大众、奥迪和宝马的更多订单做好准备。
大众“电池版MEB”欲转向方形 头部厂商布局如何?
而对于动力电池行业来说,三星SDI方形产线扩产之举,也意味着动力电池圆柱、方形、软包三种形态之争,已正式开战。而就在本月中旬,老牌车企大众已通过“电池版MEB”平台,提前吹响了号角。
虽然从发布会中透露的消息来看,“电池版MEB”究竟会使用哪种形态的电池并未有确切的说明,但包括国外媒体路透、Teslarati,国内行业智库高工锂电等均认为,该平台使用方形电池为大概率事件。
同时,结合大众所说,到2025年公司80%的电池将从该平台生产,大部分行业媒体认为,此举将使得当前以圆柱、软包电池为主的动力电池市场,迎来新的X因素,而以宁德时代、三星SDI为代表的方形电池厂商,也将迎来更大的机遇。
根据高工锂电此前发布的2020年全球动力电池装机量TOP10企业数据,宁德时代、LG化学、松下位居前三,三星SDI、SKI分别排名第五、第六。

其中,宁德时代主打方形电池,但其圆柱形LFP电池也已供货国产特斯拉Model 3;LG化学主打软包电池,此前主供大众,其圆柱形NCA811电池也已供货特斯拉Model 3/Y,同时近期传出其计划扩建其美国圆柱产线;
另外,松下深度绑定特斯拉,专注于圆柱形电池;三星SDI和SKI分别主打方形和软包电池,此前均为大众电动车供应商。
方形、软包之争背后 中韩电池厂竞争白热化
由此来看,以LG化学、SKI为代表的韩国厂商在软包电池上更具优势,而以宁德时代为首的中国厂商,目前在方形电池上已抢占了先机。《汽车新闻》报道就称,大众此次从软包转向方形,给其韩国供应商们带来了冲击。
根据报道所说,大众决定不再使用圆柱形或软包电池的原因之一是为了实现大规模统一的电池格式。另一个原因是为生产CTP电池组,后者能有效降低成本并且增加能量密度,宁德时代为业内首个采用该电池组打包方式的厂商之一。
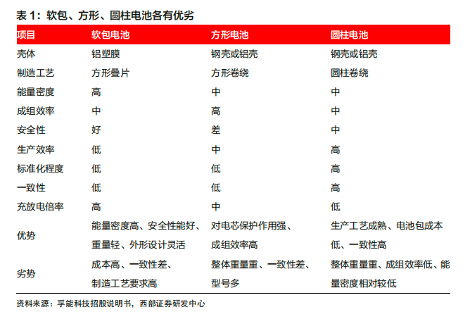
需要指出的是,此前业内以及机构曾指出,圆柱、方形、软包三种路线各有优势,现阶段绝对优势尚不明显:
圆柱电池生产工艺成熟,生产效率以及一致性上具备优势,但因单体数量多导致成组效率上有劣势;方形电池在成组效率具备优势,定制化能力强,但因紧密排布导致安全性上有先天劣势;软包电池由于壳体由金属转为铝塑膜,电芯能量密度和安全性具备先天优势,但因一致性和抗形变上具备劣势,最终成组效率偏低。

同时,从实际生产情况来看,车企对于电池包形状没有显著的偏好,同时开发销售配套不同形状电池的电动车。即使在同款电动车型上,车企也会采用不同形状的电池包,目前除了特斯拉固定采用圆柱形电池外,其他车企大多采用多路线并行。
不过,随着大众高调“弃软入方”,今后的动力电池市场,形状之争,或将开辟又一战场。
史海拾趣
|
本帖最后由 jameswangsynnex 于 2015-3-3 19:56 编辑 最近我们公司正在开发一个视频监控项目.该产品要有视频摄象功能(30-100万像素),且视频信号要能够保存在Micro SD(2GB)卡中(其实功能和DV差不多).产品是面向欧美市场的,有没有该方面的专家,提供 ...… 查看全部问答> |
|
直销作为一种新型的营销方式,主要具有目标市场层面的选择性、沟通对象的个别性、沟通过程的连续性、沟通效果的可测试性等优点。随着现代社会的发展和市场竞争的加剧,直销手段已经逐步显现出巨大的市场营销潜力。 如何将3G移动商务运用于直销行业 ...… 查看全部问答> |
|
我在虚拟串口驱动中加入了如下代码,在com_init中可以读出,但是在COM_Open中 lResult = RegQueryValueEx(hKey, REG_MAP_PORT_NAME, NULL, &dwType, (LPBYTE)vtBuf,&dwsize); 死活都失败,不知道咋回事,莫非我人品有问题?汗,咋回事,大伙帮忙 ...… 查看全部问答> |
|
我想问问,我现在的WINCE5。0系统加载了中文字体后,好像设置不到英文界面了,在PB中,默认语言是中文,在wince的控制面板-》区域设置中,区域射中选项卡的选中英文美国(其中还有一个是中文中华人民共和国),用户界面语言选项卡中,是阴影,选择 ...… 查看全部问答> |
|
hFlash = OpenStore(L\"MSFlash\"); hFlash = OpenStore(L\"DSK0:\"); 这两句话有什么区别,为什么我在multi-bin的情况下,只能用第一句;而在非multi-bin的情况下只能用第二句?? 请教高手~~ … 查看全部问答> |
|
求助用MMU映射方式启动bootrom或vxworks的BSP 有谁成功用MMU映射方式启动bootrom或vxworks的BSP,小弟那一份自己刚刚完成的at91rm9200bsp换. 也可以详细说明一下思路,高分相送,谢谢了.… 查看全部问答> |
|
我用的是DK-LM3S9B96.。。里面固化了Bootloader,研究了Bootloader的启动方式,想上电强制从固化的bootloader启动,不检测flash是否为空,大概知道要修改BOOTCFG这个寄存器的值,可是不知道怎么修改。。。修改后也不知道上电复位后还是否会变化。。 ...… 查看全部问答> |




