历史上的今天
今天是:2025年07月01日(星期二)
2021年07月01日 | 基于ADS1293及单片机控制的便携式低功耗心电信号采集系统
2021-07-01 来源:eefocus
心电信号是一种由心肌收缩而产生,并可提供心脏生理功能变化信息的生物电信号,将测量电极放在身体的不同部位,把不同体表的电位差变化记录下来,就得到了心电图(Electro Cardio Gram,ECG)。由于易于检测且直观性较好,在临床医学中得到较为广泛的应用)。然而传统心电信号采集设备体积较大,不便于实时获取心电信号。因此研究便携式、低功耗的心电信号采集系统有重要意义。本文以低功耗模拟前端ADS1293为基础,结合MSP430系列低功耗单片机设计了一种可用于超低功耗和微型化的心电信号采集系统。
1 系统硬件设计
心电信号采集系统主要由信号采集前端ADS1293和MSP430单片机控制电路组成。工作原理如下:电极提取的人体心电信号,首先送入ADS 1293做适当的放大后进行模/数转换,变成数字信号。然后通过SPI接口送入MSP430单片机进行分析和处理,最后通过单片机的USB接口送到便携式显示设备实时显示波形。

图1 系统总体设计框图
1.1 信号采集前端ADS1293
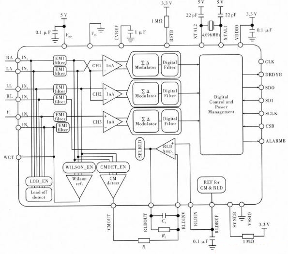
ADS1293是美国德州仪器公司(TI)用于生物电势测量的3通道、24位集成模拟前端,它能够针对特定的采样率和带宽对每个通道进行设定,使用户能够针对性能和功耗来优化配置。其还具有交直流断线检测(Lead_off Detect)、电池电量监控和自我诊断报警等功能,内置有ECG应用所需的右腿驱动电路租Wilson/Goldberger终端。ADS1293内部结构与外部引脚的连接方式如图2所示,从信号的流向可划分为信号输入接口、信号处理单元和信号输出接口等部分。

图2 ADS1293原理图
(1)信号输入接口。信号输入引脚从IN1~IN6共有6个,全部输入引脚都包含一个电磁干扰(EMI)过滤器以滤除射频噪声。系统采用5导联连接方式,即右臂(RA)、左臂(LA)和左腿(LL)分别连接到IN1、IN2和IN3引脚;共模探测器(CM detect)取得RA、LA和LL的平均电压用作右腿驱动(RLD)放大器的输入,右腿驱动放大器的输出再返回到右腿(RL)端,一起从IN4引脚输入。右腿驱动电路的作用是控制病人的共模水平,提升系统的交流抑制比;威尔逊网络(WCT)的输出连接到IN6引脚,与连接到IN5引脚的V1(胸电极)一起作为CH3通道的差分信号输入。
(2)信号处理单元。主要由仪用放大器(INA)、∑△调节器(SDM)和低通数字滤波器(Digital Filter)3部分组成,主要作用是将差分模拟电压信号转换成数字信号。仪用放大器是一个具有高输入阻抗的运算放大电路,主要有两个作用:1)对差分信号起一定的放大作用。2)提供高输入阻抗,以便从ECG电极获取更大的输入信号。仪用放大器的输出信号送入∑△调制器进行模/数转换,∑△调制器是基于过采样的一位编码技术,输出反映了输入信号幅度的一位编码数据流。低通数字滤波器由3个可编程的5阶sin型滤波器组成,∑△调制器的输出由低通数字滤波器处理后,即可得到N位编码输出。
(3)信号输出接口。主要包括4线SPI串行接口、DRDYB引脚和ALRAM引脚。各引脚的功能如下:SCLK为串行时钟输入引脚;SDI为串行数据输入引脚,共16位,其中,1位读写控制,7位地址和8位数据。在时钟上升沿期间,所有数据被采样和在第16个时钟上升沿时被写入寄存器中。SDO为串行数据输出引脚,在8~15个时钟下降沿,SDO引脚读数据。CSB为片选引脚,低电平有效,在低电平期间SPI接口开始读写数据,低电平维持16个时钟周期;DRDYB为模数转换结束引脚,表示芯片内部的数据已准备好可以读取,低电平有效,通常可用作CPU的中断信号或状态查询信号;ALARMB为报警引脚,ADS1293有一个自我诊断报警系统,用于诊断在ECG应用中可能发生的异常情况,这些异常情况主要包括电极脱落、同步错误、低电警告和3个通道工作异常等,一旦有异常情况发生就报告给错误标志,并在ARLAM引脚上显示。
1.2 MSP430单片机控制电路
选用TI公司的超低功耗单片机MSP430F5529作为主控制器,其具有丰富的片内外设,各个模块运行完全独立,包括定时器、输入/输出端口、看门狗和UART等均可在主CPU休眠的状态下独立运行。在所有模块都处于活动状态时,电流的典型值为290μA/MHz。在待机模式下,电流的典型值仅为0.18μA,从待机到唤醒的响应时间为3.5μs。MSP430F5529含有2个通用串行通信接口(USCI)模块,支持多种通信模式,如UART、IrDA、I2C、SPI和USB。在系统中,MSP430F5529利用SPI接口对ADS1293进行控制和数据的传输,其中,MSP430F5529工作于主模式下,ADS1293工作于从模式下。通过USB接口将数据传输到便携式显示设备或计算机,图3给出了MSP430F5529的接口电路。

图3 MSP430单片机接口电路
2 系统软件设计
系统软件主要包括:(1)对ADS1293进行控制,完成心电信号的模/数转换,并通过SPI接口读取数据。(2)通过USB接口将数据传输到显示设备实时显示,程序流程如图4所示。

图4 程序流程图
首先,对单片机进行初始化,配置与ADS1293通信的SPI接口和与显示设备相连的USB接口。再通过设置相关的寄存器来实现对ADS1293的初始化,包括仪用放大器和∑△调节器的工作频率设定、可编程滤波器的参数设置以及各报警寄存器的设置等。然后启动ADS1293,通过查询DRDYB引脚的状态来判断ADS1293模/数转换是否完成和数据是否准备好,若未准备好,继续查询。否则,产生一个中断给单片机MSP430F5529再通过SPI接口读取ADS1293寄存器中的数据,通过USB接口发送给显示设备。
3 结束语
本文提出了一种低功耗、便携式心电信号采集系统的设计方法。系统采用低功耗模拟前端芯片ADS1293来替代传统的分立式前端电路,利用ADS1293内部集成的右腿驱动电路、威尔逊终端、电极脱落检测等ECG应用所需要的模块简化了前端电路,与分立式方案相比,可将组件数量降低90%以上。ADS1293单个通道功耗仅为0.3 mW,且具有灵活的断电和待机模式,可延长便携式设备的电池使用寿命。综上所述,系统具有功耗低、体积小等优点,具有广泛的应用前景。
史海拾趣
|
本帖最后由 jameswangsynnex 于 2015-3-3 19:56 编辑 目前关于GPS手机的前途,既有乐观的也有隐忧的。 更加便携式和简单化,是GPS手机的最大卖点。但是便携和车载GPS的技术指标和性能远远高于目前的大多数手机GPS。再者地图软件的盗版及其 ...… 查看全部问答> |
|
在这里,我不想重复的讲前面的关于DDK的东西,我想讲一下关于用Numega公司的DriverStudio开发驱动程序的事情。 关于Nemega公司DriverStudio软件获得的方法,你有两种选择,一是直接从Numega公司去买,一种是不直接去买,(啊,谁扔的西红柿啊,喂 ...… 查看全部问答> |
|
------------------------------------------------------------- 飞凌ARM9S3C2440开发板开始送教材了,每板一本 TE2440-II 支持双网口、CAN总线、RS485总线、具有稳定适用的VGA/TV输出(分辨率达800*600,不同于其他方案,保证任何情况下不闪 ...… 查看全部问答> |
|
本帖最后由 paulhyde 于 2014-9-15 03:10 编辑 包含小软件有: 51计数器初值设定 C51智能反编译器 LCD图形生成 RC振荡电路计算 串口工具 汉字生成器 内码显示 数码管提码 … 查看全部问答> |
|
我自己做的板子,以太网芯片的连线完全参考网上的和硕士论文的接线,单片机是p89c668,网卡芯片是rtl8019as,网络变压器是HR901170A。8019地址线为AD0~AD4,而AD8和AD9管脚接单片机的P2.7管脚。HR901170A的4,5管脚接8019的45和46管脚(TPOUT+和TPO ...… 查看全部问答> |
|
公司要给买wince下的仿真器 现在知道的只有sophia systems这个 不知道大家都用用哪种在线仿真的设备,用于调试驱动和内核的 对了,需要支持PXA270系列arm芯片。最好三星的也能支持就更好了!! 谢谢各位!… 查看全部问答> |
|
STM32系列,C8051F系列,FTDI接口IC,现货特价 皓锋微电子 淘宝店:hfwdz.taobao.com 联系人:小周 扣扣:396293269 大量的请和我联系 [ 本帖最后由 皓锋微电子 于 2012-10-28 21:25 编辑 ]… 查看全部问答> |




