历史上的今天
今天是:2024年08月25日(星期日)
2021年08月25日 | 飞思卡尔电机驱动
2021-08-25 来源:eefocus
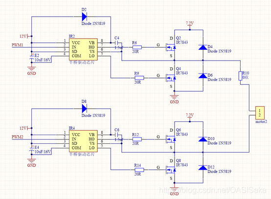
这是一个电机驱动的原理图

在读懂这张图之前,我们先了解H桥式驱动电路导通原理

假设电机正转的时候,Q9与Q12会导通,Q10与Q11截至
反转的时候,Q10与Q11导通,Q9与Q12截至。
然后回到原理图里,为了让电机正转,须使Q2与Q8导通。
了解N沟道MOS管IR7843,为了使之导通,需在Q8的G极施加4.5V电压(Vgs=4.5V),对于Q2,需在G极给他至少10多V以上的电压,但是我们的单片机供电电压也只有3.3V,
为了解决这个问题,首先给大家普及自举升压的概念。
什么是自举升压呢?

可以看到,当三极管导通,进入冲电状态,当三极管闭合,电感的电流放电,加上原先电容的电压,输出电压会大于Vin。
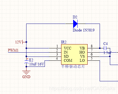
那么什么元器件可以达到呢,这里我选择到IR2104.。
使用IR2104芯片,他的优点有:
1、将电平进行提高。
2、并且可以输出一队互补的PWM波
3、这对互补的PWM波可以同时共给H桥的前半桥与后半桥MOS工作。
4、内部有死区时间,不需要软件设计了。


这是IR2104的连接图与时序图。IN口是PWM信号的输入端。SD是使能端,通过时序图可以看出,当SD口是低电平的时候,HO,LO都不正常输出。因此设计的时候给他加上了高电平。
相信大家也发现了,我们的升压的关键是二极管D2与电容C4。C4的大小需要考虑信号的频率,MOS的极间电容,参考IR2104所给的参数,这里我按照往年经验,选取了1.5uF.

从这张图可以看到,死区时间是520ns,美滋滋~。
做好驱动电路后,一般可以是直接给电机驱动了,但是少了重要的一点,电机内部是线圈绕组,它相当电感,在断电的瞬间会产生很大的感应电压,如果没有隔离,这个感应电压可能会将MCU击穿。因此,加上隔离电路是有必要的。
这里选取到74HC244PW芯片,隔离的同时,还将PWM信号增大到了5V。
但是缺点就是系统的延时提高了。
最后对于舵机,由于舵机只有一个信号,采用隔离芯片太过浪费,因此直接使用关电耦合隔离。
史海拾趣
|
【ISSCC】美国UCLA新型软件无线RF芯片,融合宽带电路与离散时间处理功能 美国UCLA(University of California, Los Angeles,加利福尼亚大学洛杉矶分校)和美国WiLinx公司在日前召开的“ISSCC 2006”会议上发表了面向软件无线设备的宽带接收IC。该芯片支持800MHz频带~5GHz频带,可满足IEEE802.11g、GSM、CDMA和W-CDMA等 ...… 查看全部问答> |
|
本帖最后由 jameswangsynnex 于 2015-3-3 19:59 编辑 备受关注的中国彩电企业应对出口专利壁垒有了新的突破。经过与众多国外专利权利人近两年的接触谈判,彩电出口交纳专利费用问题有了较大程度缓和,彻底扭转了DVD时代在专利问题上的被动局面,困扰 ...… 查看全部问答> |
|
芯片:89c51 工作晶振:12Hz 功能: 1、按遥控器上的\"1\"键,对应1号灯就点亮,2和3键对应另外两只灯,\"关\"将关闭所有灯。 由于这批灯泡的功率较大,考虑到器件的发热,设计中同一时间内只能亮一只灯。 2、调光功能。如要对灯进行调光,可 ...… 查看全部问答> |
|
有谁做过marvell 8688 wifi的驱动,我用的是SPI接口,平台是三星的2440,怎么加载上GSPI8688_WLAN.dll后。winCE上不能正确出现正常的网络连接。… 查看全部问答> |
|
哪位大虾能给指点一下?谢谢! 我现在修改了bsp_cfg.h中的S3C2440A_FCLK和startup.s中的MPLL,结果内核启动到初始化NandFlash之前就挂了.… 查看全部问答> |
|
LINUX下LM3S8962开发-之调试环境建立-系列(1) 开发环境:平台:Ubuntu 9.10内核版本:2.6.31-22-generic系统自带的openocd没有定制,不好用.所以只能自己编译首先下载openocd源码:git clone git://openocd.git.sourceforge.net/gitroot/openocd/openocd完成后进入并配置:cd openocd把版本降到 0.3.1 ...… 查看全部问答> |
|
我使用的是DEC2812的片子,在烧写的过程中出现了下面的warning: Warning: This program contains initialized RAM data. It may run successfully under Code Composer Studio but not as a standalone system because of this. If your Flash ...… 查看全部问答> |
|
毕设方案: ★ 收集目标跟踪算法、嵌入式Linux操作系统等方面的相关资料; ★ 进行目标跟踪算法的嵌入式Linux移植以及基于ARM 平台的Linux 移植的编程; ★ ...… 查看全部问答> |




