历史上的今天
今天是:2024年09月02日(星期一)
2021年09月02日 | 一文详解自动驾驶的运行设计域(ODD)
2021-09-02 来源:5G行业应用
2021年4月30日,SAE发布了第四版J3016《驾驶自动化分级》,这是即2014年1月16日、2016年9月30日、2018年6月15日之后,J3016的又一次迭代更新。
2021年7月,ISO发布了ISO 22737《预定路线的低速自动驾驶(LSAD)性能要求、系统要求和性能测试规范》。
本系列将详细解读自动驾驶ODD、DDT、DDT fallback、OEDR、低速自动驾驶和自动驾驶分级。
基本概念
自动驾驶需要在地球上各个国家地区都能正确工作。因此要求综合考虑各种不同类型的道路、道路标记、交通标志等,以及环境问题,如天气状况。确保自动驾驶汽车在其预定的运行环境中表现充分,是整个自动驾驶系统验证的关键部分。运营设计域ODD(Operational Design Domain)一词的原始定义来自SAE J3016中的定义。
SAE J3016 将 ODD 定义为"特定驾驶自动化系统或其功能专门设计的运行条件,包括但不限于环境、地理和时间限制,和/或某些交通或道路特征的存在或缺失。"[1]
简单来说,ODD就是要定义好在哪些工况下是能够自动驾驶的,脱离了这些工况,自动驾驶就不能保证工作。任何一台自动驾驶车辆,都必须有一定限定的工况。而这个工况可以很宽泛,也可以很精准,并决定了自动驾驶车辆能胜任什么样的场景。
比如,一台车的自动驾驶系统只能在高速上使用,它可以自动保持车道、自动超车、自动跟车、自动让行、自动通过ETC、自动上下匝道等,但到了城市里就无法完全自动驾驶。同时,要确保自动驾驶测试和验证是完整的,至少需要确保ODD所有方面已经通过确保系统安全运行,或通过确保系统能够识别超出ODD 的范围。
在工信部发布的《GBT 汽车驾驶自动化分级》推荐性国家标准中,ODD是设计时确定的驾驶自动化功能的本车状态和外部环境。运行设计条件ODC(Operational Design Condition)是设计运行时确定的驾驶自动化功能可以正常工作的条件,包括ODD、驾驶员状态以及其他必要条件。[2]
动态驾驶任务DDT(Dynamic Driving Task)是在道路交通中运行车辆所需的所有实时运行和策略功能,不包括行程安排和目的地和航路点选择等战略功能。动态驾驶任务接管DDT fallback(Dynamic Driving Task fallback)是在相同情况下,用户对实施DDT或达到最低风险条件的响应(1)在发生DDT性能相关系统故障后,或(2)在ODD退出时,或ADS对达到最低风险条件的响应。
目标和事件检测与响应OEDR(Object and Event Detection and Response)是DDT的子任务,包括监控驾驶环境(检测,识别和分类对象和事件,并准备按需要做出响应),并对这些对象和事件执行适当的响应(即根据需要完成DDT和/或DDT接管)。低速自动驾驶LSAD(Lowspeed Automated Driving)是最大速度为8.89米/秒(32公里/小时)的自动驾驶系统,将被用于最后一英里的运输、商业区的运输、商业或机场、港口、大学校园区以及其他低速环境的应用。[3]
自动驾驶分级或类别(Levels or Categories of Driving Automation)是基于驾驶自动化系统功能,由该功能和(人工)用户(如有)之间DDT和DDT fallback执行中的角色划分决定。驾驶自动化系统功能部件的制造商确定该功能的要求、ODD及运行特性,包括驾驶自动化水平。
ODD案例
(1)ISO 22737中定义的LSAD ODD
每个LSAD系统都应由制造商定义其ODD。一个LSAD ODD的限制系统应至少指定以下属性:
a) 低速:LSAD系统的速度应等于或小于8.89米/秒或32公里/小时;
b) 适用范围:例如,受限通道或专用道路(公共或私人),或行人/自行车道,或限制所有或某些特定类别机动车进入的区域。限制通行的道路可以通过车道标记或速度限制或物理分界来指定;
c) 预定义路线:在LSAD系统运行之前,在LSAD系统内定义的路线。LSAD系统只能在预定路线上运行。预定路线应由相关的利益相关者共同确定(例如,地方当局、服务提供商、制造商等)。调度员应确认与预定路线的任何偏差不会导致危险情况;
d) 应用区域的照明条件;
e) 天气状况;
f) 路况;
g) 存在或不存在VRU;
h) 可行驶区域内可能存在静态障碍物;
i) 网联要求等。
LSAD系统或调度员应根据当前的ODD条件(例如雾天条件、夜间照明条件),在ODD属性预定值的范围内为指定的应用选择操作值(对于LSAD系统驾驶的车辆)。例如,调度员或LSAD系统可以决定将雨天的最大允许速度限制为低于晴天的速度。
(2)B款车型的L3级ODD [4]
a) 地理限制:地理ODD包括地理围栏的边界和这些边界内区域所有适用的交通规则。只能在有限的高速公路上激活和运行,与来往车辆有连续的结构隔离,没有交叉路口和环岛。这种道路类型的特点是行人和自行车出现的概率很小。对这些激活条件的遵守将由车载传感器检测,例如摄像头监测交通标志,并且还将通过高清地图提供的信息进行保证。考虑到法律要求等各种因素,L3级ADS被设计为在0至85mph(136.79 km/h)的速度下运行;
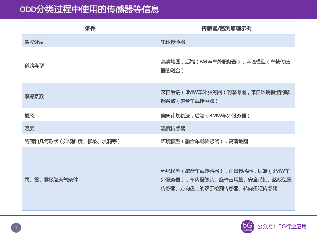
b) 环境限制:自动驾驶车辆持续监测环境ODD,以确保在所有条件下安全运行。例如,车辆的速度将根据一天中的时间、光线条件、路面摩擦系数太小(例如路面上有雪或冰)或风太强而调整;
c) 人类驾驶员的限制:驾驶员必须系好安全带坐好,并保持清醒等。

(3)A款车型的L3级ODD
a) 行驶在高速公路上,或者带有中央隔离带和护栏的两车道以上机动车专用公路上;
b) 所在车道和周边车道的车间距离在较近也就是说在堵车状态下;
c) 车的行驶速度不超过60km/h;
d) 在传感器可检测到的范围内没有信号灯,也没有行人和骑自行车的人等。
NHTSA ODD分类框架
NHTSA在《A Framework for Automated Driving System Testable Cases and Scenarios》中采用六大要素构建设计运行域,包括基础设施、驾驶操作限制、周边物体、互联、环境条件、区域。[5]

(1)基础设施道路类型:分隔公路、不分隔公路、主干道、城市、农村、停车场、多车道、单车道、高载客量车辆(HOV)车道、入口/出口匝道、紧急疏散路线、单向、转弯专用车道、私家路、双向车道、交叉口(信号灯、掉头、四向/双向停车、环岛、合并车道、转弯专用车道、人行横道、收费广场、铁路穿越)(FHWA,2012年)。道路表面:沥青、混凝土、混合料、格栅、砖、泥土、砾石、刮过的道路、部分堵塞、减速带、坑洼、草地(Gibbons,1999)。道路边缘:标记线、临时标记线、路肩(铺砌或砾石)、路肩(草)、混凝土护栏、格栅、栏杆、路缘、锥体(Sage,2016)。道路几何:直线、弯道、山丘、侧峰、拐角(常规、死角)、负障碍物、车道宽度(Huang,2010)。
(2)驾驶操作限制速度限制:最低和最高限速(绝对、相对于限速、相对于周围交通)(Elpern Waxman,2016)。交通条件:最小交通量、正常交通量、保险杠到保险杠/高峰时间交通量、交通条件变化(事故、应急车辆、施工、封闭道路、特殊事件)(加利福尼亚大学道路计划,2016年)。
(3)周边物体标志标牌:标志(例如,停车、让行、行人、铁路、学校区域等)、交通信号(闪光、学校区域、消防部门区域等)、人行横道、铁路交叉口、停止的公共汽车、施工标志、急救信号、遇险信号、道路用户信号、手势信号(FHWA,2012)。道路使用者:车辆类型(轿车、轻型卡车、大型卡车、公共汽车、摩托车、宽载、应急车辆、施工设备、马车/四轮马车)、停车车辆、移动车辆(手动、自动)、行人、自行车手(CA DMV,2016)。非道路使用者障碍物/物体:动物(如狗、鹿等)、购物车、碎片(如轮胎碎片、垃圾、梯子)、施工设备、行人、自行车手。
(4)互联车辆:V2V通信(如C-V2X/DSRC、Wi-Fi)、应急车辆。交通密集信息:众包数据(如Waze)和V2I。远程车队管理系统:车辆由可执行远程操作的操作中心支持(Aljaafreh等人,2011年)。设施传感器等:工作区警报、易受伤害的道路使用者、路线和事件管理、GPS、三维高清地图(Ellicipuram,2016)、坑洞位置、天气数据、云端数据等。
(5)环境条件天气:风、雨、雪、雨夹雪、温度。在高速公路上,小雨或小雪可使平均速度降低3%至13%。大雨会使平均速度降低3%到16%。在大雪中,高速公路的平均速度会下降5%到40%。小雨时自由流速度可降低2%至13%,大雨时可降低6%至17%。雪会导致自由流速度降低5%至64%。降雨期间,速度变化可降低25%(FHWA,2017c)。天气导致的路面条件:积水、道路被淹、道路结冰、道路积雪。洪水导致车道浸没,积雪和风吹碎屑导致车道阻塞,可能导致通行能力降低。由于危险条件(如大风中的大型卡车)造成的道路封闭和通行限制也会降低道路通行能力(FHWA,2017)。颗粒物:雾、烟、烟雾、灰尘/污垢、泥。低能见度可导致速度降低10%至12%。雾和强降水以及风吹雪、灰尘和烟雾会缩短能见度距离。低能见度条件会导致速度差异增大,从而增加碰撞风险。每年在雾中发生的车祸超过38700起,每年有600多人在这些车祸中丧生,16300多人受伤(FHWA,2017b)。光照:白天(太阳:头顶、后照灯和前照灯)、黎明、黄昏、夜晚、路灯、前照灯(常规和远光)、迎面而来的车辆灯光(头顶照明、后照灯和前照灯)(FHWA,2017a)。
(6)区域地理围栏:中央商务区、校园和退休社区(例如,CityMobil2是固定路线,包括道路上和人行道上的<20 mph路线)。交通管控区域:可能包括临时车道封闭、动态交通标志、可变限速、临时或不存在的车道标志、人工引导交通、装卸区。学校区域:动态限速、不稳定的行人和车辆行为(Marshall,2017)。国家/州:任何法律、监管、执法、侵权或其他考虑因素(例如,跟踪距离、许可等)(Bomey&Zambito,2017)。干扰区域:隧道、停车场、茂密的树叶、高层建筑和大气条件限制的GPS。
英国 PAS1883 标准
2020年8月,英国标准协会BSI发布 PAS1883 标准《Operational Design Domain (ODD) taxonomy for an automated driving system (ADS) – Specification》,采用三大要素构建设计运行域,包括景观(区域、可行驶区域、交叉口、特殊结构、固定道路结构、临时道路结构),环境条件(天气、微粒、照明、互联),动态元素(交通、目标车辆)。[6]

(1)景观区域:a)地理围栏区;b)交通管理区;c)学校区域;d)国家或区域;e)干扰区,例如茂密的树叶或高层建筑导致的定位信号丢失。可行驶区域:a)可行驶区域类型;b)可驾驶区域几何结构;c)可行驶区域车道规格;d)可行驶区域标志;e)可驾驶区域边缘;f)可驾驶区域表面。可行驶区域类型:高速公路、放射状道路(A道路是高密度交通道路,将高速公路连接到分配道路或城市中心)、分配道路(B道路将A道路与次要道路或地方道路连接起来,通常具有低至中等通行能力)、次要道路(次要道路或地方道路为居民区和其他地方发展提供通道)、支路、停车场、共享空间;可驾驶区域几何结构:水平面(直线和曲线);横切面(分割、不可分割、行人路、边缘障碍物、不同类型的车道);纵向平面(上坡(正坡度)、下坡(负坡度)、水平面)。可行驶区域车道规格:车道尺寸、车道标志、车道类型(公交车道、交通车道、自行车道、有轨电车车道、应急车道或其他专用车道)、车道数、行驶方向。可行驶区域标志:信息标志、监管标志、警告标志。可驾驶区域边缘:标记线、路肩(铺砌或砾石)、路肩(草)、固体屏障(例如格栅、轨道、路缘、锥体)、临时标记线、没有。可驾驶区域表面:可行驶区域表面类型(松散(如砾石、泥土、沙子)、分段式(如混凝土板、花岗岩、鹅卵石)、均匀(如沥青))、可驾驶区域表面特征(包括交通和天气造成的损坏,分类为裂缝、坑洞、车辙或隆起)、可行驶区域引起的路面状况(结冰、淹没的道路、海市蜃楼、可行驶区域的积雪、死水、湿路、表面污染)。交叉口:环形交叉口、交叉口(T型交叉口、Y形交叉口、十字交叉口、交错交叉口、立体交叉口)。特殊结构:自动访问控制、桥梁、行人过路处、铁路道口、隧道、收费广场。固定道路结构:建筑物、街灯、街道设施(例如护柱)、植被。临时道路结构:施工现场绕道、垃圾收集、道路工程、道路标志。
(2)环境条件天气:风、降雨、降雪。微粒:海洋(仅沿海地区)、非沉淀水滴或冰晶(即,雾/雾)、沙尘、烟雾和污染、火山灰。照明:白天、夜间或低环境照明条件、云、人工照明(可能是路灯或迎面而来的车辆灯)。互联:V2X。
(3)动态元素交通:实体密度、交通量、流量、实体类型、有特殊车辆(如救护车或警察车辆)。主题车辆:主题车辆的速度是额外的ODD属性。
SAE J2980 ODD分类框架
SAE J2980标准中推荐使用六大要素构建运行设计域,包括位置(公路、乡村道路、城市道路、交叉口、土路、越野、停车场、车道、维修车库),道路状况(道路摩擦(干、冰、雪、湿、裂)、坡度、道路宽度),驾驶操作(启动、停车、向前行驶、向后行驶、直行、转弯、避开车道、变道、关闭),车辆状态(滑行、爬行、加速、减速、驻车、停止、碰撞),其他考虑因素(侧风,即将来临的交通,施工区域,事故场景,交通堵塞,行人),其他车辆特征(其他车辆系统的状态:故障代码、拖车、重载、启动关闭/打开、远程车辆启动、其他技术)。[7]

欧洲PEGASUS项目
欧洲PEGASUS 项目提出了一个具有六个独立层的场景系统描述模型[8]:
a) 道路:几何结构、拓扑,路面质量、边界(路面);
b) 基础设施:边界(结构),标志牌、信号灯等;
c) 第一层和第二层的临时操纵:道路的临时性设施,如临时封路、道路施工现场等;
d) 目标物:静态、动态、移动,交互、机动;
e) 自然环境:天气、光照等其他环境信息;
f) 数字信息:数字信息,如V2X信息、数字地图信息等。

参考文献
[1] SAE J3016. Taxonomy and Definitions for Terms Related to Driving Automation Systems for On-Road Motor Vehicles. 2021,4.
[2] GBT 汽车驾驶自动化分级. 2020.1.
[3] ISO 22737. Intelligent transport systems — Lowspeed automated driving (LSAD) systems for predefined routes — Performance requirements, system requirements and performance test procedures. 2021,7.
[4] BMW L3级智能驾驶系统 运行设计领域(ODD).
[5] NHTSA. A Framework for Automated Driving System Testable Cases and Scenarios. 2018,9.
[6] BSI PAS1883. Operational Design Domain (ODD) taxonomy for an automated driving system (ADS) – Specification. 2020.
[7] SAE J2980. Considerations for ISO 26262 ASIL Hazard Classification. 2018,4.
[8] PEGASUS METHOD.
史海拾趣
|
Free Ebook Latest Update [2007-01-29] Agile Web Development with Rails [2007-01-29] rails-documentation [2007-01-26] 10 minutes start your ruby on rails [2007-01-26] Algorithms [2007-01-25] Designing a Windows Server 2003 Active D ...… 查看全部问答> |
|
华为硬件工程师手册目前最全版本(159页) 说明:目前网上包括本论坛的华为硬件工程师手册通常是不全版本(73页),希望大家下载是千万要注意。也希望大家如果没有更全的版本就不要在重复上传了,这可能是论坛重复率最高的一篇文档了,更不要冠以 ...… 查看全部问答> |
|
求救:交叉编译EXPAT和LIBXML2都不能通过,有人能帮我看看吗? 我用ARM-ELF-GCC交叉编译EXPAT和LIBXML2,都遇到同样的问题: ./configure --host=arm-elf --prefix=/home/expat 提示 checking for C compiler default output file name... configure: error: C compiler cannot create executables See ` ...… 查看全部问答> |
|
boot device : ene unit number : 0 processor number : 0 host name : host ...… 查看全部问答> |
|
晚上我接着想检测MAX1640的板子。 我一直怀疑MOS管会有问题。 于是我想到把两根MOS管短路了,看看情况会不会有好转。 之所以考虑短路,而不是检测好坏,因为MOS管在线,测起来比较麻烦,如果要焊下来,太费周章。 于是就想着把它短路了。 在这 ...… 查看全部问答> |
|
查询方式接收,接收函数如下: uint8_t DebugReadByte(void) { while(USART_GetFlagStatus(USART1, USART_FLAG_RXNE) == RESET); return USART_ReceiveData(USART1); } 在程序里我需要接收一 ...… 查看全部问答> |




