历史上的今天
今天是:2024年09月14日(星期六)
2021年09月14日 | jz2440裸机开发与分析:内存控制器2之不同位宽设备的连接
2021-09-14 来源:eefocus




由上图可以推断出

假设CPU执行
MOV R0,#3
LDRB R1,[R0]
读地址3的一个字节,A0=1;A1=1;A2=0

假设CPU执行
MOV R0,#4
LDR R1,[R0]
读地址4的4个字节,A0=0;A1=0;A2=1

CPU发出指令给了内存控制器,内存控制器按照自己的规定,对ROM发送指令,ROM返回数据,内存控制器对返回的数据进行组装或拆封。
如何确定芯片访问地址(由于NOR flash等芯片参与CPU的统一编址,所以我们要确定芯片的地址)
1、根据片选信号确定基址(base)
2、根据芯片所接的地址线确定范围
例如:NOR flash


由上面两幅图确定NOR flash的base = 0x00000000
而且NOR flash的地址线A0~A20一共21根线,范围为0x00000000-0x001FFFFF
所以NOR flash的ADDR为0x00000000-0x001FFFFF
使用以上地址可以访问NOR flash
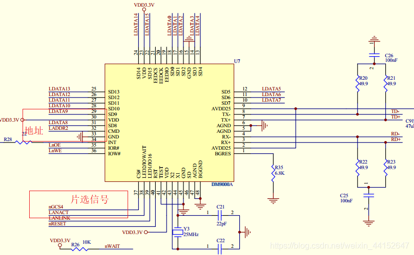
网卡DM9000


由上面两幅图确定NOR flash的base = 0x20000000
而且DM9000其实使用的地址线A0(用来确定高8位,低8位),A2一共2根线,范围为0x00000000-0x00000004(这里把A1默认为0)
所以NOR flash的ADDR为0x20000000-0x20000004
SDROM比较特殊,下节课继续分析。
内存控制器劳苦功高,要根据外设确定自己的访问机制
史海拾趣
|
1、自动化仪表与企业的信息化 自动化仪表技术包括信息采集、处理和应用。“企业信息化”实际上是企业信息的集成和整合。为此,必须用自动化和系统的信息模型“简化”、“规则”和“抽象”信息,以便最有效地利用信息。这是自动化仪表领域的一 ...… 查看全部问答> |
|
vxworks启动之后,routeshow路由表项,发现已经有了一个路由表项,该表项的网关是机器自己BIOS的IP,我想问一下,这是vxworks自动生成的呢,还是因为我系统中装了什么软件添加了这个路由表项,请高人指点,谢谢… 查看全部问答> |
|
s3c2440 camera 疑惑(基于7113的视频采集) 各位大侠,小弟现在正在搞2440 的视频开发,初次涉及,想用7113来做视频采集,烦请各位给提供个简单的思路,或者是大致的方向,不胜感激… 查看全部问答> |
|
PSMN1R8-40YLC N-channel 40 V 1.8 mΩ 这款芯片是sot669封装,但是我不清楚是几脚的,关于mb ,到底是画成第五个引脚还是,就只是四个引脚,四个引脚的话,那个Drain是第几引脚?为啥1,2,3引脚都是source引脚?此芯片是用的AltiumDesigner 画的封装,跪求指导。。。… 查看全部问答> |
|
上个贴看不见图片,重发一遍。。。 用单片机引脚控制光耦导通,但是光耦导通后,4引脚始终无输出,百度说是后级电路有问题,但是后级电路是照着光耦规格说明书上画的啊,实在不知道是哪里出了问题。 … 查看全部问答> |




