历史上的今天
今天是:2024年09月15日(星期日)
2021年09月15日 | 37-基于51单片机智能温控风扇设计
2021-09-15 来源:eefocus
具体实现功能
系统由STC89C52单片机+DS18B20温度传感器+数码管+风扇+按键+电源构成。
具体功能:
1、采用DS18B20温度传感器测温并用数码管实时显示;
2、可以手动设置温度上下限;共3个按键:设置键、加键、减键;
3、温度小于下限风扇不转,温度在上下限之间50%转动,大于上限时,风扇全速转动。

设计背景
近些年来,随着空调行业的迅速发展,空调价格的大幅度“跳水”,电风扇行业曾被普遍认为是“夕阳产业”。其实并非如此,市场人士称,家用电风扇并没有随着空调的普及而淡出市场,近两年反而出现了市场销售复苏的态势。其主要原因:一是风扇和空调的降温效果不同;(空调有强大的制冷功能,可以快速有效地降低环境温度,但电风扇的风更温和,更加适合老人儿童和体质较弱的人使用。)二是电风扇有价格优势,价格便宜而且相对省电,安装和使用都非常简单。
传统电风扇多采用机械方式进行控制,功能少,噪音大,各档的风速变化大。随着科技的发展和人们生活水平的提高,家用电器产品趋向于自动化、智能化、环保化和人性化,使得由微机控制的智能电风扇得以出现。
硬件设计
本文介绍了一种基于STC89C52单片机的智能电风扇调速器的设计,该设计巧妙利用红外线遥控技术、单片机控制技术、无级调速技术和温度传感技术,把智能控制技术应用于家用电器的控制中,将电风扇的电机转速作为被控制量,由单片机分析采集到的数字温度信号,再通过可控硅对风扇电机进行调速。从而达到无须人为控制便可自动调整风速的效果。
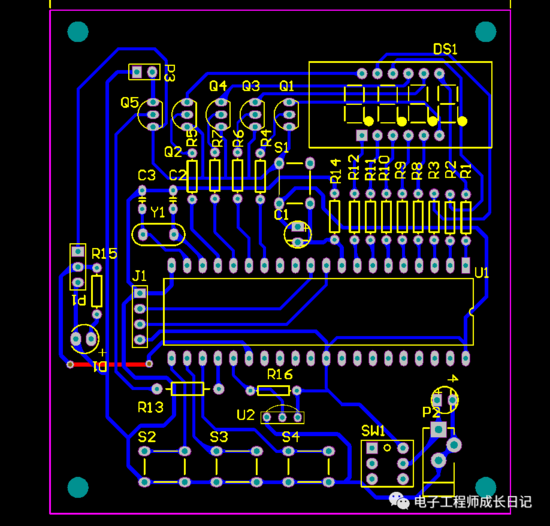
原理图
本系统原理图设计采用Altium Designer19,具体如图。
程序
本设计利用KEIL5软件实现程序设计,具体如图。

仿真实现
本设计利用protues8.7软件实现仿真设计,具体如图。
史海拾趣
|
一,绪论 二,随机信号分析 三,信道 四,模拟调制系统 五,数字基带传输系统 六,正弦载波数字调制系统 七,模拟信号的数字传输 八,数字信号的最佳接收 九,差错控制编码 十,正交编码为伪随机序列 十一,同步原理 十二,通信网 A,P ...… 查看全部问答> |
|
请问下有人做过windows mobile 5下的IE开发吗? 我这款ppc 838用ie浏览网页,网页内容全部都挤在中间了。 表格一行的内容在网站上是这样显示的: 5月14日 0 2 16 ...… 查看全部问答> |
|
欢迎满足以下条件之一的有识之士与我们联系,公司网址: www.nerc.com.cn,发送简历邮箱地址:whl668@epri.ac.cn。 1.具有2年以上电力行业嵌入式产品开发经验。 2. ...… 查看全部问答> |
|
下面这些代码是lcdInit.c源文件中的一段 ——————————————————————————————— #define LCD_XSIZE_TFT (320) #define LCD_YSIZE_TFT ...… 查看全部问答> |
|
如题,我想要写一个光驱过滤驱动,要实现的功能是禁止刻录光驱刻录光盘,本来我已经写好一个了,是在禁用IRP_MJ_WRITE,在这个IRP的派遣函数里将请求拒绝,这样就不会把数据刻录到光盘上了。 但是现在领导要求我判断是不是写打开,在写打开光驱时 ...… 查看全部问答> |
|
本帖最后由 paulhyde 于 2014-9-15 09:04 编辑 前一久做了个数控电流源,每个部分其实都没什么问题,但整体用时却在电流达到一定阶段就出现了高次谐波,每个版块的电源引入前都用了个大电容和104,却仍然有很大的高次, ...… 查看全部问答> |
|
Spartan-6 FPGA 嵌入式套件试用(二) ---- 暴殄天物 今天终于给板子通了次电,感觉挺炫的,哈哈 不过看起来再怎么好都是别人的,主要是咱能干点啥,万丈高楼平地起,还是祭出法宝-----LED吧,哈哈。就如同学习编程要先写个hello world一样。学习平台还是应该从LED开始,虽然在这么高级的板子 ...… 查看全部问答> |
|
某知名公司找如下职位,工作地点:上海,薪资范围10K-20K/月 有兴趣的可以咨询我,QQ:2311676449,MSN是:gina_rudan@163.com,简历可以发至gina.ji@e4u.cn 该公司美国、日本、武汉、台湾等都有公司,期待您的加入!^_^ 职位名称:语音 ...… 查看全部问答> |






