历史上的今天
今天是:2024年09月22日(星期日)
2021年09月22日 | 12-基于51单片机的温度控制恒温箱设计
2021-09-22 来源:eefocus
具体实现功能
系统由STC89C52单片机+DS18B20温度传感器+LCD1602液晶显示屏+5V继电器+5V风扇+加热膜+按键+蜂鸣器+电源构成。
具体功能:
1、LCD1602液晶实时显示测得的温度;
2、可以设置温度报警上下限值;按键功能:加键,减键,设置键;
3、超过设定的报警上下限值则开始声光报警;
4、测得的温度超过上限值,继电器吸合,电风扇开始工作;测得的温度低于下限值,继电器吸合,加热膜开始工作。

设计背景
二十一世纪是科技高速发展的信息时代,电子技术、微型单片机技术的应用更是空前广泛,伴随着科学技术和生产的不断发展,需要对各种参数进行温度测量。因此温度一词在生产生活之中出现的频率日益增多,与之相对应的,温度测量和控制也成为了生活生产中频繁使用的词语,同时它们在各行各业中也发挥着重要的作用。如在日趋发达的工业之中,利用测量与控制温度来保证生产的正常运行。在农业中,用于保证蔬菜大棚的恒温保产等。
温度是表征物体冷热程度的物理量,温度测量则是工农业生产过程中一个很重要而普遍的参数。温度的测量及控制对保证产品质量、提高生产效率、节约能源、生产安全、促进国民经济的发展起到非常重要的作用。由于温度测量的普遍性,温度传感器的数量在各种传感器中居首位。而且随着科学技术和生产的不断发展,温度传感器的种类还是在不断增加丰富来满足生产生活中的需要。
单片机温度测量则是对温度进行有效的测量,并且能够在工业生产中得到了广泛的应用,尤其在电力工程、化工生产、机械制造、冶金工业、农业等重要领域中担负着重要的测量任务。在日常生活中,也可广泛运用于地热、空调器、电加热器等各种家庭室温测量及工业设备温度测量场合。
硬件设计
整个系统以STC89C52单片机为核心器件,配合电阻电容晶振等器件,构成单片机的最小系统。其它个模块围绕着单片机最小系统展开。其中包括,传感器采用DS18B20,负责采集温度数据后发给单片机。显示设备采用4位共阴数码管,显示检测到的温度值。按键模块,主要是进行报警值的设置。报警模块采用蜂鸣器+LED的模式,超出报警范围则进行声光报警,同时还有升温和降温装置工作,使得温度恒定在一个范围之内。
软件设计
程序流程:最开始先进行定时器的初始化,本设计利用定时器实现数码管的动态扫描。接着就进入一个死循环,死循环执行以下内容:1、读取当前的温度值;2、显示检测到的温度值;3、判断检测到的温度是否超出设置的上下限,是的话则启动声光报警,还有模拟恒温装置;4、延时并进行按键扫描,若检测到按键按下,则进入温度上下限设置的状态。
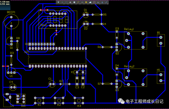
原理图
本系统原理图设计采用Altium Designer19,具体如图。
程序
本设计利用KEIL5软件实现程序设计,具体如图。

仿真实现
本设计利用protues8.7软件实现仿真设计,具体如图。
史海拾趣
|
用MPLAB 编译程序时,不报错,仅仅说编译失败。下面就是MPLAB 编译时给编译失败的说明 Make: The target \"F:\\pic\\pdq.o\" is out of date. Executing: \"f:\\\" /q /p16F876A \"pdq.asm\" /l\"pdq.lst\" /e\"pdq.err\" Could not spawn lang ...… 查看全部问答> |
|
关于44b0的中断调用的问题: 我在网上下了一个源码,在阅读的过程中,就我的理解来说,碰到些问题。希望各位指教下,具体是这样的: 下面的代码因为44b0中的各个中断类型相似的,所以只是以timer为例。 在init.s中有这样的代码: 首先是一个宏 ...… 查看全部问答> |
|
本帖最后由 dontium 于 2015-1-23 13:28 编辑 防盗报警器方案开发一、防盗功能1、轻按一下原理图SW3学习码开关再按遥控器SW1进行对码。2、SW1轻按一下开启防盗功能,同时防盗发出声音一下并进入防盗状态,在防盗状态首次触发,喇叭发出5秒的报警音 ...… 查看全部问答> |
|
比如说,TI的ADS7883,从数据手册上我看到要数据要依靠时钟信号串行输出,那么这个时钟信号是通过软件编程I/O口模拟行不行呢?(就担心时钟周期要不要一致?)、因为现在手上没有评估板,所以暂时只能提这个问题却办法实践,希望各位有知道的解答一 ...… 查看全部问答> |
|
以下价格均不含邮费,买的多可以酌情考虑邮费。 1.PPLive盒子板卡,50块出了。 2.爱上单片机 20元。 3.编码理论 10元 4.现代交换技术 10元 5.光纤通信 10元 6.快播盒子 80 7.三合木板一块,焊光立方固定用的 5元 ...… 查看全部问答> |






