历史上的今天
今天是:2024年10月09日(星期三)
2021年10月09日 | Facebook发布TAP应用的Time Card时钟同步开源项目
2021-10-09 来源:EEWORLD
Time Appliance Project (TAP) 是 Facebook 最新的亚微秒网络时间同步开源系统,它旨在以经济高效的方式跨数据中心提供非常精确的计时和时间同步。
数据中心需要服务器、数据库和服务之间的同步时间,以促进广泛的应用,如电子交易、语音和视频以及无线传感器网络。
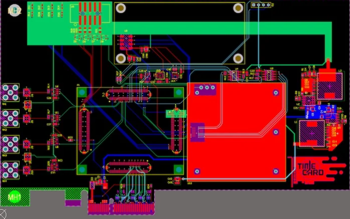
最近,Facebook 发布了 Time Card,这是一种开源 x86 PCIe 接口卡,旨在提供数十纳秒的精确同步。时间设备项目包括时间卡上的所有硬件。

Facebook 的时间卡/时间设备解决方案。图片由 Ahmad Byagowi 提供
该卡设计的核心是 u-blox 的 RCB-F9T 计时板。 u-blox 的 ZED-F9T 多频段计时模块也被认为是 Facebook 最新硬件项目中的一项关键技术。
Facebook 与 Open Compute 合作启动了TAP,旨在完全开源该项目并解决与专有时间设备相关的许多问题。
深入了解Time Appliance 的硬件
Time Appliance 项目可用作 GIT 存储库,包括硬件文件、软件文件、物料清单以及有关在 OCP 内开发的精确时间协议 (PTP) 配置文件的详细信息。
构成时间设备项目界面部分的时间卡本身是在 Altium Designer 中构建的。它不是高密度设计。然而,由于该设计旨在连接相对高频的 GNSS 系统,信号完整性和 EMC 数据将是 GIT 文件的一个受欢迎的补充。
PCB 是一块 62 mil厚的六层板,在第二层和第五层使用两个接地参考平面。第三层和第四层正交布线,以避免宽边耦合的显着影响。

Time card PCB 布局(禁用参考平面)详细说明了布局设计和密度。来自 Facebook 设计文件的图片
构建Time Appliance 项目
Time Appliance 使用三个主要硬件组件构建:
GNSS 计时源(u-blox 的 RCB-F9T 板)
小型化铷原子钟(Microchip 的 MAC-SA5X)
系统级模块 FPGA(Alinx 的 Artix-7 AC7100B SoM)

Time Card原型,图片由 Facebook 提供
FPGA 系统从 GNSS 接收两个主要信号:每秒脉冲 (PPS) 参考信号和时间 (ToD) 信号。该系统由铷振荡器或外部 10 MHz 提供时钟。
在对两个同步信号进行滤波和处理后,得到的参考信号输出到 PCI 桥接器到 x86 系统网络接口卡(NIC)。

Time Appliance FPGA 的高级框图。图片由 Facebook 提供
深入挖掘 FPGA 子系统,Facebook 概述了 GNSS 输入信号的过滤 (DCM)。

FPGA 数字滤波子系统。图片由 Facebook 提供
最终馈入 ToD 单元,这些过滤后的信号代表 8 纳秒数字值的累积增量。目的是使用 GNSS 信号对增量数字计数进行快照,以实现理想的 1 秒 PPS。
该系统内置冗余,允许 MAC 在没有 GNSS 信号的情况下接管一段时间;具体而言,增量数字计数应在 24 小时内保持在 1 微秒内,以实现定义的时间损失精度。
该卡旨在与具有硬件时间戳功能的 NIC 的任何 x86 主机系统连接,从而将其变成“时间设备”。系统的同步与协议无关,允许使用网络时间协议 (NTP)、精确时间协议或其他替代同步协议。
为什么 Facebook 为 TAP 选择开源?
TAP 并不是 Facebook 向更广泛社区发布的第一个开源项目。 2011 年,Facebook 公开发布了最先进数据中心的设计,并与其他行业成员一起推出了开放计算项目基金会。
Facebook 已经认识到使用专有系统的困难:修补安全漏洞的开发时间长、可配置性有限的封闭系统软件、用户无法维修的硬件以及高成本。
time card是一种相对高性价比的计时卡,可以使用COTS器件和 PCB 设计来构建,降低亚微秒同步市场进入门槛。
总而言之,作为一个开源项目,有更多的信息可供有兴趣的设计师使用,包括硬件、软件或可用的协议栈。
下一篇:暂无
史海拾趣
|
1.登陆EEWORLD论坛,进入旧版首页,在右上角找到“控制面板”,点击控制面板,如下图: 2.点击“访问推广”,进入如下图所示界面: 按照提示操作,将您的推广链接1或者2均可,发送给您的朋友,当您的朋友访问该链接,并注册成为新会员, ...… 查看全部问答> |
|
创建一个窗口模式的DDraw的主页面,传入了窗口句柄,但是直接是画到了屏上,没有画到窗口。 鼠标点击DDraw主页面,就花了,隐隐约约出现主页面下的窗口,就像皮肤上长了藓一样难看。 不知道此种情况能否消除,如何消除?… 查看全部问答> |
|
关于在WinCE5.0中是使用WinSock2.2中,能否设置发送Send函数不使用延时的问题 关于在WinCE5.0中是使用WinSock2.2中,能否设置发送Send函数不使用延时的问题: TCP协议将数据缓存起来直到足够多时一次发送,以避免发送过小的数据包而浪费网络资源。虽然这个功能有利于网络,但应用程序可能对所造成的缓冲延迟不能容忍。 网上 ...… 查看全部问答> |
|
在Mini2440下如何使用KITL? 另外DEBUG版本编译出来超过30M,利用DNW下载就会报错!有没有其他办法解决下载大于30M镜像的问题?… 查看全部问答> |
|
我按照图上的电路做了一个充电器(图中的r12,r20我改为两个0.1/5w的电阻了),充10AH/24V的镍氢动力电池,但是在试验中发现随着充电电压的升高,电流在慢慢下降,达不到恒流,例如:24v电池理论充电终止电压是29v,但是在电 ...… 查看全部问答> |




