历史上的今天
今天是:2024年10月11日(星期五)
2021年10月11日 | 基于51单片机的函数发生器设计
2021-10-11 来源:eefocus
一.硬件方案
此函数信号发生器是基于单片机AT89C51设计而成的,能够产生频率范围在0Hz—535Hz的锯齿波、正弦波、三角波、矩形波四种波形,并且能够通过液晶屏1602显示各自的波形类型以及频率数值。
主要由51单片机+最小系统+DA0832模数转换模块+运放模块+LED指示灯+按键模块;如图:

二.设计功能
(1)LCD1602液晶显示波形种类和频率值(10-100HZ)。可产生正弦波、锯齿波、三角波、矩形波。
(2)按键设置波形种类和设定频率步进值。
(3)通过电位器器改变振幅(0V-3.5V稳定)。
(4)有四个指示灯分别指示发出的是哪种波形,方便明了。
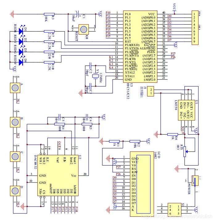
三.设计原理图
(1)原理图主要采用AD软件进行设计,如图:

(2)Protues仿真图如下:

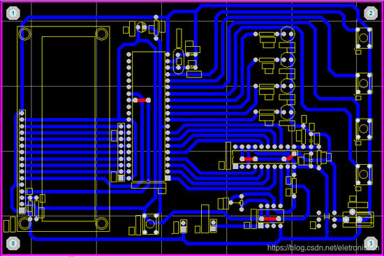
(3)PCB仿真图如下:

四.软件设计
(1)程序流程图

(2)主程序源码
void main() //主函数
{
init_lcd();
m=65536-(150000/pinlv);
a=m/256;
b=m%256;
initclock();
led0=0;
while(1)
{
if(h==0)
{
keyscan();
// display();
}
bujinjiance();
switch(boxing)
{
case 0 : P1=sin[u]; break;
case 1 : P1=juxing[u]; break;
case 2 : P1=sanjiao[u]; break;
case 3 : P1=juchi[u]; break;
}
}
}
void T0_time()interrupt 1 //定时器
{
TH0=a;
TL0=b;
u++;
if(u>=64)
u=0;
}
史海拾趣
|
一、引言 过去工业控制计算机系统的软件功能都靠软件人员编程实现。工作量大,软件通用性差,且易产生错误。随着工业控制要求的不断提高,专门用于工业控制的组态软件应运而生,它是一套功能齐全的组态生成工具软件,通用性强,而 ...… 查看全部问答> |
|
_irqHandler PROC 1. STMFD sp!,{r0-r4,r12,lr} 2. mov r4,#0x80000000 //中断控制寄存器首地址(假设的) 3. ldr r0,[r4,#0] ...… 查看全部问答> |
|
请问: wince中的文件夹有没有后缀名? 我想把一个名为NandFlash的文件夹,放到桌面快捷方式, 我在WINCE500\\PLATFORM\\SMDK2440\\FILES创建了一个NandFlash.LNK文件,里面写上22#\\windows\\NandFlash 我又在Project.bib 里面加上 NandFlash ...… 查看全部问答> |
|
首先我的程序在某些主板上是可以正常工作的(具体型号我也搞不懂),设置的是从设备,内部只有从设备状态机。没有接入奇偶检验,仲裁和热插拔。 问题是在一些主板上发现设置为从设备时无法找到设备,设置为主设备可以找到,但是通过软件读取配置信 ...… 查看全部问答> |
|
今天听单片机老师讲课讲中断,说分了好几种,被他弄得一头雾水,还是没明白他说的中断都有什么,怎么配置,查了查2553手册,愣是没找到讲解终端的地方,球大神指点123!不胜感激。… 查看全部问答> |




