历史上的今天
今天是:2024年10月11日(星期五)
2021年10月11日 | 利用现场总线提升速度,扩大覆盖范围
2021-10-11 来源:EEWORLD
简介
PROCENTEC等行业专家的数据显示,采用基于RS-485现场总线技术(PROFIBUS®)的应用在持续增长,工业以太网(PROFINET)应用也在快速增长。2018年,全球共安装6100万个PROFIBUS现场总线节点,PROFIBUS过程自动化(PA)设备同比增长7%。PROFINET安装基数为2600万个节点,仅2018年安装的器件数量就达到5100万。
随着RS-485现场总线采用率的稳定增长,同时工业4.0加快了智能互联工厂的发展,我们需要确保不断优化现场总线技术,为智能系统提供支持。经过优化的现场总线技术必须仔细权衡EMC稳定性和数据传输可靠性这两个因素。
不可靠的数据传输会降低整体系统性能。在运动控制应用中,现场总线一般用于对单轴或多轴电机实施闭环位置控制。这些电机一般处于高数据速率、长电缆传输线状态,如图1所示。如果位置控制不可靠,那么实际性能会下降,次品率上升,进而导致工厂生产率降低。在无线基础设施应用中,现场总线一般用于对天线实施倾斜度/位置控制,因此准确的数据传输至关重要。在运动控制和无线基础设施应用中,需要提供不同级别的EMC保护,具体如图1所示。运动控制应用通常处于电噪声环境中,这可能导致数据误差。对于无线基础设施,则必须为其提供保护措施,避免在裸露的环境中间接遭受雷击损坏。
对于这些要求严苛的应用,需要仔细检查RS-485收发器的电缆时序性能,以确保系统可靠性和EMC特性。本文将介绍几个重要的系统时序和通信电缆概念;阐述一些关键性能指标,包括时钟和数据分配、电缆驱动能力;并展示使用下一代ADM3065E/ADM3066ERS-485收发器为工业应用带来的优势。
时序性能
为了在高数据速率下通过长电缆实现可靠的数据传输,必须考虑影响RS-485的一些重要因素,例如通常与低压差分信号(LVDS)有关的抖动和偏斜等时序性能概念。RS-485收发器和系统电缆造成的抖动和偏斜都需要考虑。

图1.RS-485的EMC、数据速率和电缆长度要求
抖动和偏斜
抖动可以量化为时间间隔误差;即信号跃迁的预期到达时间和实际到达时间之间的差值。在通信链路中,有多种因素会导致抖动。基本上,每种导致抖动的因素都可以描述为是随机或确定性的。随机抖动可以通过高斯分布描述,一般源于半导体内部的热噪声和宽带散射噪声。确定性抖动则来自通信系统内部;例如,占空比失真、串扰、周期性外部噪声源或码间干扰。对于使用RS-485标准的通信系统,数据速率低于100 MHz,确定性抖动更明显。
峰峰值抖动是衡量确定性来源产生的系统抖动总体性能的有用指标。其可以在时域中测量,具体是通过在同一显示屏上叠加大量信号跃迁(一般被称为眼图)。使用无限持续的示波器显示屏或者使用示波器的内置抖动分解软件来实现,如图2所示。2,如图2所示。2

图2.时间间隔误差、抖动和眼图
重叠跃迁的宽度为峰峰抖动,中间的空白区域称为眼。这个眼是接收节点在RS-485长电缆的远端可以采样的区域。眼宽越大,接收节点可以采样的窗口越宽,且可以降低错误接收位的风险。可用眼主要受来自RS-485驱动器和接收器,以及互联电缆的确定性抖动影响。

图3.RS-485通信网络中造成抖动的主要因素
图3显示通信网络中造成抖动的各种来源。在基于RS-485的通信系统中,影响时序性能的两大因素是收发器脉冲偏斜和码间干扰。脉冲偏斜也称为脉冲宽度失真或占空比失真,是收发器在发射和接收节点产生的一种确定性抖动。脉冲偏斜定义为信号上升沿和下降沿之间的传输延迟差值。在差分通信中,这种偏斜会产生不对称交越点,并且发送0s和1s的持续时间不匹配。在时钟分配系统中,过度的脉冲偏斜表现为发射时钟的占空比失真。在数据分配系统中,这种不对称会增加眼图中显示的峰峰抖动。在这两种情况下,过度的脉冲偏斜会对通过RS-485传输的信号产生不利影响,且会降低可用的采样窗口和整个系统的性能。
当信号沿的到达时间受到处理该信号沿的数据模式影响时,会发生码间干扰(ISI)。对于采用长电缆互联的应用,码间干扰效应变得越来越明显,使其成为影响RS-485网络的关键因素。更长的互联会产生RC时间常数,其中电缆电容在单个位周期结束时没有充满电。在发射数据只由时钟组成的应用中,不存在这种码间干扰。码间干扰也可能由电缆传输线上的阻抗不匹配(因为短截线或终端电阻使用不当)引起。具备高输出驱动能力的RS-485收发器一般可以帮助最大限度降低码间干扰效应,因为它们对RS-485电缆负载电容充电时所需的时间更短。
峰峰抖动容差的百分比与应用高度相关,一般使用10%抖动作为衡量RS-485收发器和电缆性能的基准。过度抖动和偏斜会影响接收端RS-485收发器的采样性能,增大发生通信错误的风险。在正确端接的传输网络中,选择经过优化的收发器,以最大限度降低收发器脉冲偏斜和码间干扰效应,才能实现更可靠、无错的通信链路。
RS-485收发器设计和电缆影响
TIA-485-A/EIA-485-A RS-485标准3提供了RS-485发射器和接收器的设计和操作范围相关规范,包括电压输出差分(VOD)、短路特性、共模负载、输入电源阈值和范围。TIA-485-A/EIA-485-A标准未规定RS-485的时序性能(包括偏斜和抖动),由IC供应商根据产品数据手册规格进行优化。
其他标准,例如TIA-568-B.2/EIA-568-B.2双绞线电信标准4提供了电缆交流和直流影响RS-485信号质量的背景。此标准提供了抖动、偏斜和其他时序测量的相关考量和测试程序,并设置了性能限值;例如,5e电缆允许的最大偏斜为45 ns/100 m。ADI应用笔记AN-1399详细探讨了TIA-568-B.2/EIA-568-B.2标准,以及使用非理想电缆对系统性能的影响。
虽然可用标准和产品数据手册提供了很多有用信息,但任何有意义的系统定时性能表征都需要在长电缆上测量RS-485收发器的性能。

图4.ADM3065E的典型时钟抖动性能
使用RS-485实现更快速、更广泛地通信
ADM3065E RS-485收发器具备超低的发射器和接收器偏斜性能,所以非常适合用于传输精密时钟,通常采用电机编码标准,例如EnDat 2.2。5事实证明,ADM3065E在电机控制应用中采用典型电缆长度的确定性抖动小于5%(图4和图5)。ADM3065E具有较宽的电源电压范围,因此这种时序性能水平也可用于需要3.3 V或5 V收发器电源的应用。

图5.ADM3065E接收眼图:分布在100 m电缆上的25 MHz时钟
除了出色的时钟分配,ADM3065E时序性能还支持实现可靠的数据分配,以及高速输出和最少的附加抖动。图6显示,通过使用ADM3065E,RS-485数据通信的时序限制会大大放宽。标准RS-485收发器的抖动通常为10%或更低。ADM3065E可以在长达100米的电缆上以20 Mbps以上的速度运行,并且仍然可以在接收节点保持10%的抖动。这种低水平抖动降低了接收数据节点错误采样的风险,可实现使用典型的RS-485收发器无法实现的传输可靠性。对于接收节点可以容忍高达20%抖动的应用,可以在100米电缆内实现高达35 Mbps的数据速率。

图6.ADM3065E接收数据节点具有出色的抖动性能
这种时序性能使ADM3065E成为电机控制编码器通信接口的理想选择。对于使用EnDat 2.2编码器协议传输的每个数据包,数据传输都与时钟下降沿同步。图7显示,对绝对位置(TCAL)进行初始计算后,起始位开始将数据从编码器传输回主控制器。随后的错误位(F1,F2)表明了当编码器引起的故障错误的具体位置。。然后,编码器发送一个绝对位置值,以LS开头,后接数据。时钟和数据信号的完整性对于通过长电缆能否成功发送定位和错误信号至关重要,EnDat 2.2指定最大抖动为10%。这是EnDat 2.2指定采用20米电缆、16 MHz时钟速率时的最高抖动要求。图4显示,ADM3065E能够满足此要求,时钟抖动仅5%,图6显示ADM3065E能够满足数据传输抖动要求,但标准RS-485收发器不能满足。
ADI公司对ADM3065E收发器出色的电缆时序性能进行表征,确保系统设计人员掌握必要的信息,以便成功开发符合EnDat 2.2规格要求的设计。

图7.时钟/数据同步的EnDat 2.2物理层和协议(基于EnDat 2.2图表实施调整)
更长电缆通信实现更高可靠性
TIA-485-A/EIA-485-A RS-485标准3要求采用合规的RS-485驱动器,在满负载网络中产生至少1.5 V的差分电压幅值VOD。这个1.5 VOD允许在长电缆内发生1.3 V直流电压衰减,而RS-485接收器要求以至少200 mV输入差分电压工作。ADM3065E用于在提供5 V供电时输出至少2.1 V 的VOD,此情况已经超出了RS-485规范要求。
满负载RS-485网络相当于54 Ω差分负载,该负载模拟双端接总线,包含2个120 Ω电阻,另外750 Ω则由32个1单位负载(或12 kΩ)连接器件构成。ADM3065E采用专有的输出架构,可在满足共模电压范围要求的同时最大化VOD,并超越了TIA-485-A/EIA-485-A的要求。图8显示,ADM3065E在使用3.3 V电轨供电时,产生的驱动力超过RS-485标准要求>210%,而采用5 V电轨供电则超过>300%。这扩大了ADM3065E系列的通信范围,相比常规的RS-485收发器,支持更多远程节点和更高的噪声容限。

图8.ADM3065E在广泛电源范围内的性能表现均超越了RS-485驱动器要求
图9通过1000米电缆的典型应用性能,进一步说明了这一点。通过标准AWG 24电缆通信时,ADM3065E的性能比标准的RS-485收发器高30%——接收节点上的噪声容限高30%,或者在低数据速率下,最大电缆长度增加30%。这种性能非常适合RS-485电缆长达数百米的无线基础设施应用。

图9.ADM3065E能够为超长距离应用提供出色的差分信号
EMC保护和抗扰度
RS-485信号采用平衡差分式传输,本身就具有一定的抗干扰能力。系统噪声均等地耦合到RS-485双绞线电缆中的每条导线。双绞线使产生的噪声电流沿相反方向流动,与RS-485总线耦合的电磁场相互抵消。这降低了系统的电磁敏感性。此外,ADM3065E增强的2.1 V驱动强度支持在通信中实现更高的信噪比(SNR)。在长电缆传输中,例如地面和无线基站天线之间的距离长达几百米,具备增强的SNR性能和出色的信号完整性可以确保对天线实施准确、可靠的倾斜/位置控制。

图10.无线基础设施的电缆长度可能超过几百米
如图1所示,RS-485收发器需要EMC保护,它通过相邻的连接器和电缆直接与外界连接。例如,编码器到电机驱动器的裸露RS-485连接器和线缆上的ESD是一个常见系统危险因素。与变速电力驱动系统的EMC抗扰度要求相关的系统级IEC 61800-3标准,要求最低±4 kV(接触)/±8 kV(空气)的IEC 61000-4-2 ESD保护。ADM3065E超过了这一要求,提供±12 kV(接触)/±12 kV(空气)的IEC 61000-4-2 ESD保护。

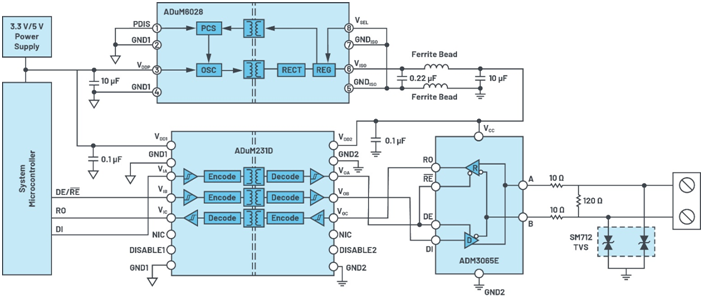
图11.具有ESD、EFT和浪涌保护功能的完整25 Mbps信号和功率隔离RS-485解决方案
对于无线基础设施应用,需要增强的EMC保护来防止遭受雷击损坏。在ADM3065E输入中添加1个SM712 TVS和2个10 Ω协调电阻可以增强EMC保护,提供最高±30 kV 61000-4-2 ESD保护和±1 kV IEC 61000-4-5浪涌保护。
为了提高电气要求严苛的电机控制、过程自动化和无线基础设施等应用中的抗扰度,可以添加电气隔离装置。利用ADI公司的iCoupler®和isoPower®技术,可以向ADM3065E中增添兼具增强型绝缘和5 kV rms瞬态电压的电流隔离。ADuM231D 提供三个5 kV rms信号隔离通道,具有精密时序性能,可以在高达25 Mbps速度下可靠运行。ADuM6028 隔离式DC-DC转换器可提供所需的隔离电源,耐受额定值为5 kV rms。使用两个铁氧体磁珠可以轻松满足EMC相关标准要求,例如EN 55022 Class B/CISPR 22,从而可实现6 mm × 7.5 mm紧凑型隔离式DC-DC解决方案。
结论
ADI公司的ADM3065E RS-485收发器性能优于行业标准,与标准RS-485器件相比,它可以实现更快速、更长距离通信。在EnDat 2.25规定的10%抖动水平下,ADM3065E允许用户采用最长20米电缆以16 Mhz时钟速率工作,而标准RS-485器件很难满足这一要求。ADM3065E的驱动力超出RS-485总线驱动要求300%,在使用更长电缆时,提供更出色的可靠性和更高的噪声容限。可以通过增加iCoupler隔离来提高抗扰度,包括ADuM231D信号隔离器,以及行业体积最小的隔离功率解决方案ADuM6028。
参考文献
1 “2018年,PROFINET和PROFIBUS节点的数量超过8700万。”Profibus Group,2019年5月。
2Conal Watterson。“LVDS和M-LVDS电路实施指南。”ADI公司,2013年3月。
3 “TIA/EIA-485-A标准,用于平衡数字多点系统的发电机和接收机的电气特性。”IHS Markit Inc.,1998年3月。
4 “TIA/EIA-568-B.2,商业建筑电信布线标准——第2部分:平衡双绞线组件。”电信工业协会,2001年5月。
5 “EnDat 2.2——位置编码器的双向接口。”Heidenhain,2017年9月。
作者简介
Neil Quinn是ADI公司的产品应用工程师,是爱尔兰利默里克的接口和隔离技术部的一员。Neil 2013年获得美国国立梅努斯大学电子工程学士学位。他主要研究工业和高速通信接口,例如RS-485和LVDS,以及ADI的iCoupler数字隔离产品。联系方式:neil.quinn@analog.com。
Richard Anslow是ADI公司自动化与能源业务部互连运动和机器人团队的系统应用工程师。他的专长领域是基于状态的监测和工业通信设计。他拥有爱尔兰利默里克大学颁发的工程学士学位和工程硕士学位。联系方式:richard.anslow@analog.com。
史海拾趣
|
就是附件的这种D24V电动推杆 我想请教的问题是1.工作循环:最大15%或者2min持续使用,休息15分钟,怕烧坏元件吗?这是为什么? 2.快速释放功能,指的是什么? 3.可配高感应的传感器,配传感器有什么用途? 我想深入的学习下电动推杆,哪位老师 ...… 查看全部问答> |
|
节能环保招聘需求(重点,急聘) 产品研发总监 20W/Y ? 招聘数量:若干 ? 工作职责 负责能源统计分析系统、能源审计预测系统研究; 负责能源管理系统总体设计; 掌握产 ...… 查看全部问答> |
|
如何用方向键来控制鼠标移动,我做了一个,按方向键后鼠标位置是移动了,但是鼠标一动又回到原来位置,为什么啊? 如何用方向键来控制鼠标移动,我做了一个,按方向键后鼠标位置是移动了,但是鼠标一动又回到原来位置,为什么啊?… 查看全部问答> |
|
把WINCE设备做成U盘,连到PC怎么不见U盘盘符出现?设备管理器的设备列表也显示一个黄色的感叹号,为什么?难道还需要特别的U盘驱动程序? 把WINCE设备做成U盘,连到PC怎么不见U盘盘符出现?设备管理器的设备列表也显示一个黄色的感叹号,为什么?难道还需要特别的U盘驱动程序?… 查看全部问答> |
|
找了半天也没找到以前的那个讲usb时序的帖子,就新开一个了。现在在做一个usb的boot,基本功能已完成,只是下载速度不快,读取:50KB左右,下载20KB左右。 升级一个512K的芯片需要约22秒。不知道理论可以做到多少,是因为双缓冲的 ...… 查看全部问答> |
|
在LM3S上跑LWIP,RAW方式。在一个FOR循环中调用了TCP_WRITE()函数发送数据,发现循环次数多了的话,后面的数据会发送失败。请教,TCP_WRITE可以连续调用多少次,由哪个选项决定?… 查看全部问答> |
|
【MSP430共享】基于射频技术的工程机械仪表无线通信解决方案 针对大型工程机械各类信号与驾驶操控室仪表异地显示的通信问题, 提出基于射频模块 n R F 2 4 0 1 实现无线数据通信的设计方案,详细介绍射频芯片 n R F 2 4 0 1 的工作原理及特点, 并给出了无线通信系统硬件结构、 接口电路及相应程序框图。系统 ...… 查看全部问答> |
|
作为一个多用户、多任务的操纵系统,Linux下的文件一旦被删除,是难以恢复的。尽管删除命令只是在档节点中作删除标记,并不真正清除文件内容,但是其它用户和一些有写盘动作的进程会很快笼盖这些资料。不外,对于家庭单机使用的Linux,或者误删档 ...… 查看全部问答> |
|
某天某日某产房,你诞生了(power up , 上电运行),结果你不哭,医生把你提起来,屁股上狠狠一巴掌,你哇哇大哭(reset, 复位成功),护士给你检查,看有没有传染病(EMI测试)、然后打预防针(绝缘处理),没有问题后作记录(QC pass),你的父母来接你回去(客户验收 ...… 查看全部问答> |




