历史上的今天
今天是:2024年10月14日(星期一)
2021年10月14日 | 基于51单片机的智能灯光控制系统
2021-10-14 来源:eefocus
一.硬件方案
智能灯光控制系统由单片机最小系统、人体感应模块、关照强度模块、灯光控制模块、电源模块和灯泡组成。本文以STC89C52单片机为核心,通过利用光照度和红外人体感应相结合主动与被动的探测方法,现了室内无人或者关照充足时灯光自动光灯,有人到来且光照不足时自动开启灯光。当人们进入家门或走出公寓,楼道灯延时一分钟后会自动熄灭。在白天,即使有人走过时,灯也不会亮,可以达到节能的目的。
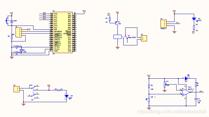
主要由51单片机最小系统+红外热释电模块+光强度检测模块+继电器灯光控制模块+电源模块组成;如图:

二.设计功能
(1)通过红外热释电传感器检测人体信号。
(2)光敏电阻检测环境光的光线强度,然后通过比较器电路做比较,输出信号给单片机。
(3)当检测到晚上光线暗又检测到人体信号时,单片机通过灯光控制电路控制220V白炽灯发光,如果2分钟没有人体信号或者光线强的时候,灯光控制电路关闭白炽灯,从而达到一个节能的效果。
(4)红外热释电传感器的检测范围5~7M。
三.设计原理图
(1)原理图主要采用AD软件进行设计,如图:

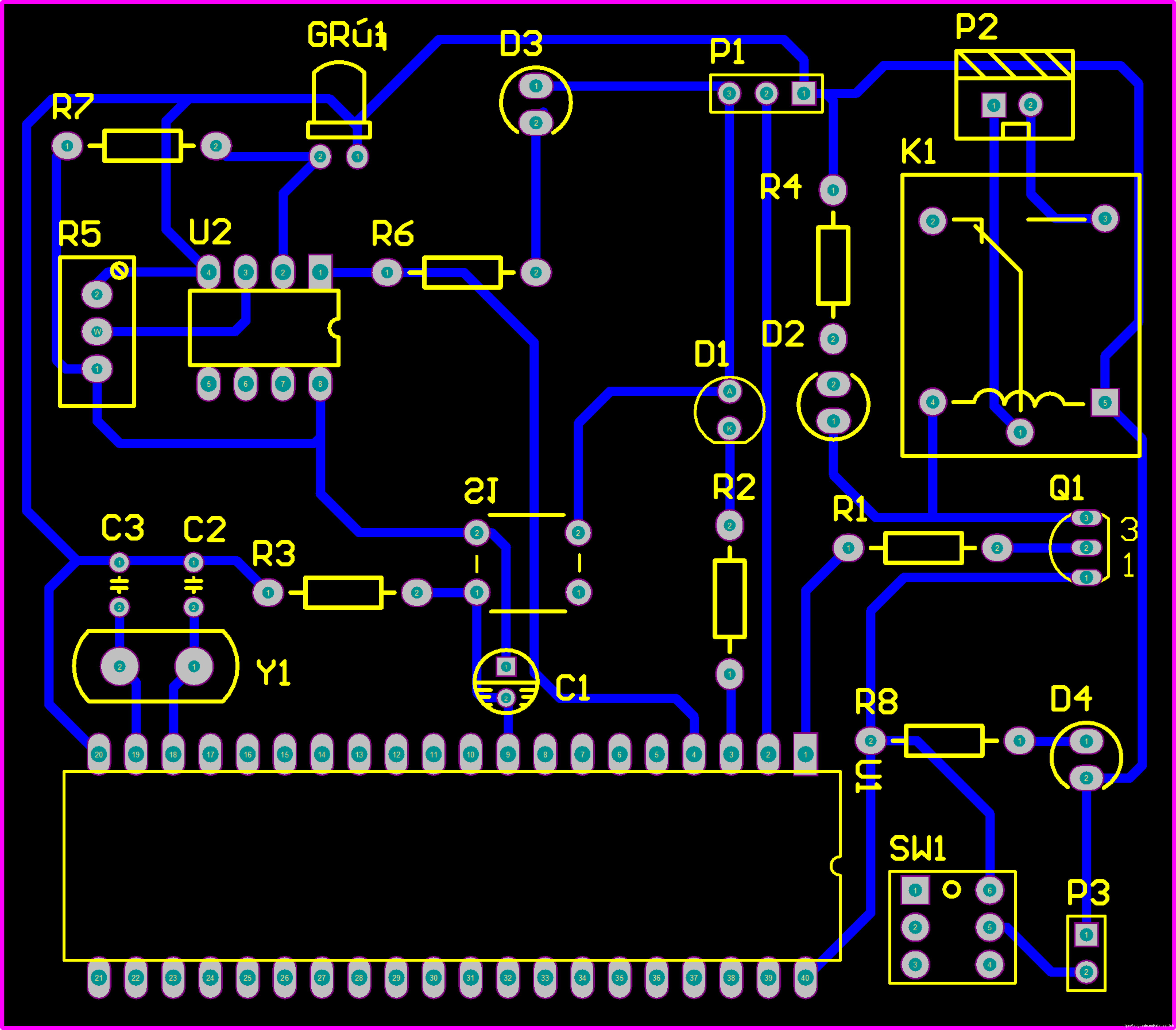
(2)PCB图如下:

四.软件设计
(1)主程序源码
void main(void)
{
int i,j;
while(1)
{
if(Rsd == 1)Led = 0; //热释电指示灯
else Led = 1;
if(Rsd == 1 && Light == 0)
{
Ji_D_Qi = 0;
Led = 0;
for(i=0;i for(j=0;j<10;j++) //执行完一次一分钟 { DelayMs(1000); if(Rsd == 1)Led = 0; else Led = 1; } } Led = 1; } else Ji_D_Qi = 1; //关闭继电器 } }
史海拾趣
|
本帖最后由 dontium 于 2015-1-23 11:33 编辑 模拟电路一日通(Ti的模拟电路应用基础资料) 本人认为很好的资料 … 查看全部问答> |
|
莱昂氏unix源代码分析 本书由上、下两篇组成。上篇为UNIX版本6的源代码,下篇是莱昂先生对UNIX操作系统版本6源代码的详细分析。本书语言简洁、透彻,曾作为未公开出版物广泛流传了二十多年,是一部杰出经典之作。本书适合UNIX操作系统编程人员、大 ...… 查看全部问答> |
|
Wince5.0 With PlatForm Builder 安装补丁后的问题。 PB5.0,安装了2007年全年的补丁(下载地址:http://www.microsoft.com/downloads/details.aspx?FamilyID=a54779d5-f4a5-49f0-9e36-979d461f536c&DisplayLang=en)后,编译生成的NK.bin,烧入2410的板子后,系统启动时候出现, 致命 ...… 查看全部问答> |
|
同维电子(深圳)有限公司怎么样?软件工程师笔试题考什么?阅读[1] 回复[0] 同维电子(深圳)有限公司怎么样?软件工程师笔试题考什么?小弟好久没看书了,真想从事嵌入式的工作,帮帮忙啊! … 查看全部问答> |
|
Industry’s First Fully Isolated Industrial CAN Transceivers Analog Devices, Inc. has expanded its industry-leading isolated interface product portfolio with two transceivers that are the first to isolate both data signals and power for systems using the CAN (control-area network) communica ...… 查看全部问答> |
|
关于OK6410增大Eboot空间分配的问题!!! 空间, 编辑 关于OK6410增大Eboot空间分配的问题OK6410, Eboot增大本帖最后由 a84901485 于 2012-2-21 15:46 编辑 我的Eboot生成有890K,我想将分配给它的空间改为1M,于是,我修改了EBoot.bib ...… 查看全部问答> |
|
replyreload += \',\' + 1439961;ATX电源的控制电路见图1。控制电路采用TL494(有的电源采用KA7500B,其管脚功能与TL494相同,可互换)及LM339集成电路(以下简称494和339)。494是双排16脚集成电路,工作电 ...… 查看全部问答> |




