历史上的今天
今天是:2024年11月04日(星期一)
2021年11月04日 | 指针的第四大好处,指针作为数组在函数中的输入输出接口
2021-11-04 来源:eefocus
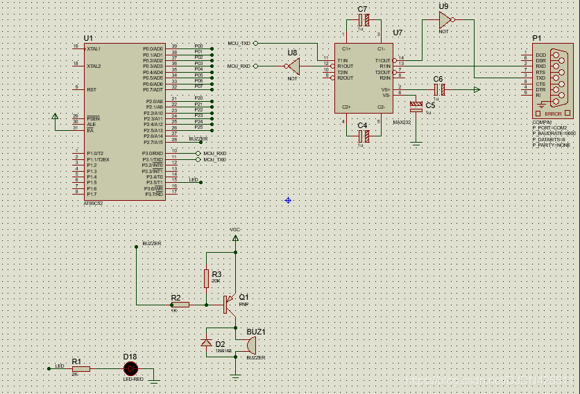
一、使用proteus绘制简单的电路图,用于后续仿真

二、编写程序
/********************************************************************************************************************
---- @Project: Pointer
---- @File: main.c
---- @Edit: ZHQ
---- @Version: V1.0
---- @CreationTime: 20200809
---- @ModifiedTime: 20200809
---- @Description:
---- 波特率是:9600 。
---- 通讯协议:EB 00 55 XX YY
---- 把5个随机数据按从大到小排序,用冒泡法来排序。
---- 通过电脑串口调试助手,往单片机发送EB 00 55 08 06 09 05 07 指令,其中EB 00 55是数据头,08 06 09 05 07 是参与排序的5个随机原始数据。单片机收到指令后就会返回13个数据,最前面5个数据是第1种方法的排序结果,中间3个数据EE EE EE是第1种和第2种的分割线,为了方便观察,没实际意义。最后5个数据是第2种方法的排序结果.
----
---- 比如电脑发送:EB 00 55 08 06 09 05 07
---- 单片机就返回:09 08 07 06 05 EE EE EE 09 08 07 06 05
---- 单片机:AT89C52
********************************************************************************************************************/
#include "reg52.h"
/*——————宏定义——————*/
#define FOSC 11059200L
#define BAUD 9600
#define T1MS (65536-FOSC/12/500) /*0.5ms timer calculation method in 12Tmode*/
#define const_array_size 5 /* 参与排序的数组大小 */
#define const_voice_short 19 /*蜂鸣器短叫的持续时间*/
#define const_rc_size 10 /*接收串口中断数据的缓冲区数组大小*/
#define const_receive_time 5 /*如果超过这个时间没有串口数据过来,就认为一串数据已经全部接收完,这个时间根据实际情况来调整大小*/
/*——————变量函数定义及声明——————*/
/*蜂鸣器的驱动IO口*/
sbit BEEP = P2^7;
/*LED*/
sbit LED = P3^5;
unsigned int uiSendCnt = 0; /*用来识别串口是否接收完一串数据的计时器*/
unsigned char ucSendLock = 1; /*串口服务程序的自锁变量,每次接收完一串数据只处理一次*/
unsigned int uiRcregTotal = 0; /*代表当前缓冲区已经接收了多少个数据*/
unsigned char ucRcregBuf[const_rc_size]; /*接收串口中断数据的缓冲区数组*/
unsigned int uiRcMoveIndex = 0; /*用来解析数据协议的中间变量*/
unsigned int uiVoiceCnt = 0; /*蜂鸣器鸣叫的持续时间计数器*/
unsigned char ucUsartBuffer[const_array_size]; /* 从串口接收到的需要排序的原始数据 */
unsigned char ucGlobalBuffer_3[const_array_size]; /* 第3种方法,参与具体排序算法的全局变量数组 */
unsigned char ucGlobalBuffer_4[const_array_size]; /* 第4种方法,用来接收输出接口数据的全局变量数组 */
/**
* @brief 定时器0初始化函数
* @param 无
* @retval 初始化T0
**/
void Init_T0(void)
{
TMOD = 0x01; /*set timer0 as mode1 (16-bit)*/
TL0 = T1MS; /*initial timer0 low byte*/
TH0 = T1MS >> 8; /*initial timer0 high byte*/
}
/**
* @brief 串口初始化函数
* @param 无
* @retval 初始化T0
**/
void Init_USART(void)
{
SCON = 0x50;
TMOD = 0x21;
TH1=TL1=-(FOSC/12/32/BAUD);
}
/**
* @brief 外围初始化函数
* @param 无
* @retval 初始化外围
* 让数码管显示的内容转移到以下几个变量接口上,方便以后编写更上一层的窗口程序。
* 只要更改以下对应变量的内容,就可以显示你想显示的数字。
**/
void Init_Peripheral(void)
{
ET0 = 1;/*允许定时中断*/
TR0 = 1;/*启动定时中断*/
TR1 = 1;
ES = 1; /*允许串口中断*/
EA = 1;/*开总中断*/
}
/**
* @brief 初始化函数
* @param 无
* @retval 初始化单片机
**/
void Init(void)
{
LED = 0;
Init_T0();
Init_USART();
}
/**
* @brief 延时函数
* @param 无
* @retval 无
**/
void Delay_Long(unsigned int uiDelayLong)
{
unsigned int i;
unsigned int j;
for(i=0;i for(j=0;j<500;j++) /*内嵌循环的空指令数量*/ { ; /*一个分号相当于执行一条空语句*/ } } } /** * @brief 延时函数 * @param 无 * @retval 无 **/ void Delay_Short(unsigned int uiDelayShort) { unsigned int i; for(i=0;i ; /*一个分号相当于执行一条空语句*/ } } /** * @brief 串口发送函数 * @param unsigned char ucSendData * @retval 往上位机发送一个字节的函数 **/ void eusart_send(unsigned char ucSendData) { ES = 0; /* 关串口中断 */ TI = 0; /* 清零串口发送完成中断请求标志 */ SBUF = ucSendData; /* 发送一个字节 */ Delay_Short(400); /* 每个字节之间的延时,这里非常关键,也是最容易出错的地方。延时的大小请根据实际项目来调整 */ TI = 0; /* 清零串口发送完成中断请求标志 */ ES = 1; /* 允许串口中断 */ } /** * @brief 第3种方法 * @param p_ucInputBuffer p_ucOutputBuffer * @retval * 第3种方法,为了改进第2种方法的用户体验,用指针为函数多增加一个数组输出接口。 * 这样,函数的数组既有输入接口,又有输出接口,已经堪称完美了。 * 本程序中*p_ucInputBuffer输入接口,*p_ucOutputBuffer是输出接口。 **/ void big_to_small_sort_3(unsigned char *p_ucInputBuffer, unsigned char *p_ucOutputBuffer) { unsigned char i; unsigned char k; unsigned char ucTemp; /* 在两两交换数据的过程中,用于临时存放交换的某个变量 */ unsigned char ucBuffer_3[const_array_size]; /* 第3种方法,参与具体排序算法的局部变量数组 */ for(i = 0; i < const_array_size; i ++) /* 参与排序算法之前,先把输入接口的数据全部搬移到局部变量数组中。 */ { ucBuffer_3[i] = p_ucInputBuffer[i]; } /* 冒泡法 */ for(i = 0; i < (const_array_size - 1); i ++) /* 冒泡的次数是(const_array_size-1)次 */ { for(k = 0; k < (const_array_size - 1 - i); k ++) { if(ucBuffer_3[const_array_size - 1 - k] > ucBuffer_3[const_array_size - 1 - 1 - k]) { ucTemp = ucBuffer_3[const_array_size - 1 - 1 - k]; ucBuffer_3[const_array_size - 1 - 1 - k] = ucBuffer_3[const_array_size - 1 - k]; ucBuffer_3[const_array_size - 1 - k] = ucTemp; } } } for(i = 0; i < const_array_size; i ++) /* 参与排序算法之后,把运算结果的数据全部搬移到输出接口中,方便外面程序调用 */ { p_ucOutputBuffer[i] = ucBuffer_3[i]; } } /** * @brief 第4种方法 * @param p_ucInputAndOutputBuffer * @retval * 第4种方法.指针在函数的接口中,天生就是既可以做输入,也可以是做输出,它是双向性的,类似全局变量的特点。 * 我们可以根据实际项目的情况,在必要的时候可以直接把输入接口和输出接口合并在一起, * 这种方法的缺点是没有把输入和输出分开,没有那么直观。但是优点也是很明显的,就是比较 * 省程序ROM容量和数据RAM容量,而且运行效率也比较快。现在介绍给大家。 * 本程序的*p_ucInputAndOutputBuffer是输入输出接口。 **/ void big_to_small_sort_4(unsigned char *p_ucInputAndOutputBuffer) { unsigned char i; unsigned char k; unsigned char ucTemp; /* 在两两交换数据的过程中,用于临时存放交换的某个变量 */ /* 冒泡法 */ for(i = 0; i < (const_array_size - 1); i ++) /* 冒泡的次数是(const_array_size-1)次 */ { for(k = 0; k < (const_array_size - 1 - i); k ++) { if(p_ucInputAndOutputBuffer[const_array_size - 1 - k] > p_ucInputAndOutputBuffer[const_array_size - 1 - 1 - k]) { ucTemp = p_ucInputAndOutputBuffer[const_array_size - 1 - 1 - k]; p_ucInputAndOutputBuffer[const_array_size - 1 - 1 - k] = p_ucInputAndOutputBuffer[const_array_size - 1 - k]; p_ucInputAndOutputBuffer[const_array_size - 1 - k] = ucTemp; } } } } /** * @brief 串口服务程序 * @param 无 * @retval * 以下函数说明了,在空函数里,可以插入很多个return语句。 * 用return语句非常便于后续程序的升级修改。 **/ void usart_service(void) { unsigned char i = 0; // /*如果超过了一定的时间内,再也没有新数据从串口来*/ // if(uiSendCnt >= const_receive_time && ucSendLock == 1) // { // 原来的语句,现在被两个return语句替代了 if(uiSendCnt < const_receive_time) /* 延时还没超过规定时间,直接退出本程序,不执行return后的任何语句。 */ { return; /* 强行退出本子程序,不执行以下任何语句 */ } if(ucSendLock == 0) /* 不是最新一次接收到串口数据,直接退出本程序,不执行return后的任何语句。 */ { return; /* 强行退出本子程序,不执行以下任何语句 */ } /* * 以上两条return语句就相当于原来的一条if(uiSendCnt>=const_receive_time&&ucSendLock==1)语句。 * 用了return语句后,就明显减少了一个if嵌套。 */ ucSendLock = 0; /*处理一次就锁起来,不用每次都进来,除非有新接收的数据*/ /*下面的代码进入数据协议解析和数据处理的阶段*/ uiRcMoveIndex = 0; /*由于是判断数据头,所以下标移动变量从数组的0开始向最尾端移动*/ // /* // * 判断数据头,进入循环解析数据协议必须满足两个条件: // * 第一:最大接收缓冲数据必须大于一串数据的长度(这里是5。包括2个有效数据,3个数据头) // * 第二:游标uiRcMoveIndex必须小于等于最大接收缓冲数据减去一串数据的长度(这里是5。包括2个有效数据,3个数据头) // */ // while(uiRcregTotal >= 5 && uiRcMoveIndex <= (uiRcregTotal - 5)) // { // 原来的语句,现在被两个return语句替代了 while(1) /* 死循环可以被以下return或者break语句中断,return本身已经包含了break语句功能。 */ { if(uiRcregTotal < 5) /* 串口接收到的数据太少 */ { uiRcregTotal = 0; /*清空缓冲的下标,方便下次重新从0下标开始接受新数据*/ return; /* 强行退出while(1)循环嵌套,直接退出本程序,不执行以下任何语句 */ } if(uiRcMoveIndex > (uiRcregTotal - 5)) /* 数组缓冲区的数据已经处理完 */ { uiRcregTotal = 0; /*清空缓冲的下标,方便下次重新从0下标开始接受新数据*/ return; /* 强行退出while(1)循环嵌套,直接退出本程序,不执行以下任何语句 */ } /* * 以上两条return语句就相当于原来的一条while(uiRcregTotal>=5&&uiRcMoveIndex<=(uiRcregTotal-5))语句。 * 以上两个return语句的用法,同时说明了return本身已经包含了break语句功能,不管当前处于几层的内部循环嵌套, * 都可以强行退出循环,并且直接退出本程序。 */ if(ucRcregBuf[uiRcMoveIndex + 0] == 0xeb && ucRcregBuf[uiRcMoveIndex + 1] == 0x00 && ucRcregBuf[uiRcMoveIndex + 2] == 0x55) { for(i = 0; i < const_array_size; i ++) /* 从串口接收到的需要被排序的原始数据 */ { ucUsartBuffer[i] = ucRcregBuf[uiRcMoveIndex+3+i]; } /* 第3种运算方法,依靠指针为函数增加一个数组的输出接口 */ /* 通过指针输出接口,排序运算后的结果直接从这个输出口中导出到ucGlobalBuffer_3数组中 */ big_to_small_sort_3(ucUsartBuffer, ucGlobalBuffer_3); /* ucUsartBuffer是输入的数组,ucGlobalBuffer_3是接收排序结果的数组 */ for(i = 0; i < const_array_size; i ++) { eusart_send(ucGlobalBuffer_3[i]); /* 把用第3种方法排序后的结果返回给上位机观察 */ } /* 为了方便上位机观察,多发送3个字节ee ee ee作为第1种方法与第2种方法的分割线 */ eusart_send(0xee); eusart_send(0xee); eusart_send(0xee); /* 第4种运算方法,依靠一个指针作为函数的输入输出接口。 */ /* 通过这个指针输入输出接口,ucGlobalBuffer_4数组既是输入数组,也是输出数组,排序运算后的结果直接存放在它本身,类似于全局变量的特点。 */ for(i = 0; i < const_array_size; i ++) /* 从串口接收到的需要被排序的原始数据 */ { ucGlobalBuffer_4[i] = ucUsartBuffer[i]; } big_to_small_sort_4(ucGlobalBuffer_4); /* ucUsartBuffer是输入的数组,ucGlobalBuffer_3是接收排序结果的数组 */ for(i = 0; i < const_array_size; i ++) { eusart_send(ucGlobalBuffer_4[i]); /* 把用第3种方法排序后的结果返回给上位机观察 */ } break; /*退出while(1)循环*/ } uiRcMoveIndex ++; /*因为是判断数据头,游标向着数组最尾端的方向移动*/ } // } uiRcregTotal = 0; /*清空缓冲的下标,方便下次重新从0下标开始接受新数据*/ // } } /** * @brief 定时器0中断函数 * @param 无 * @retval 无 **/ void ISR_T0(void) interrupt 1 { TF0 = 0; /*清除中断标志*/ TR0 = 0; /*关中断*/ if(uiSendCnt < const_receive_time) /*如果超过这个时间没有串口数据过来,就认为一串数据已经全部接收完*/ { uiSendCnt ++; /*表面上这个数据不断累加,但是在串口中断里,每接收一个字节它都会被清零,除非这个中间没有串口数据过来*/ ucSendLock = 1; /*开自锁标志*/ } if(uiVoiceCnt != 0) { uiVoiceCnt --; BEEP = 0; } else { ; BEEP = 1; } TL0 = T1MS; /*initial timer0 low byte*/ TH0 = T1MS >> 8; /*initial timer0 high byte*/ TR0 = 1; /*开中断*/ } /** * @brief 串口接收数据中断 * @param 无 * @retval 无 **/ void usart_receive(void) interrupt 4 { if(RI == 1) { RI = 0; ++ uiRcregTotal; if(uiRcregTotal > const_rc_size) { uiRcregTotal = const_rc_size; } ucRcregBuf[uiRcregTotal - 1] = SBUF; /*将串口接收到的数据缓存到接收缓冲区里*/
史海拾趣
|
1 问题的提出 在应用系统中,RS-485半双工异步通信总线是被各个研发机构广泛使用的数据通信总线,它往往应用在集中控制枢纽与分散控制单元之间。系统简图如图1所示。 图1. RS-485系统示意图 由于实际应用系统中,往往分散控 ...… 查看全部问答> |
|
周立功NXP_LPC21xx22xx_系列ARM_芯片的启动程序分解 本帖最后由 paulhyde 于 2014-9-15 09:22 编辑 周立功NXP_LPC21xx22xx_系列ARM_芯片的启动程序分解,要好好学习一下哦…… … 查看全部问答> |
|
在CC2430应用程序中没有进行对引脚的操作指令,但程序进行了长时间的运行后出现某I/O引脚被改变。请教各位大虾。还有对2430的flash操作过度频繁会不会导致应用程序死掉呢?flash中的数据会不会由于操作flash的过度频繁而 ...… 查看全部问答> |
|
我们的平台usb设备电源是上电后就一直供应的,这样造成了一些上电前插入的USB设备在系统启动后无法识别,必须重新插拔一次.有些设备又可以正常识别. DEBUG usb 驱动发现,usb驱动在初始化的时候会查询每个端口的状态,并且会尝试枚举设备,但是上电前插 ...… 查看全部问答> |
|
急!! 今天买了个IDE转USB的接口,安装的时候怎么也装不上去 急!! 今天买了个IDE转USB的接口,安装的时候怎么也装不上去,驱动光盘中是ALL IN ONE CARDREADER AU6368 和USB TO IDE GL811,是不是硬盘还要跳线什么的?请各专家看看是怎么回事?谢谢了焦急等待中^^^^^^… 查看全部问答> |




