历史上的今天
今天是:2024年11月12日(星期二)
2021年11月12日 | 51单片机实现按住一个独立按键不松手的连续步进触发
2021-11-12 来源:eefocus
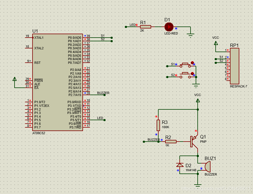
一、使用proteus绘制简单的电路图,用于后续仿真

二、编写程序
/********************************************************************************************************************
---- @Project: Independent-KEY
---- @File: main.c
---- @Edit: ZHQ
---- @Version: V1.0
---- @CreationTime: 20200507
---- @ModifiedTime: 20200507
---- @Description: 两个独立按键S1和S2,S1键作为加键。S2键做为减键。每按一次S1键则被设置参数uiSetNumber自加1。如果按住S1键不松手超过1秒钟,被设置参数uiSetNumber以每0.25秒的时间间隔往上自加1,一直加到20为止。每按一次S5键则被设置参数uiSetNumber自减1。如果按住S2键不松手超过1秒钟,被设置参数uiSetNumber以每0.25秒的时间间隔往下自减1,一直减到0为止。当被设置参数uiSetNumber小于10的时候,LED灯灭;当大于或者等于10的时候,LED灯亮。
---- 单片机:AT89C52
********************************************************************************************************************/
#include "reg52.h"
/*——————宏定义——————*/
#define FOSC 11059200L
#define T1MS (65536-FOSC/12/1000) /*1ms timer calculation method in 12Tmode*/
#define const_voice_short 80 /*蜂鸣器短叫的持续时间*/
#define const_key_time1 60 /*按键去抖动延时的时间*/
#define const_key_time2 60 /*按键去抖动延时的时间*/
#define const_time_0_25s 200 /*0.25秒钟的时间需要的定时中断次数*/
#define const_time_1s 800 /*1秒钟的时间需要的定时中断次数*/
/*——————变量函数定义及声明——————*/
/*定义按键S1*/
sbit Key_S1 = P0^0;
/*定义按键S2*/
sbit Key_S2 = P0^1;
/*定义蜂鸣器*/
sbit BUZZER = P2^7;
/*定义LED*/
sbit LED = P3^5;
unsigned char ucKeySec = 0; /*被触发的按键编号*/
unsigned int uiKeyTimeCnt1 = 0; /*按键去抖动延时计数器*/
unsigned char ucKeyLock1 = 0; /*按键触发后自锁的变量标志*/
unsigned char uiKeyCtntyCnt1=0; /*按键连续触发的间隔延时计数器*/
unsigned int uiKeyTimeCnt2 = 0; /*按键去抖动延时计数器*/
unsigned char ucKeyLock2 = 0; /*按键触发后自锁的变量标志*/
unsigned char uiKeyCtntyCnt2=0; /*按键连续触发的间隔延时计数器*/
unsigned int uiVoiceCnt = 0; /*蜂鸣器鸣叫的持续时间计数器*/
unsigned int uiSetNumber=0; /*设置的数据*/
/**
* @brief 定时器0初始化函数
* @param 无
* @retval 初始化T0
**/
void Init_T0(void)
{
TMOD = 0x01; /*set timer0 as mode1 (16-bit)*/
TL0 = T1MS; /*initial timer0 low byte*/
TH0 = T1MS >> 8; /*initial timer0 high byte*/
}
/**
* @brief 外围初始化函数
* @param 无
* @retval 初始化外围
**/
void Init_Peripheral(void)
{
ET0 = 1;/*允许定时中断*/
TR0 = 1;/*启动定时中断*/
EA = 1;/*开总中断*/
}
/**
* @brief 初始化函数
* @param 无
* @retval 初始化单片机
**/
void Init(void)
{
Init_T0();
BUZZER = 1;
}
/**
* @brief 扫描按键函数
* @param 无
* @retval 独立按键扫描的详细过程:
* 第一步:平时没有按键被触发时,按键的自锁标志,去抖动延时计数器,以及时间间隔延时计数器一直被清零。
* 第二步:一旦有按键被按下,去抖动延时计数器开始在定时中断函数里累加,在还没累加到
* 阀值const_key_time1时,如果在这期间由于受外界干扰或者按键抖动,而使
* IO口突然瞬间触发成高电平,这个时候马上把延时计数器uiKeyTimeCnt1
* 清零了,这个过程非常巧妙,非常有效地去除瞬间的杂波干扰。
* 以后凡是用到开关感应器的时候,都可以用类似这样的方法去干扰。
* 第三步:如果按键按下的时间超过了阀值const_key_time1,则触发按键,把编号ucKeySec赋值。
* 同时,马上把自锁标志ucKeyLock1置位,防止按住按键不松手后一直触发。
* 第四步:如果此时触发了一次按键后,一直不松手,去抖动延时计时器继续累加,直到超过了1秒钟。进入连续触发模式的程序
* 第五步:在连续触发模式的程序中,连续累加延时计数器开始累加,每0.25秒就触发一次。
* 第六步:等按键松开后,自锁标志ucKeyLock1和两个延时计时器及时清零,为下一次自锁做准备。
**/
void Key_Scan(void)
{
/*扫描S1*/
if(Key_S1 == 1) /*如果按键没有被按下(高电平),将一些标志位及时清零*/
{
ucKeyLock1 = 0;/*自锁标志位清0*/
uiKeyTimeCnt1 = 0;/*按键去抖动延时计数器清零*/
uiKeyCtntyCnt1 = 0; /*连续累加的时间间隔延时计数器清零*/
}
else if(ucKeyLock1 == 0) /*如果有按键按下,且是第一次按下*/
{
uiKeyTimeCnt1 ++;
if(uiKeyTimeCnt1 > const_key_time1)/*判定按下*/
{
uiKeyTimeCnt1 = 0;
ucKeyLock1 = 1;
ucKeySec = 1; /*触发S1*/
}
}
else if(uiKeyTimeCnt1 < const_time_1s)/*按键已按下,按键去抖动延时计数器自增到1s*/
{
uiKeyTimeCnt1 ++;
}
else/*按住累加到1秒后仍然不放手,这个时候进入有节奏的连续触发*/
{
uiKeyCtntyCnt1 ++;/*连续触发延时计数器累加*/
if(uiKeyCtntyCnt1 > const_time_0_25s)/*按住没松手,每0.25秒就触发一次*/
{
uiKeyCtntyCnt1 = 0;
ucKeySec = 1; /*触发S1*/
}
}
/*扫描S2*/
if(Key_S2 == 1) /*如果按键没有被按下(高电平),将一些标志位及时清零*/
{
ucKeyLock2 = 0;/*自锁标志位清0*/
uiKeyTimeCnt2 = 0;/*按键去抖动延时计数器清零*/
uiKeyCtntyCnt2 = 0; /*连续累加的时间间隔延时计数器清零*/
}
else if(ucKeyLock2 == 0) /*如果有按键按下,且是第一次按下*/
{
uiKeyTimeCnt2 ++;
if(uiKeyTimeCnt2 > const_key_time2)/*判定按下*/
{
uiKeyTimeCnt2 = 0;
ucKeyLock2 = 1;
ucKeySec = 2; /*触发S2*/
}
}
else if(uiKeyTimeCnt2 < const_time_1s)/*按键已按下,按键去抖动延时计数器自增到1s*/
{
uiKeyTimeCnt2 ++;
}
else/*按住累加到1秒后仍然不放手,这个时候进入有节奏的连续触发*/
{
uiKeyCtntyCnt2 ++;/*连续触发延时计数器累加*/
if(uiKeyCtntyCnt2 > const_time_0_25s)/*按住没松手,每0.25秒就触发一次*/
{
uiKeyCtntyCnt2 = 0;
ucKeySec = 2; /*触发S2*/
}
}
}
/**
* @brief 按键服务函数
* @param 无
* @retval 根据扫描得到的值,进行数据处理
**/
void key_Service(void)
{
switch(ucKeySec)
{
case 1: /*S1,连续加*/
uiSetNumber ++;/*被设置的参数连续往上加*/
if(uiSetNumber > 20)/*最大20*/
{
uiSetNumber = 20;
}
uiVoiceCnt = const_voice_short; /*蜂鸣器短叫*/
ucKeySec = 0; /*响应按键服务处理程序后,按键编号清零,避免一致触发*/
break;
case 2: /*S2,连续减*/
uiSetNumber --;/*被设置的参数连续往下减*/
if(uiSetNumber > 20)/*最小0,0 - 1 = 0xff > 20*/
{
uiSetNumber = 0;
}
uiVoiceCnt = const_voice_short; /*蜂鸣器短叫*/
ucKeySec = 0; /*响应按键服务处理程序后,按键编号清零,避免一致触发*/
break;
}
}
/**
* @brief LED函数
* @param 无
* @retval 控制LED亮灭
**/
void Led_Run(void) /*led灯的应用程序*/
{
if(uiSetNumber < 10) /*如果被设置的参数uiSetNumber小于10,LED灯则灭。否则亮。*/
{
LED = 0; /*灭*/
}
else
{
LED = 1; /*亮*/
}
}
/**
* @brief 定时器0中断函数
* @param 无
* @retval 无
**/
void ISR_T0(void) interrupt 1
{
TF0 = 0; /*清除中断标志*/
TR0 = 0; /*关中断*/
/*扫描按键*/
Key_Scan();
if(0 != uiVoiceCnt)
{
uiVoiceCnt --;
BUZZER = 0;
}
else
{
BUZZER = 1;
}
TL0 = T1MS; /*initial timer0 low byte*/
TH0 = T1MS >> 8; /*initial timer0 high byte*/
TR0 = 1; /*开中断*/
}
/**
* @brief 延时函数
* @param 无
* @retval 无
**/
void Delay_Long(unsigned int uiDelayLong)
{
unsigned int i;
unsigned int j;
for(i=0;i for(j=0;j<500;j++) /*内嵌循环的空指令数量*/ { ; /*一个分号相当于执行一条空语句*/ } } } /*——————主函数——————*/ /** * @brief 主函数 * @param 无 * @retval 实现LED灯闪烁 **/ void main() { /*单片机初始化*/ Init(); /*延时,延时时间一般是0.3秒到2秒之间,等待外围芯片和模块上电稳定*/ Delay_Long(100); /*单片机外围初始化*/ Init_Peripheral(); while(1) { /*按键服务函数*/ key_Service(); /*LED函数*/ Led_Run(); } } 三、仿真实现
史海拾趣
|
请问在wince里怎样用wifi发送特定数据 有人说就是socket编程,我没想明白,难道系统会自动调用wifi? 还请各位前辈指点迷津!… 查看全部问答> |
|
想学习一下AD,打算仿真做一个数字电压表,测量0~5V输出0~255,通过数码管显示,AD用的0809,模拟输入采用一个1K滑动变阻器连接到IN0(不知道这种做法是否可行?)现在的问题是,改变滑动变阻器的值,数码管的值有变化,但是并不是有规律地增大或 ...… 查看全部问答> |
|
小弟在研究硬盘电机的驱动,我曾试过用小功率管9013,8050,8550等等来搭成达林顿管子,但是驱动电机的时候发热严重,而且明显有气无力...虽然能转...在网上找了很久,想用场效管IRF540N来驱动,但是不知道电路如何搭建...求各位高手,走过路过的能 ...… 查看全部问答> |
|
针对beaglebone 扩展板,进行Linux驱动的调试! 好久没有发帖子了!今天来分享一下针对beaglebone 扩展板,进行Linux驱动的调试吧! 第二次修正beaglebone板子的外围电路还是比较顺利的! 具体编译内核的过程就不在介绍了!论坛里有很多人写了这方面的教程,Ti官方的文档也提供了较为全面的编译 ...… 查看全部问答> |
|
都到这个点了,真的好瞌睡啊,希望这个文档能对初学的人带来帮助 我也是磕磕绊绊好几周才弄懂了整个开发的流程,希望初学的人来看 看我这篇文档,在开发中少走弯路,不走弯路 我是西安电子科技大学测控技术与仪器专业的学生,欢迎交流,共同进步 ...… 查看全部问答> |
|
晒设计方案+MDK5.0下新建STM32F429i工程步步入门 晒设计方案+MDK5.0下新建STM32F429i工程步步入门 环境说明:1 Keil uVision52 STM32F429I-Discovery_FW_V1.0.1 一 工作目录路径1 在STM32F429I-Discovery_FW_V1.0.1目录下新建自己的总工程文件夹”My_Projects”. 2 为第一个工程试验新建文件夹 ...… 查看全部问答> |




