历史上的今天
今天是:2024年11月13日(星期三)
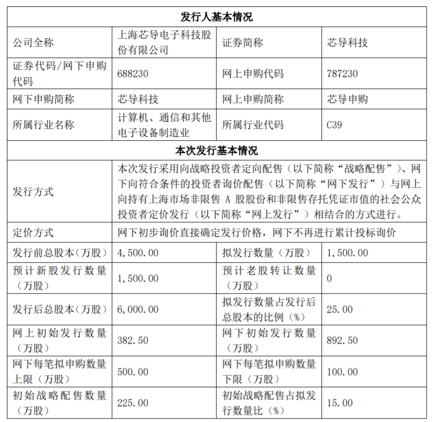
2021年11月13日 | 股票代码“688230”,芯导科技将公开发行1500万股
2021-11-13 来源:爱集微
11月12日,芯导科技公布首次公开发行股票并在科创板上市发行安排及初步询价公告,其股票简称为“芯导科技”,扩位简称为“芯导科技”,股票代码为“688230”,该代码同时适用于本次发行的初步询价及网下申购,本次发行网上申购代码为“787230”。
据披露,芯导科技拟公开发行股份1500万股,占此次公开发行后总股本的25%,此次发行后公司总股本为6000万股。此次发行全部为公开发行新股,不设老股转让。

此次发行初始战略配售发行数量为225万股,占本次发行数量的15%,最终战略配售数量与初始战略配售数量的差额将根据此次发行回拨机制的原则进行回拨。
回拨机制启动前,网下初始发行数量为892.5万股,占扣除初始战略配售数量后发行数量的70%,网上初始发行数量为382.5万股,占扣除初始战略配售数量后发行数量的30%。最终网下、网上发行合计数量为此次发行总数量扣除最终战略配售数量,网上及网下最终发行数量将根据回拨情况确定。
此次初步询价时间为2021年11月17日(T-3日)9:30-15:00。
此次网下申购的时间为2021年11月22日(T日)的9:30-15:00。网上申购的时间为2021年11月22日(T日)的9:30-11:30、13:00-15:00。
公开资料显示,芯导科技是一家专注于高品质、高性能的模拟集成电路和功率器件开发及销售的芯片公司。产品涵盖专用集成电路芯片和半导体功率器件。

此次IPO,芯导科技拟募资4.43亿元,将投资于高性能分立功率器件开发和升级、高性能数模混合电源管理芯片开发及产业化、硅基氮化镓高电子迁移率功率器件开发项目和研发中心建设项目等方面。
史海拾趣
|
首先声明,以下只是我的个人想法,具体可行性和实现,还需要经过很过拷问 开始了 在做单片机开发的时候,特别是中小型的系统中,常常是 输入-》处理-》输出 即是根据不同的输入来处理,然后生成不输出 那么是不是可以这样来理解 将 ...… 查看全部问答> |
|
请问ce.net 4.2下包含的有WMFormatSDK么? 最近开发一个项目,在ce下有一些库找不到,想借用WMFormatSDK下的一些lib,不知道行不行,查了一下这方面的资料,都没有具体的说明,我想修改一下WMFormatSDK的某些lib,然后把这些lib放在ce下可以用么?郁闷...… 查看全部问答> |
|
xilinx的FPGA比如spartan3如何实现程序加载后自己复位,即将整个FPGA的寄存器赋初始值?即顶层模块的复位输入rst,加载后是低,一段时间后自动起来查了下,貌似有个原语操作,可以实现此功能… 查看全部问答> |




