历史上的今天
今天是:2024年11月16日(星期六)
2021年11月16日 | 中国半导体零部件产业现状及发展的建议
2021-11-16 来源:中国集成电路
作者简介:朱晶:北京国际工程咨询有限公司高级经济师,北京半导体行业协会副秘书长
摘 要:半导体产业是构建我国战略科技力量自立自强的核心支撑产业,而半导体零部件则是决定我国半导体产业高质量发展的关键领域。尽管当前我国半导体产业处于加速发展阶段,但国内半导体零部件产业仍面临着国产化率低下,产业长期支持和投入力度不足,企业自主创新能力薄弱,产业上下游联动合作不畅,人才培养和激励机制缺失等诸多问题。本文将全面梳理全球半导体零部件产业的发展特点和重点企业,研究国内外市场规模和发展格局,并针对目前国内半导体零部件产业面临的主要问题,提出相关发展建议。
01 引言
半导体零部件是指在材料、结构、工艺、品质和精度、可靠性及稳定性等性能方面达到了半导体设备及技术要求的零部件,如O-Ring密封圈、EFEM (传送模块)、RF Gen射频电源、ESC静电吸盘、Si硅环等结构件、Pump真空泵、MFC气体流量计、精密轴承、ShowerHead气体喷淋头等。半导体设备由成千上万的零部件组成,零部件的性能、质量和精度直接决定着设备的可靠性和稳定性,也是我国在半导体制造能力上向高端化跃升的关键基础要素。国内半导体零部件产业起步较晚,我国半导体零部件产业总体水平偏低,高端产品供给能力不足,产品可靠性、稳定性和一致性较差的问题日益凸显。在全球宏观政治经济日益复杂,美国不断打压遏制我国高技术产业战略崛起的背景下,产业被“卡脖子”的现象较为突出,这不仅严重制约我国半导体产业向高级化高端化发展,同时对我国数字经济、民生经济和国防安全也带来不可低估的风险。
02 半导体零部件主要分类和主要特点
(1)半导体零部件主要分类
半导体零部件是半导体设备的关键构成,据不完全统计,目前行业里关于半导体零部件的种类划分尚未形成标准,目前主要有以下几种分类方法。
按照典型集成电路设备腔体内部流程来分,零部件可以分为五大类:电源和射频控制类、气体输送类、真空控制类、温度控制类、传送装置类。其中电源和射频控制类包括射频发生器和匹配器、直流/交流电源等。气体输送类主要包括流量控制器、气动部件、气体过滤器等。真空控制类包括干泵/冷泵/分子泵等各种真空泵、控制阀/钟摆阀等各类阀件、压力计以及O-Ring密封圈。温度控制类则包括加热盘/静电吸盘、热交换器及升降组件。传送装置类包括机械手臂、EFEM、轴承、精密轨道、步进马达等。
按照半导体零部件的主要材料和使用功能来分,可以将其分为十二大类,包括硅/碳化硅件、石英件、陶瓷件、金属件、石墨件、塑料件、真空件、密封件、过滤部件、运动部件、电控部件以及其他部件。其中各大类零部件还包括若干细分产品,例如在真空件里就包括真空规(测量工艺真空)、真空压力计、气体流量计(MFC)、真空阀件、真空泵等多种关键零部件。
按照半导体零部件服务对象来分,半导体核心零部件可以分为两种,即精密机加件和通用外购件[1]。精密机加件通常由各个半导体设备公司的工程师自行设计,然后委外加工,只会用于自己公司的设备上,如工艺腔室、传输腔室等,国产化相对容易,一般对其表面处理、精密机加工等工艺技术的要求较高;通用外购件则是一些经过长时间验证,得到众多设备厂和制造厂广泛认可的通用零部件,更加具有标准化,会被不同的设备公司使用,也会被作为产线上的备件耗材来使用,例如硅结构件、O-Ring密封圈、阀门、规(Gauge)、泵、Face plate、气体喷淋头Shower head等,由于这类部件具备较强的通用性和一致性,并且需要得到设备、制造产线上的认证,因此国产化难度较高。
表1-1总结了在设备及产线上应用数量较多的主要零部件产品以及其主要服务的半导体设备。
表1-1. 主要零部件产品及其主要服务的半导体设备
(数据来源:网络信息整理)

(2)半导体零部件产业主要特点
半导体零部件产业通常具有高技术密集、学科交叉融合、市场规模占比小且分散,但在价值链上却举足轻重等特点。一般而言,设备零部件占设备总支出的70%左右,以刻蚀机为例,十种主要关键部件占设备总成本的85%。是半导体产业赖以生存和发展的关键支撑,其水平直接决定我国在半导体产业创新方面的基础能级。
a.技术密集,对精度和可靠性要求较高。
相比于其他行业的基础零部件,半导体零部件由于要用于精密的半导体制造,其尖端技术密集的特性尤其明显,有着精度高、批量小、多品种、尺寸特殊、工艺复杂、要求极为苛刻等特点。由于半导体零部件的特殊性,企业生产经常要兼顾强度、应变、抗腐蚀、电子特性、电磁特性、材料纯度等复合功能要求。同样一个部件,如果用在传统工业中可行,但是用在半导体业中,对关键零部件在原材料的纯度、原材料批次的一致性、质量稳定性、机加精度控制、棱边倒角去毛刺、表面粗糙度控制、特殊表面处理、洁净清洗、真空无尘包装、交货周期等方面要求就更高,造成了极高的技术门槛。例如随着半导体加工的线宽越来越小,光刻工艺对极小污染物的控制苛刻到极致,不光对颗粒严格控制,严控过滤产品的金属离子析出,这对半导体用过滤件生产制造提出了极高的要求。目前半导体级别滤芯的精度要求达到1纳米甚至以下,而在其他行业精度则要求在微米级。同时半导体用过滤件还需要保障的一致性,以及耐化学和耐热性,极强的抗脱落性等,从而实现半导体制造中需要的可重复高性能,一致的质量和超纯的产品清洁度等高要求。
b.多学科交叉融合,对复合型技术人才要求高。
半导体零部件种类多,覆盖范围广,产业链很长,其研发设计、制造和应用涉及到材料、机械、物理、电子、精密仪器等跨学科、多学科的交叉融合,因此对于复合型人才有很大需求。以半导体制造中用于固定晶圆的静电吸盘为例,其本身是以氧化铝陶瓷或氮化铝陶瓷作为主体材料,但同时还需加入其他导电物质使得其总体电阻率满足功能性要求,这就需要对陶瓷材料的导热性,耐磨性及硬度指标非常了解,才能得到满足半导体制造技术指标的基础原材料;其次陶瓷内部有机加工构造精度要求高,陶瓷层和金属底座结合要满足均匀性和高强度的要求,因此对于静电吸盘的结构设计和加工,需要精密机加工方面的技能和知识;而静电吸盘表面处理后要达到0.01微米左右的涂层,同时要耐高温,耐磨,使用寿命大于三年以上,因此,对表面处理技术的掌握与应用的要求也比较高。由此可见,复合型、交叉型技术人才是半导体零部件产业的基础保障。
c.碎片化特征明显,国际领军企业以跨行业多产品线发展和并购策略为主。
相比半导体设备市场,半导体零部件市场更细分,碎片化特征明显,单一产品的市场空间很小,同时技术门槛又高,因此少有纯粹的半导体零部件公司。国际领军的半导体零部件企业通常以跨行业多产品线发展策略为主,半导体零部件往往只是这些大型零部件厂商的其中一块业务。例如MKS仪器公司,在气体压力计/反应器、射频/直流电源、真空产品、机械手臂等产品线均占据主要市场份额,除了半导体行业的应用,还广泛地应用于工业制造、生命与健康科学等领域。而不断的进行并购和整合也是国际领军半导体零部件企业用来壮大规模的主要手段,例如国际领先的工业设备公司Atlas(阿特拉斯科普柯,瑞典)为持续做大其半导体用真空泵业务,继2014年收购Edwards后,又于2016年收购了另一家真空技术领域的领导者德国leybold(莱宝),并于2017年单独设立真空技术部门,2019年7月Atlas又再次收购了Brooks(布鲁克斯)的低温业务,此次收购包括低温泵运营公司、以及Brooks在爱发科低温真空(Ulvac Cryogenics)有限公司50%的股份,进一步增强了其半导体领域真空业务的全球竞争力。
03 半导体零部件市场规模和发展格局
(1)全球半导体零部件市场规模及格局
全球半导体零部件市场按照服务对象不同,主要包括两部分构成。一是全球半导体设备厂商定制生产或采购的零部件及相关服务。根据VLSI提供的数据,2020年半导体设备的子系统市场销售规模接近100亿美元,其中维修+支持服务占46%,零部件产品销售占32%及替换+升级占22%。二是全球半导体制造厂直接采购的作为耗材或者备件的零部件及相关服务。根据芯谋数据[2],2020年,中国大陆8寸和12寸晶圆线前道设备零部件采购金额超过10亿美元。我国制造产能占全球的比例在12-15%左右,考虑到先进工艺带来的高附加值零部件采购需求,全球8寸和12寸晶圆线前道设备零部件采购金额至少在100亿美元以上。因此叠加两部分半导体零部件销售市场,可以看出全球半导体零部件市场在200亿-250亿美元甚至更大的规模。
尽管半导体零部件市场总体规模仅为到全球半导体接近5000亿美元市场规模的不足5%,但零部件的价值通常是自身价格的几十倍,具有很强的产业辐射能力和影响力。另外,半导体零部件关键技术反映一个国家工业和半导体设备的技术水平,具有十分重要的战略地位,其技术进步是影响到下游数字经济和信息应用行业技术创新的先决条件。
根据VLSI的数据[3],2020年全球半导体零部件领军供应商前10中(见表2-1),包括有蔡司ZEISS(光学镜头),MKS仪器(MFC、射频电源、真空产品),英国爱德华Edwards(真空泵),Advanced Energy(射频电源),Horiba(MFC),VAT(真空阀件),Ichor(模块化气体输送系统以及其他组件),Ultra Clean Tech(密封系统),ASML(光学部件)及EBARA(干泵)。

表2-1.全球前十大半导体零部件厂商排名
(数据来源:各公司年报、网络信息整理)
根据图2-1中VLSI数据,近10年里,前十大供应商的市场份额总和趋于稳定在50%左右。但由于半导体零部件对精度和品质的严格要求,就单一半导体零部件而言,全球也仅有少数几家供应商可以提供产品,这也导致了尽管半导体零部件全行业集中度仅有50%左右,但细分品类的集中度往往在80%-90%以上,垄断效应比较明显。例如在静电吸盘领域,基本由美国和日本半导体企业主导(见表2-2),市场份额占95%以上,主要有美国AMAT(应用材料)、美国LAM(泛林集团),以及日本企业Shinko(新光电气)、TOTO、NTK等。

图2-1.全球前十大半导体零部件厂商市场份额占比稳定在50%左右 (数据来源:VLSI)
表2-2.主要零部件产品的全球领先企业名单
(数据来源:江丰电子、网络信息整理)

(2)我国半导体零部件市场规模及格局
目前我国半导体零部件产业尚处于起步期,整体规模较小。根据芯谋数据[2],2020年,中国本土晶圆制造厂商(主要包括中芯国际、华虹集团、华润微电子、长江存储等)采购8寸和12寸前道设备零部件金额约为4.3亿美元。但由于我国本土晶圆制造产能扩充较快,因此预计半导体零部件需求将持续旺盛,按照现有本土晶圆制造产能计划,到2023年将有50%新增产能。按照设备、产线同时有零部件的采购需求来测算,预计国内半导体零部件市场规模在2023年将超过80亿元,到2025年有望超过120亿元。
尽管国内半导体零部件市场规模快速增长,但目前我国本土零部件企业的技术能力、工艺水平、产品精度和可靠性远远无法满足国内设备和晶圆制造厂商的需求,整体国产化率还处于较低的水准。一般而言,对于采用定制化设计生产的精密机加件,我国国产化率相对较高。因为国产半导体设备在起步阶段,为了尽快实现量产追赶先进水平,往往采用自行设计,然后让国外(主要是日本,少量韩国)加工商加工的模式。由于半导体设备精密机加件的原材料、加工方式、表面处理方式以及清洗包装都有特别的要求,国内加工商一时无法满足,另外还因为日本加工技术供应商有着比较丰富的同类型零件加工经验,在加工过程中可以发现一些设计中的失误并且进行调整。后来随着国内市场逐渐扩大,国内少量半导体设备厂商为了降低成本和保障供应链安全,开始逐步培育国内其他行业的加工商开始投身半导体设备精密零部件加工。因此在设备商主导的精密机加件领域,国内零部件厂商进步较快。但对于更加标准化,高度依赖市场竞争的通用外购件来说,国产化率普遍都很低。主要原因在于这些通用外购件的设计和生产要求很高,国产产品即使样件能够达到同等水平,但在保证量产的稳定性方面还需要努力。同时由于国内设备企业在国产化上也刚刚取得进展,因此在通用型零部件的采购上还比较被动,主要以国内成熟产品为主,不愿意冒然尝试国产新制造产品[1]。
上述这些导致我国在半导体零部件核心产品上仍然无法做到“自主可控”的主要原因。据国内主流代工厂数据,目前全年日常运营过程中领用的零部件(括维保更换和失效更换的零部件)达到2000种以上,但国产占有率仅为8%左右。美国和日本占有率分别为59.7%和26.7%。实际上,高端零部件市场主要被美国、日本、欧洲供应商占有;中低端零部件市场主要被韩国、中国台湾供应商占据。静电吸盘是晶圆制造厂的关键非消耗零部件,单价高达数万甚至数十万美元,目前还国内没有一家企业能做出相关的成熟产品,就连静电吸盘所用的氮化铝陶瓷原材料也远达不到要求的技术指标,对外的依赖度达99%以上。另外尽管我国真空泵产业规模已经接近2000亿元,但是在半导体用干式真空泵方面仍然需要进口Edwards等企业的高端产品。不过近年来随着国内半导体产业新建产能及扩产速度加快,叠加新冠疫情造成物流运输服务受阻导致国外零部件交期不断延迟,为我国一些具有高成长潜力的国内半导体零部件企业带来加快进行国产替代的机会。例如江丰电子的ShowerHead和腔体加工业务、科百特的过滤件业务、通嘉宏瑞的干式真空泵业务等。表2-3总结了我国在不同半导体零部件领域的一些企业。
表2-3.国内主要半导体零部件企业
(数据来源:网络信息整理)

04 半导体零部件国产化面临的主要问题
(1)对零部件缺乏重视,产业支持政策失位
半导体零部件产业规模总量在数十亿规模,相比半导体核心产业链环节而言体量较小,产品品种规格繁多,龙头企业少,产业集中度低,存在的技术问题分散,因而长期以来得不到足够重视。我国从2014年开始就将推进半导体产业发展上升至国家战略,随后至少有超过30个地方政府出台了促进半导体产业发展的支持政策[9],但无论是国家层面还是地方层面,政策更多的聚焦在设计、制造封测、设备材料等环节,鲜少覆盖到半导体零部件产业。在资金方面,零部件企业更是鲜少获得资本垂青。国家集成电路产业投资基金目前在半导体零部件领域的投资数量比例较小,投资金额不足亿元。截止到2020年底,以半导体零部件为主业的零部件上市公司总市值(不足300亿元)仅占全部半导体产业链企业总市值的1%(超过3万亿元)。
(2)创新能力较为落后,核心技术差距明显
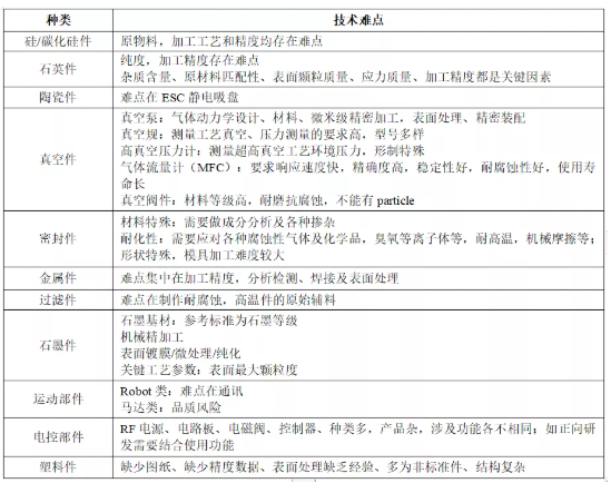
由于零部件行业长期未收到重视,只能粗放式成长,因此大部分国内零部件企业进入半导体行业主要以提供维修及更换服务、清洗服务为主,整体研发投入力度不够,创新能力较为落后,长期停留在中低端生产标准和复制国外产品的水平,核心技术差距明显。据国内某半导体零部件上市公司招股书披露,其全部研发人员数量仅有15人,2016年到2018年研发总投入不到2000万元,年均研发投入强度不足5%。此外我国半导体零部件产业的创新能力不足还体现在行业标准体系不健全、基础工艺研究投入严重不足,工艺技术获取渠道不畅,科研与生产实际结合不紧密等诸多问题,制约了半导体零部件产品的结构设计技术、可靠性技术、制造工艺与流程、基础材料性能研究的创新发展。
表2-4.国内主要半导体零部件技术难点
(数据来源:中芯国际[4]、江丰电子[6]、网络信息整理)

(3)工匠人才供给不足,缺乏有效激励机制
目前我国半导体行业人才缺口达到数十万人,尽管近年来在半导体人才培养上我国出台了一系列支持措施,但大量的半导体人才培养主要聚焦在设计、制造、设备和材料环节,对半导体零部件等基础产业的人才培养仍缺乏重视,在基础学科的教育制度改革、专业设置、在职工程教育、技术资格认证等方面缺乏统筹规划和实施力度,零部件职业基础和从业技能课程安排严重不足,同时也缺乏对崇尚求精、求实、求新,精于设计、善于攻坚的工匠精神的引导[5]。此外半导体零部件行业面临严重的人才激励机制不到位问题。尽管目前国内半导体行业人员总体薪酬水平相比之前有大幅提升,但对于零部件企业所需的机械加工、精密仪器仪表、表面处理等行业,从业人员薪酬普遍大幅低于半导体行业平均水平。根据国内某半导体零部件企业招股书显示,其上市前仅15名研发人员,核心技术人员年薪仅7.5万、普通研发人员年薪仅3万。低薪酬水平导致半导体零部件企业人才流失严重,造成基础件产业后继乏人,陷入恶性循环。
(4)产业链各环节脱节,上游支撑能力不足
半导体零部件通过大规模生产线验证、实现规模化销售之前,需要经历严格复杂的验证程序,因此零部件厂商需要和下游设备、以及制造厂商有很充分的协同合作。目前国内半导体零部件上线验证程序复杂、过程漫长,制造厂商、设备厂商和国内半导体零部件厂商的配合度不高,欠缺有效沟通与互动,导致双方对彼此工艺参数与配套匹配性互不掌握,国产替代动力不足。再加上在长期的产品迭代过程中,已有的国外零部件厂商形成了大量的Know-How(技术诀窍)。而国内厂商在后续模仿、试制过程中,通常只能做到形似,因缺乏经验和关键技术而在初期验证中就被淘汰,无法进入规模化应用[5]。此外,国内半导体零部件厂商无法从原材料和生产设备等配套环节获得支撑,也影响到其产品的竞争力。半导体零部件一般都是多品种、加工精度要求高的产品,对生产这些零部件的原材料及加工装备要求高并且价格昂贵。由于我国工业受长期形成的“重主机、轻配套”的思想影响,对零部件上下游配套领域的投入力度严重不足,导致我国在零部件的原材料和生产装备上就与国外拉开差距。例如目前半导体金属零部件常用的高精度加工中心,我国在加工精度、加工稳定性、几何灵活度等方面都落后于国外。再比如高端金属零部件制造原材料铝合金金属、钨钼金属,以及石英件的上游原材料高纯石英砂原料,基本被美国、日本公司垄断供应,垄断性原料供应使得下游材料商/加工商/用户限于被动。主流石英玻璃材料(管/棒/碇)基本也是来自于美国、德国、日本公司。上游加工设备和原材料的不足导致长久以来我国大部分半导体零部件企业在低技术水平的状态下运行,原材料和工艺装备水平不高,先进设备缺乏且不配套,不能保证产品质量的一致性,影响产品质量的提升。
(5)部分制造条件受限,影响向高端化升级
由于半导体制造过程经常处于高温、强腐蚀性环境中,因此半导体零部件约有一半以上需做表面处理,以提升其耐腐蚀性。例如半导体刻蚀设备的等离子体刻蚀腔室处于高密度、高腐蚀、高活性等离子体环境中,腔室及其组件极易受到等离子体的腐蚀,为了延长这些组件的使用寿命,经常采用在铝基材料(铝与铝合金)表面进行阳极氧化,可以有效地降低等离子体对腔室及其它铝基材料的腐蚀。而我国日益严格的环保要求,对大部分表面处理技术如喷砂,熔射,电镀,阳极氧化等受控发展,这导致部分高端表面处理工艺,例如微弧氧化,高端喷涂,Y2O3陶瓷涂层等,国内始终差距较大,也直接影响到零部件产品的性能和质量,阀件Valve、气体喷淋头Showerhead、陶瓷件Ceramic等零部件,虽然中国厂商可以按照图纸做成型,但因为无法解决材料和表面处理问题,发展受到基础的制约。此外,还有部分半导体零部件尖端技术受限于“禁运”影响,国内企业缺少图纸、缺少精度数据,无法向中高端技术演进跃升,如美MKS公司生产的低压真空规,一直以来都要申请出口许可证方可购买[6]。
05 对我国发展半导体零部件产业的建议
(1)重视顶层设计,引导产业发展
半导体零部件领域,属于长期对美日等先进国家依赖严重的重点“卡脖子”环节,需要更加注重顶层设计。建议通过制定半导体零部件产业发展专项规划、计划或路线图,确定产业发展的长期战略框架,并在不同时期根据国内外发展状况制定适宜的政策和规划从而有序引导产业发展,也引起全社会尤其是市场化资本对半导体零部件产业的重视。
(2)设立产业专项,激发创新活力
要实现半导体零部件产业的快速发展和繁荣,最根本的是要增强自主创新能力,目前我国在半导体零部件领域仅靠模仿和跟踪的技术之路,已经无法实现半导体供应链的全面保障,只有通过自主创新才能实现超越。尽管02专项中已经对一部分零部件企业进行支持[7],但仍然要进一步加大力度。建议在国家科技计划中单独设立半导体零部件产业专项,联合国内半导体零部件龙头企业,筹建国家级的零部件技术创新平台或者研究院,聚集优势力量瞄准突破口和主攻方向,坚持自主创新研发,着力攻克一批工业基础件的关键核心技术,建立起以企业为主体、产学研用相结合的技术创新体系,从国家层面引导半导体零部件领域前沿技术、基础性技术、关键共性技术的研发。
(3)补足政策缺口,加强投资引导
半导体零部件行业是一个市场竞争充分的行业,国内零部件企业的规模小、数量多、产品利润薄,新产品新技术的研发投入无法与国际大企业相比,单纯靠市场竞争难以获胜。但在当前的国际地缘政治背景情况下,需要政府实施相关专项政策加以引导和扶持,帮助国内半导体零部件企业迅速壮大。建议对国内半导体零部件企业自主开发完成的重大产品由国家财政和地方财政给予后补助和支持,加强对自主设计产品知识产权的保护,将半导体零部件产品纳入政府首台套采购目录。鼓励国内各类产业基金和社会化资本,积极投向半导体零部件企业,通过资本市场助力国内半导体零部件企业发展。
(4)加大人才引培,强化人才供给
全面加强对半导体零部件相关领域的工程型、科研型、以及复合型人才的培养和引进[8]。鼓励大型科研机构建立半导体零部件方向的研究生教育和博士后工作站,依托国家重大工程项目和重大科技项目培养半导体零部件工程科技领军人才。倡导企业、学校及科研机构联合开展职业教育和在职培训,积极推广校企合作共同培养技能人才的模式,通过校企间开展订单教育、集中培训、定向培养或委托培训的方式,大量培养半导体零部件的技能人才,加强人才供给。采取多种方式积极引进海外工程科技领军及紧缺人才,鼓励地方政府出台面向半导体零部件领域核心技术骨干和领军企业家的人才政策,不断完善人才激励机制,激发产业发展活力。
(5)推进机件联动,保障自主供应
推动半导体基础供应链“机件联动”,彻底扭转零部件产品与设备、制造业脱节的局面,通过政府引导,鼓励国内晶圆厂和设备厂切实发挥大生产线组织协调的作用,协同本土零部件厂商通过揭榜挂帅、赛马、定向攻关等多种方式加强产业链的合作,实现主机与基础件的协调发展。支持由国家或地方政府主导投资的半导体制造或设备类工程项目,优先给予国产半导体零部件产品验证机会,并给予一定风险补贴。鼓励机械、电子、化工等领域的设备零部件厂商积极拓展并做大半导体业务,基于自身技术基础,开发更高端的产品满足半导体设备所需,进一步夯实和完善产品布局,提升国产零部件的自主供应能力。
参考文献
[1] 知乎.我国半导体设备的核心零部件的国产化率怎么样?[EB/OL].(2020-10-13)[2020-10-13]https://www.zhihu.com/question/298184572/answer/1522459710
[2] 芯谋研究.中国半导体卡脖子的源头之一——设备零部件[EB/OL].(2021-03-23)[2021-03-25].https://www.163.com/dy/article/G5U1FE2605312NX9.html.
[3] 莫大康.半导体设备的子系统介绍[EB/OL].(2021-04-19)[2021-05-13].https://www.163.com/dy/article/G9SD2Q6R05312NX9.html
[4] 中芯国际.联手战略伙伴共建产业新生态,2021
[5] 杨艳明,朱明皓,邵珠峰,等. 我国基础零部件和元器件发展对策研究[J]. 中国工程科学,2017,19(3):117-124.
[6] 江丰电子.集成电路核心零部件国产化道路探索,2021
[7] 王光玉.集成电路产业的核心工艺装备及其真空零部件[C] 第十四届国际真空科学与工程应用学术会议,2019
[8] 雷震霖.泛半导体装备与零部件[C]第四届粤港澳大湾区真空科技创新发展论坛暨2020年广东省真空学会学术年会,2020
[9] 朱晶,卓鸿俊,张志宏,等. 我国各省市集成电路产业政策情况分析与有关建议[J]. 中国集成电路,2019,28(11):16-21,30. DOI:10.3969/j.issn.1681-5289.2019.11.002.
上一篇:中国大陆芯片产量再次下降
史海拾趣
|
新西兰一家名为雷康的公司日前宣布,他们已经研制出了一款全球最小的GPS导航信号接收器,大小仅相当于儿童的一个指甲盖。 雷康公司发言人介绍说,目前已有多家卫星导航设备生产商对微型接收器表现出了兴趣。今后,这种接收器将有可能被安 ...… 查看全部问答> |
|
一种低成本的车载逆变电源 摘要:提出了一种低成本的方波逆变电源的基本原理及制作方法;介绍了驱动电路芯片SG3524和IR2110的使用;设计了驱动和保护电路;给出了输出电压波形的实验结果。 关键词:逆变器;自举电容;低成本 &nb ...… 查看全部问答> |
|
“我被强制休假了”,刚从老家长途跋涉到工作城市、上了3天班的WQ,接到突如其来的消息称“公司要休假两个月”。“如果早些知道,我就在老家多待几天了,”听朋友在QQ上无奈地告知自己失业的同时,不禁感慨生活弄人。对他而言,一个陌生的城市 ...… 查看全部问答> |
|
FPGA的设计与高速接口技术可以帮助你满足今天的市场要求,但也提出了一些有趣的设计挑战。为了确保存储器接口的数据传输准确,在超过200兆赫兹以上,进行时序分析将发挥更突出的作用,以识别和解决系统运行的问题。在这些频率内,最重要的是创建和 ...… 查看全部问答> |
|
如T,想要实现USB打印驱动,有几个问题请教,估计做过的人在少数,请教一些方法也少走一些弯路 一,USB2.0的规范是不是要看透?据说这是基本,是不是可以选一部分或着重哪一部分? 二,针对不同类型的打印机是不是驱动有所不同,还是通用? 三 ...… 查看全部问答> |
|
请问arm开发板的国内生产商主要有哪有呢?国外呢? 在百度上搜到的都是代理商的。还有就是要在开发板上集成GPS,GSM模块什么的,如果不从代理商那购买,是可以直接跟厂家定制吗? … 查看全部问答> |
|
现在我自己写的(EP9315)GIPO的驱动,添加到BSP当中后,编译是通过,就是不能生成DLL,但却弹出如下错误!Built: Jun 16 2004 15:09:27 Error: Could not find file \'D:\\WINCE500\\PBWorkspaces\\ep9315_wince\\RelDir\\ep93xx\\edb9307_1x\\..\\ ...… 查看全部问答> |
|
目前在用Wind River Workbench 2.3.1,但不知为什么“Build Specs”只用如下三个选项: gnu-native-2.9x gnu-native-3.x msvc-native 如果哪位朋友有这方面的经验,请不吝赐教!本人将万分感激!… 查看全部问答> |
|
按照ZLG的WINCE书编写了一个串口测试程序,做打开串口,简单的接收发送数据 应该跟硬件驱动没有直接关系 但是现在有些问题: 1、编译成功后用EVC自带的模拟器仿真,总是COM1可以打开,COM2-COM6都是“无法按当前参数配置端口,请检查参数!” &n ...… 查看全部问答> |




