历史上的今天
今天是:2024年12月08日(星期日)
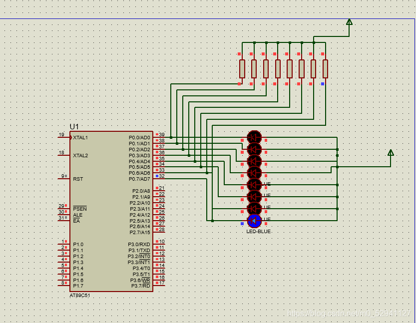
2021年12月08日 | 基于at89c51单片机的最基础流水灯Proteus仿真图含代码
2021-12-08 来源:eefocus
#include #include void delay(void) { unsigned int i,j; for(i=500;i>0;i--) for(j=115;j>0;j--); } void main(void) { // Write your code here unsigned char led ,a ,b ;//定义三个变量 led=0xfe; //led=1111 1110,P0。0亮 while (1) { P0=led; //将led的状态赋给P0寄存器 a=led>>7; //将led最高位赋给a最低位,其余为0; b=led<<1; led=b|a; //位或运算; delay(); } }
史海拾趣
|
摘要:提出一种“T”型连接结构的UPS并联运行方案,该方案中并联运行的UPS省去信号联络线,属于主从式UPS并联。从“T”型结构UPS将前级UPS的输出电流引入并以此电流作并联控制信号,采用电流追踪型PWM控制信号发生方案,可使其输出电流与前级输入 ...… 查看全部问答> |
|
自己概念上不是太明白, 所以问题提的含混, 小弟做过一个windows mobile的小项目, 刚入行,学习为主,主要是学习应用程序的开发, 现在有学习android 系统, 因为要为以后的手机信息加密软件做准备, 所以请教各位高手,这方面涉及的技术是 ...… 查看全部问答> |
|
我用万利板测试STM32官方USART的例子。用Hyperterminal_Interrupt的例程。已经能正确发送接收。但当我把收发的数据格式改成常用的 8,N,1。 USART_InitStructure.USART_WordLength = USART_WordLength_9b; &nbs ...… 查看全部问答> |
|
求相关编程人员,能独立完成程序编辑,运用现成模块完成传感器信号数字化由gsm和zigbee传输,并控制太阳能充电等。有相关能力的朋友请留言,将与你联系,谢谢了,大哥些帮找人哟… 查看全部问答> |
|
在“开跑EK-LM3S811-ND示例程序”一帖中,带着大家体验了如何在Keil MDK环境下使用EK-LM3S811-ND所带光盘中的演示项目,光看例程还不过瘾,这回自己动手写程序吧。既然是入门,我想就先从最简单的开始,用设计C51的 ...… 查看全部问答> |




