历史上的今天
今天是:2024年12月13日(星期五)
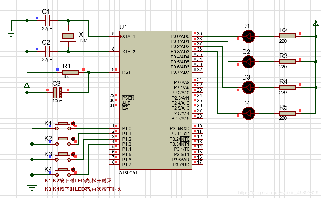
2021年12月13日 | 按键状态led显示
2021-12-13 来源:eefocus
按键状态led显示
#include #define uchar unsigned char #define uint unsigned int sbit LED1 = P0^0; sbit LED2 = P0^1; sbit LED3 = P0^2; sbit LED4 = P0^3; sbit K1 = P1^0; sbit K2 = P1^1; sbit K3 = P1^2; sbit K4 = P1^3; void DelayMS(uint x) { uchar t; while(x--) { for(t=120;t>0;t--); } } void main() { P0=0xff; P1=0xff; while(1) { LED1 = K1; LED2 = K2; if(K3==0) { while(K3==0) { LED3=~LED3; } } if(K4==0) { while(K4==0) { LED4=~LED4; } } DelayMS(10); } } 硬件连接:
上一篇:4x4矩阵按键控制led
下一篇:单片机10秒秒表
史海拾趣
|
我现在在做毕业设计,涉及到倒车影像中的“倒车轨迹的绘制”(想把不同转角下的车辆倒车轨迹都绘制好放入flash中供单片机调用)。想了好几天,没有合适的办法绘制倒车轨迹,请指点一二。谢谢。 邮箱 shangqi2010@163.com 感激不尽。… 查看全部问答> |
|
我在公司里做毕业设计,采用lpc931单片机,想把一个十六位的数字量用单片机的Pwm功能给转换成模拟量,pwm输出采用rc滤波,但具体的c程序该怎么写呢?请指教!!… 查看全部问答> |
|
Andrew Armutat 产品市场部 吉时利仪器公司 减少机架所占空间。新的吉时利SMU采用了2U[1]高的半机架设计,大大提高了机架密度。在实际情况下,基于该设计的自动化系统容量很容易集成几个到16个通道,甚至于128通道[2]也是有可能的 ...… 查看全部问答> |




