历史上的今天
今天是:2024年12月29日(星期日)
2021年12月29日 | 聚焦运动健康新常态,TI芯科技助力智能手表新风潮
2021-12-29 来源:EEWORLD
近年来,随着手机厂商持续投入,智能手表市场活力十足。2021年上半年全球智能手表出货量超过86Mu,同比增长32%,而随着下半年消费市场的旺季来临,全年出货量预计超过200Mu。在COVID-19肆虐全球的后疫情时代,智能手表被赋予了新的使命,融合了血氧、心率、ECG监测、体温、血糖、血压监测等能够体现人们运动状态和健康指标的功能已经成为刚需。在聚焦运动健康的新常态下,TI芯科技是如何助力并引领智能手表新风潮的呢?
一般地,一块兼具运动和健康管理功能的智能手表由图1所示的若干功能模块组成,今天将主要介绍TI在电池充电管理和体温监测两大最受关注功能模块的解决方案,旨在帮助工程师们在项目开发时提供最优的器件选型和参考设计指南。

图1. 智能手表系统框图
1.电池充电管理
BQ25170:线性充电IC,支持1V, 4.2V, 4.35V, 4.4V 多种充电电压, 30V 最大输入耐压, 800mA充电电流, 超低0.5uA电池漏电流, 2*2QFN超小封装
核心亮点:电阻配置简单易用,高压锂电持久续航
典型应用电路:

图2. BQ25170典型应用电路
整体解决方案仅9 mm^2 (8pin),PCB layout可参考图3.

图3. BQ25170 Layout示例
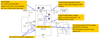
BQ25180:线性charger,支持5~ 4.65V 多种充电电压,25V 最大输入耐压, 1A充电电流, 超低10nA船运模式,仅3uA电池漏电流,PowerPath & JEITA功能, 1.6*1.1mm WCSP超小封装
核心亮点:I2C灵活配置,路径管理、船运模式、温度调节一应俱全
典型应用电路:

图4. BQ25180典型应用电路
同时,BQ25180还具有领先市场同类产品的JEITA功能,满足终端产品对充电过程中的温度控制要求,将给使用者带来更加安全可靠的体验和保障。

图5. Adjustable JEITA: -3 ~ 65℃
BQ25618/9:开关charger,5A充电电流,Powerpath,集成1A Boost 输出,超低9uA电池漏电流,PowerPath & JEITA, 2.0*2.4mm WCSP & 4*4mm QFN 超小封装
核心亮点:I2C配置,1.5A高效快充,集成boost升压输出
典型应用电路:

图6. BQ25618 典型应用电路
2. 体温监测
具备体温监测功能的智能手表早在几年前就已经被提及,但并未引起市场关注。随着COVID-19席卷全球,这一功能越来越受到消费者关注,而TI在该领域有着多年耕耘,产品目录覆盖多种应用场合,在智能穿戴市场中主推的TMP117, 其温度检测精度可达0.1℃。
TMP117: 高达16bit数据转换精度,+/-0.1℃(-20oC to 50oC)医疗体温检测精度,数字输出,内置EEPROM无需额外校正,I2C温度预警,3.5uA@1Hz消耗电流,2*2WSON、1*1.6WCSP超小封装
核心亮点:超高精度自动校准,超低功耗超小封装
典型应用电路:

图7. TMP117典型应用电路
在体温监测中,最大的设计挑战在于如何将皮肤表面的温度尽可能完全传输到sensor中,以保证检测结果的可靠性。TI针对手表贴合人体腕部下的热量传导路径进行建模分析,提供了多个应用设计指南供工程师们参考,如Layout设计指南,FPC板参考设计等,能够加速设计过程,轻松解决因机械结构导致体温检测不准确的问题。

图8. 热量传导路径(皮肤)
此外,在智能手表聚焦运动健康的新常态背景下,TI在电源管理,心率检测,血氧检测,ECG测量,环境光检测和马达震动功能中推出了多种高性价比方案供客户选择,详细的参数对比可以点击以下链接直接查看。
下一篇:谁在开发医疗ASIC芯片?
史海拾趣
|
摘要:介绍了将电源模块并联,并构成冗余结构进行供电的好处,讲述了几种传统的并联均流电路,讨论了各种方式下的工作过程及优缺点,并对均流技术的发展做了展望。 关键词:电源模块;并联;冗余;均流 1 概述   ...… 查看全部问答> |
|
安装eMbedded Visual C++后出现的问题,请大家帮助 我在安装好eMbedded Visual C++后,编译一个程序成功,然后启动了Emulator,但是在之后,Connecting to the device 失败,编译好的程序不能上载,这是为什么呀。 … 查看全部问答> |
|
本人现在想学习嵌入式开发,看过不少资料有ARM,DSP,现在就想由一个开始学,不知道学习那一个更加实际?? 还有我需要根据我的学习方向来定我的论文内容,如果是 ARM不知道具体的那方面可以去提升到论文的高度去写?不是到嵌入式数据库这个方向怎 ...… 查看全部问答> |
|
大家好: 如图所示,我想做量测交流电压的有效值,下面的 U1D 和 U1A 运放构成差动式放大回路,工作频率是 10KHZ,上面左边的 U2D、U2A、U2B 构成仪表放大器,放大 R7 上的电压,接着送到 U1B 和 U2C 组成的全波整流 ...… 查看全部问答> |




