历史上的今天
今天是:2026年01月09日(星期五)
2023年01月09日 | 详解STM32最小系统电路
2023-01-09 来源:zhihu
STM32最小系统硬件组成
最小系统为单片机工作的最低要求,不含外设控制,原理简单,分析最小系统是STM32入门的基础。
组成:
·电源
·复位
·时钟
·调试/下载接口
·启动
电源
3.3V的电源从这里接入,其中电容起到滤波的作用。

复位电路
当RESET引脚被拉低产生外部复位时,产生复位脉冲,从而使系统复位。
有三种复位方式:
·上电复位
·手动复位
·程序自动复位
上电复位,在上电瞬间,电容充电,RESET出现短暂的低电平,该低电平持续时间由电阻和电容共同决定,需求的复位信号持续时间约在1ms左右,计算方式如下:
t = 1.1RC(固定计算公式)
1.1*10K*0.1uF=1.1ms
手动复位:按键按下时,RESET与地导通,从而产生一个低电平,实现复位。

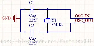
时钟
晶振的作用是为最小系统提供最基本的时钟信号,电容的作用是保证晶振输出的震荡频率更加稳定。

BOOT启动电路
STM32 芯片的 BOOT0 和 BOOT1 引脚,可使用跳线帽设置它们的电平从而控制芯片的启动方式,它支持从内部 FLASH 启动、系统存储器启动以及内部 SRAM 启动方式。
一般使用JTAG或者SWD调试下载程序,会下载到闪存里,所以可以直接将BOOT0引脚和BOOT1引脚置为低电平。

STM32三种启动模式对应的存储介质均是芯片内置的,它们是:
·用户闪存 = 芯片内置的Flash。
·SRAM = 芯片内置的RAM区,就是内存啦。
·系统存储器 = 芯片内部一块特定的区域,芯片出厂时在这个区域预置了一段Bootloader,就是通常说的ISP程序。这个区域的内容在芯片出厂后没有人能够修改或擦除,即它是一个ROM区,它是使用USART1作为通信口。
调试接口
STM32有两种调试接口,JTAG为5针, SWD为2线串行(一共四线)

此外还有采用USB进行程序烧写和数据输出:和电脑USB口连接也可以进行小负载驱动供电。
通常采用CH340G的芯片:实现USB转串口。使用该芯片将电脑的USB映射为串口使用,注意电脑上应安装串口驱动程序,否则不能正常识别。
END
上一篇:STM32的GPIO电路原理
史海拾趣
|
乘法器、加法器直接使用了Verilog语言中的乘法、加法算术运算符,由于频率不是很高,FPGA验证通过。不知在Asic中,这样的写法可不可行。因为我自己用超前进位写的加法器和用Booth算法写的乘法器综合出的面积都比用Verilog语言中的乘法、加法算术运 ...… 查看全部问答> |
|
_EEPROM_DATA(10,10,10,10,10,10,10,10) 是EEPROM的初始化 为什么一定要写入八位的数才行呢 我是菜鸟请大家多多帮忙啊… 查看全部问答> |
|
timer A做的软件串口程序,用485芯片传数, JTAG调试的时候程序还很正常,但是脱离JTAG直接接电的时候,就收不到数据了 不知道为什么 请高手指教, 谢谢!!!!… 查看全部问答> |
|
failed to write memory 0x1100是什么意思? 在做硬件方真时,连接不上,提示我 failed to write memory 0x1100 哪位高手能指导下是什么意思啊?… 查看全部问答> |
|
2012-1-29增加ENC28J60网络模块进行调试,根据原理图选用T卡部分的GPIO来连接ENC28J60,具体连接如下,其余就只连3.3V电源和地/********************************************************************* Hardware   ...… 查看全部问答> |




