历史上的今天
今天是:2026年02月02日(星期一)
2023年02月02日 | 电流检测电路
2023-02-02 来源:zhihu
电流检测的应用
电路检测电路常用于:高压短路保护、电机控制、DC/DC换流器、系统功耗管理、二次电池的电流管理、蓄电池管理等电流检测等场景。

对于大部分应用,都是通过感测电阻两端的压降测量电流。

一般使用电流通过时的压降为数十mV~数百mV的电阻值,电流检测用低电阻器使用数Ω以下的较小电阻值;检测数十A的大电流时需要数mΩ的极小电阻值,因此,以小电阻值见长的金属板型和金属箔型低电阻器比较常用,而小电流是通过数百mΩ~数Ω的较大电阻值进行检测。
测量电流时, 通常会将电阻放在电路中的两个位置。第一个位置是放在电源与负载之间。这种测量方法称为高侧感测。通常放置感测电阻的第二个位置是放在负载和接地端之间。这种电流感测方法称为低侧电流感测。

两种测量方法各有利弊,低边电阻在接地通路中增加了不希望的额外阻抗;采用高侧电阻的电路必须承受相对较大的共模信号。低侧电流测量的优点之一是共模电压,即测量输入端的平均电压接近于零。这样更便于设计应用电路,也便于选择适合这种测量的器件。低侧电流感测电路测得的电压接近于地, 在处理非常高的电压时、或者在电源电压可能易于出现尖峰或浪涌的应用中,优先选择这种方法测量电流。由于低侧电流感测能够抗高压尖峰干扰, 并能监测高压系统中的电流。
电流检测电路
低侧检测

低侧电流感测的主要缺点是采用电源接地端和负载、系统接地端时,感测电阻两端的压降会有所不同。如果其他电路以电源接地端为基准,可能会出现问题。为最大限度地避免此问题,存在交互的所有电路均应以同一接地端为基准, 降低电流感测电阻值有助于尽量减小接地漂。
如上图,如果图中运放的 GND 引脚以 RSENSE 的正端为基准,那么其共模输入范围必须覆盖至零以下,也就是GND - (RSENSE × ILOAD)。Rsensor将地(GND)隔开了。
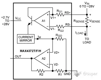
高侧检测

随着大量包含高精度放大器和精密匹配电阻的IC的推出,在高侧电流测量中使用差分放大器变得非常方便,相关推荐:输出电压为什么要偏移?差分电路原理解析。高侧检测带动了电流检测IC 的发展,降低了由分立器件带来的参数变化、器件数目太多等问题,集成电路方便了我们使用。下图为一种高侧检测的 IC 方案:

检测电路连出方式
对电流通过电阻器时的压降进行检测,需要从电阻器的两端引出用于检测电压的图案。电压检测连接如下图(2)所示,建议从电阻器电极焊盘的内侧中心引出。这是因为电路基板的铜箔图案也具备微小的电阻值,需要避免铜箔图案的电阻值所造成的压降的影响。如果按照下图(1)所示,从电极焊盘的侧面引出电压检测图案,检测对象将是低电阻器电阻值加上铜箔图案电阻值的压降,无法正确地检测电流。

PCB Layout参考:

上一篇:分享几种管理C程序中标志位的方法
下一篇:谈谈单片机编程思想——状态机
史海拾趣
|
还是延续我之前的帖子,那个学EE的朋友最终做了完全不沾边的工作。而我当年的专业是古典文献,说通俗些,就是标点、注释古书的,还是那种竖版的从没有标点过的。现在做的工作却是电子类网站,实在是相差太远,以致于同门聚会时,大家对我的工作总是 ...… 查看全部问答> |
|
周三接到了论坛美女打来的电话。。。嘿嘿。。。说有礼物送出,周五就拿到了,非常可爱的东东啊,赶紧给大家看下,分享下哈哈! 包装盒: 哈哈,可爱的小音响:而且还具有时间显示闹钟功能的,赞!! &nbs ...… 查看全部问答> |
|
我使用 SMDK2450 板子配套的u-boot编译出来的u-boot.bin,无论是用 sjf 工具烧写到 nandflash 还是通过 irom 方式启动,串口都只输出一个\"OK\",用点灯大法测试,一直到使能 MMU 的代码之前,灯都是可以点亮的。 问题一:使能 MMU 之后如何继续点 ...… 查看全部问答> |
|
我用evc4.0 编译工程提示如下错误: C:Program FilesMicrosoft Visual Studio 8VCceatlmfcincludeafxver_.h(77) : fatal error C1189: #error : Please use the /MD switch for _AFXDLL builds 后来在网上找到解决方案: 这里我们通过打开Projec ...… 查看全部问答> |
|
在模拟器上通过的程序,怎样将它移植到实体机上去运行?我将它生成的exe以及它的obj文件全部拷过去了,在实体机运行下提示的错误"是找不到该程序某一个组件,请确认路径和文件名正确和所需要的库全部可用".应该要怎样移植才行?????… 查看全部问答> |
|
目前我只知道M6237,可以进行字符与视频叠加,可找不到比较完整的M6237电路原理图,请行业工程师帮忙提供一下,谢谢啦! 邮件:hanbing086@163.com… 查看全部问答> |
|
继续深入探讨LED球泡灯调光问题,普通LED球泡灯很简单,每个LED公司都能做。目前,很多客户要求LED球泡灯必须带调光功能。这个还真是一个问题,很多公司都做不了,或者,达不到客户的要求。 我们做过PI.ST.ON,NXP等案子,但效果很差,特别是现在流 ...… 查看全部问答> |




