历史上的今天
今天是:2026年03月20日(星期五)
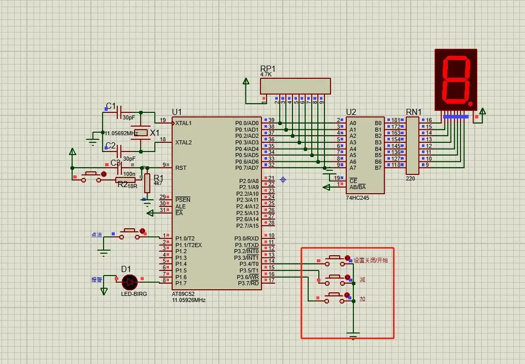
2023年03月20日 | 基于AT89C51单片机的点滴检测系统设计
2023-03-20 来源:elecfans
一.系统概述
系统使用的模块有AT89C51单片机+8位共阳极数码管+74HC245驱动器+按键+小灯报警
系统使用AT89C51单片机作为主控,通过数码管显示计时时间,通过按键可以对计时时间进行设置,使用按键来模拟点滴的变化,按下按键则代表点滴停止工作。整体的工作模式是:在挂点滴前设置好点滴时间,开始挂点滴并按下开始计时按键,此时在计时过程中如果点滴停止则系统就会报警。
二.仿真概述
1.8位共阳极数码管显示计时时间。

2.按键设置计时时间。

3.按键来模拟点滴的停止。

4.计时过程中点滴停止则小灯报警。

三.程序设计
使用Keil 51进行程序设计,打开Proteus时程序是默认烧录的状态,如果没有烧录点击AT89C51单片机并将程序导入就能运行系统(程序文件是后缀为hex的文件)。

史海拾趣
|
超声设备的“死机”故障如同计算机常碰到的“死机”故障一样,有时会通过关机,然后再开机,机器就会正常工作。但有时“死机”现象无论通过什么应急手段都排除不了,在这种清况下,维修工作者切不可心急,应耐心细致的去查找“死机”故障形成的原因 ...… 查看全部问答> |
|
delphi 中 如何通过DDE或者其他简单的方法 获取 组态王中的变量,谢谢 我在做一个小东西,我想在delphi 中通过DDE或者其他简单的方法 获取 组态王中的变量,请哪位大师指导一下,谢谢了… 查看全部问答> |
|
什么叫驱动啊 是不是如果有个设备,通过串口与电脑相连 把数据写成固定的帧,通过串口发给电脑,电脑再识别这个帧的格式进行相应操作 规定这些帧的格式和操作就是写驱动啊 哪里有关于这方面的教材和代码呢… 查看全部问答> |
|
我的问题就是:以WFI方式进入停止模式后,现用外部中断和USB的wakeup中断两种方式唤醒,用外部中断唤醒后设备能正常工作,可以随时唤醒; 用USB唤醒后设备不能正常工作,不能建立USB正常通讯 void USBWakeUp_IRQHandler(void)& ...… 查看全部问答> |




