首页 > 器件类别 > 模拟混合信号IC > 驱动程序和接口
 PDF数据手册

ML9090-01GA

描述:
Liquid Crystal Driver, 90-Segment, CMOS, PQFP128, 14 X 20 MM, 0.50 MM PITCH, PLASTIC, QFP-128
分类:
文件大小:
357KB,共39页
制造商:
概述
Liquid Crystal Driver, 90-Segment, CMOS, PQFP128, 14 X 20 MM, 0.50 MM PITCH, PLASTIC, QFP-128
器件参数
参数名称
属性值
是否Rohs认证
不符合
厂商名称
LAPIS Semiconductor Co Ltd
Objectid
1774269415
零件包装代码
QFP
包装说明
FQFP, QFP128,.63X.87,20
针数
128
Reach Compliance Code
unknown
ECCN代码
EAR99
compound_id
11054638
数据输入模式
SERIAL
显示模式
DOT MATRIX
接口集成电路类型
LIQUID CRYSTAL DISPLAY DRIVER
JESD-30 代码
R-PQFP-G128
JESD-609代码
e0
长度
20 mm
复用显示功能
NO
底板数
10-BP
功能数量
1
区段数
90
端子数量
128
最高工作温度
85 °C
最低工作温度
-40 °C
封装主体材料
PLASTIC/EPOXY
封装代码
FQFP
封装等效代码
QFP128,.63X.87,20
封装形状
RECTANGULAR
封装形式
FLATPACK, FINE PITCH
峰值回流温度(摄氏度)
NOT SPECIFIED
电源
3/5,6/16,2/8 V
认证状态
Not Qualified
座面最大高度
2.35 mm
最大供电电压
5.5 V
最小供电电压
2.7 V
标称供电电压
5 V
电源电压1-最大
16 V
电源电压1-分钟
6 V
表面贴装
YES
技术
CMOS
温度等级
INDUSTRIAL
端子面层
Tin/Lead (Sn/Pb)
端子形式
GULL WING
端子节距
0.5 mm
端子位置
QUAD
处于峰值回流温度下的最长时间
NOT SPECIFIED
宽度
14 mm
最小 fmax
1.2 MHz
文档预览
Dear customers,
About the change in the name such as "Oki Electric Industry Co. Ltd." and
"OKI" in documents to OKI Semiconductor Co., Ltd.
The semiconductor business of Oki Electric Industry Co., Ltd. was succeeded to OKI
Semiconductor Co., Ltd. on October 1, 2008.
Therefore, please accept that although
the terms and marks of "Oki Electric Industry Co., Ltd.", “Oki Electric”, and "OKI"
remain in the documents, they all have been changed to "OKI Semiconductor Co., Ltd.".
It is a change of the company name, the company trademark, and the logo, etc. , and
NOT a content change in documents.
October 1, 2008
OKI Semiconductor Co., Ltd.
550-1 Higashiasakawa-cho, Hachioji-shi, Tokyo 193-8550, Japan
http://www.okisemi.com/en/
PEDL9090-02
¡ Semiconductor
ML9090-01,-02
LCD Driver with Key Scanner and RAM
This version: Jan. 2000
Previous version: Nov. 1998
el
Pr
y
ar
in
im
GENERAL DESCRIPTION
The ML9090-01 and ML9090-02 are LCD drivers that contain internal RAM and a key scan
function. They are best suited for car audio displays.
Since 1-bit data of the display RAM corresponds to the light-on or light-off of 1-dot of the LCD
panel (a bit map system), a flexible display is possible.
A single chip can implement a graphic display system of a maximum of 80
¥
16 dots (80
¥
8 dots
for the ML9090-01, 80
¥
16 dots for the ML9090-02) and an arbitrator display system of 80
¥
2 dots.
Since containing voltage multipliers, the ML9090-01 and ML9090-02 require no power supply
circuit to drive the LCD.
Since the internal 5
¥
5 scan circuit has eliminated the needs of key scanning by the CPU, the ports
of the CPU can be efficiently used.
FEATURES
• Logic voltage: V
DD
2.7 to 5.5 V
• LCD drive voltage: V
BI
6 to 16 V (positive voltage)
• 80 segment outputs,10 common outputs for ML9090-01 and 18 common outputs for ML9090-
02
• Built-in bit-mapped RAM (ML9090-01: 80
¥
10 = 800 bits, ML9090-02: 80
¥
18 = 1440 bits)
• 4-pin serial interface with CPU:
CS, CP,
DI/O, KREQ
• Built-in LCD drive bias resistors
• Built-in voltage doubler and tripler circuits
• Built-in 5
¥
5 key scanner
• Port A output : 1 pin, output current: -15mA: (may be used for LED driving)
• Port B output : 8 pins
Output current (available for the ML9090-01 only)
–2mA : 5 pins
–15mA : 3 pins
• Temperature range: –40 to +85˚C
• Package: 128-pin plastic QFP (QFP128-P-1420-0.50-K) (Product name: ML9090-01GA)
(Product name: ML9090-02GA)
Model
Display duty
No. of display lines
No. of port B outputs
1/8
8
8
ML9090-01
1/9
9
8
1/10
10
8
1/16
16
ML9090-02
1/17
17
1/18
18
APPLICATION
• Car audio
1/38
PEDL9090-02
¡ Semiconductor
ML9090-01,-02
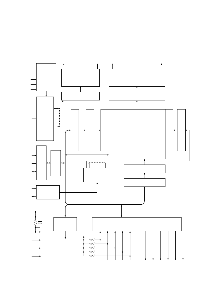
BLOCK DIAGRAM
ML9090-01
COM1
V
IN
V
C1
V
C2
V
S1
V
S2
DT
VOLTAGE
DOUBLER/
TRIPLER
COM10 PB0
PB7
SEG1
SEG80
10-OUT
COMMON
DRIVER
SHIFT
REGISTER
8-PORT
80-OUT SEGMENT DRIVER
DRIVER
DATA LATCH
LINE ADDRESS DECODER
V
2
V
3B
LCD BIAS
Y ADDRESS COUNTER
DIVIDING
V
3A
CIRCUIT
Y ADDRESS DECODER
Y ADDRESS REGISER
VOLTAGE
DISPLAY DATA RAM
80
¥
10 BITS
INPUT OUTPUT
INTERFACE
CP
DI/O
CONTROL
REGISTER
CS
I/O
BUFFER
X ADDRESS DECODER
X ADDRESS COUNTER
TIMING
GENERATOR
X ADDRESS REGISTER
OSC1
OSC2
OSCILLATION
CIRCUIT
1 PORT
DRIVER
RESET
TEST
V
DD
V
SS
PA0
5
¥
5
KEY SCANNER
CO C1 C2 C3 C4
R0 R1 R2 R3 R4
KREQ
DISPLAY LINE COUNTER
2/38
PEDL9090-02
¡ Semiconductor
ML9090-01,-02
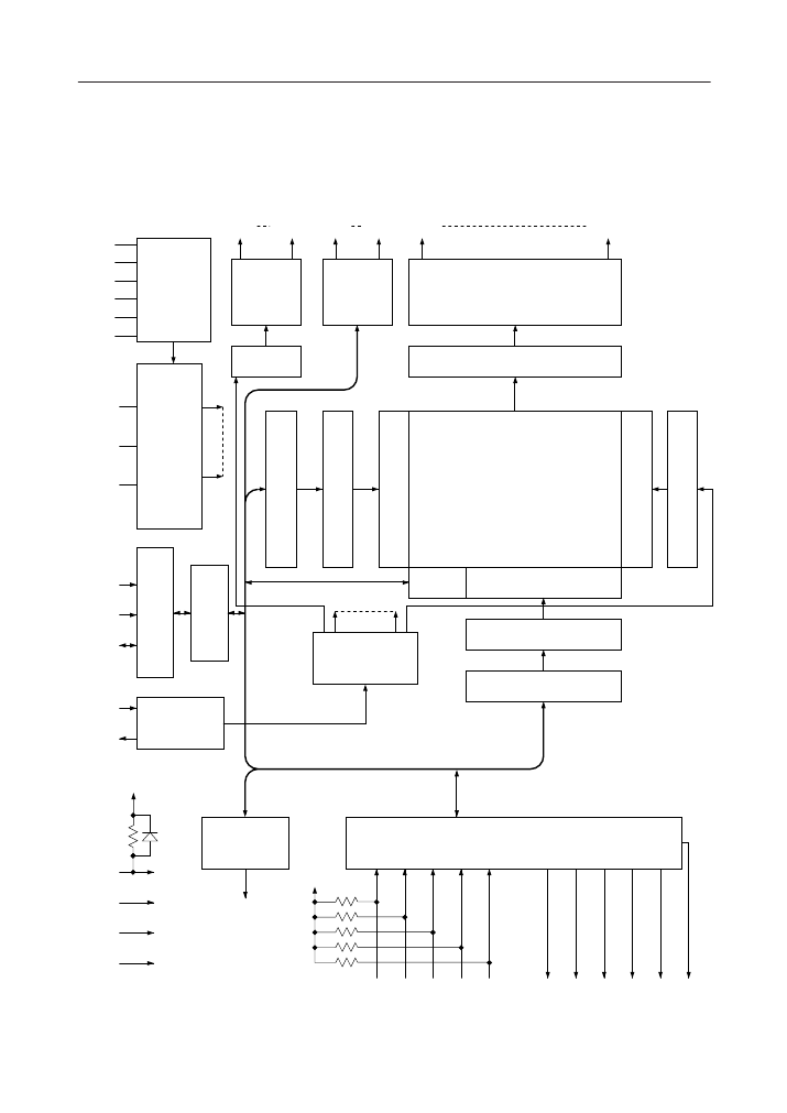
BLOCK DIAGRAM
ML9090-02
COM1
V
IN
V
C1
V
C2
V
S1
V
S2
DT
VOLTAGE
DOUBLER/
TRIPLER
COM18
SEG1
SEG80
18-OUT
COMMON DRIVER
80-OUT SEGMENT DRIVER
SHIFT REGISTER
V
2
V
3B
DIVIDING
V
3A
CIRCUIT
LCD BIAS
DATA LATCH
LINE ADDRESS DECODER
Y ADDRESS COUNTER
Y ADDRESS DECODER
Y ADDRESS REGISER
VOLTAGE
DISPLAY DATA RAM
80
¥
18 BITS
INPUT OUTPUT
INTERFACE
CP
DI/O
CONTROL
REGISTER
CS
I/O
BUFFER
X ADDRESS DECODER
X ADDRESS COUNTER
TIMING
GENERATOR
X ADDRESS REGISTER
OSC1
OSC2
OSCILLATION
CIRCUIT
1 PORT
DRIVER
RESET
TEST
V
DD
V
SS
PA0
5
¥
5
KEY SCANNER
CO C1 C2 C3 C4
R0 R1 R2 R3 R4
KREQ
DISPLAY LINE COUNTER
3/38
PEDL9090-02
¡ Semiconductor
ML9090-01,-02
PIN CONFIGURATION (TOP VIEW)
ML9090-01
SEG73
SEG72
SEG71
SEG70
SEG69
SEG68
SEG67
SEG66
SEG65
SEG64
SEG63
SEG62
SEG61
SEG60
SEG59
SEG58
SEG57
SEG56
SEG55
SEG54
SEG53
SEG52
SEG51
SEG50
SEG49
SEG48
SEG47
SEG46
SEG45
SEG44
SEG43
SEG42
SEG41
SEG40
SEG39
SEG38
SEG37
SEG36
1
2
3
4
5
6
7
8
9
10
11
12
13
14
15
16
17
18
19
20
21
22
23
24
25
26
27
28
29
30
31
32
33
34
35
36
37
38
128
127
126
125
124
123
122
121
120
119
118
117
116
115
114
113
112
111
110
109
108
107
106
105
104
103
SEG74
SEG75
SEG76
SEG77
SEG78
SEG79
SEG80
COM1
COM2
COM3
COM4
COM5
COM6
COM7
COM8
COM9
COM10
PB0
PB1
PB2
PB3
PB4
PB5
PB6
PB7
PA0
102
101
100
99
98
97
96
95
94
93
92
91
90
89
88
87
86
85
84
83
82
81
80
79
78
77
76
75
74
73
72
71
70
69
68
67
66
65
V
DD
OSC2
OSC1
DT
V
2
V
3B
V
3A
V
IN
V
C1
V
C2
V
S1
V
S2
V
SS
TEST
RESET
KREQ
DI/O
CS
CP
C0
C1
C2
C3
C4
R0
R1
R2
R3
R4
SEG1
SEG2
SEG3
SEG4
SEG5
SEG6
SEG7
SEG8
SEG9
SEG35
SEG34
SEG33
SEG32
SEG31
SEG30
SEG29
SEG28
SEG27
SEG26
SEG25
SEG24
SEG23
SEG22
SEG21
SEG20
SEG19
SEG18
SEG17
SEG16
SEG15
SEG14
SEG13
SEG12
SEG11
SEG10
39
40
41
42
43
44
45
46
47
48
49
50
51
52
53
54
55
56
57
58
59
60
61
62
63
64
128-Pin Plastic QFP
4/38
热门器件
热门资源推荐
器件捷径:
A0 A1 A2 A3 A4 A5 A6 A7 A8 A9 AA AB AC AD AE AF AG AH AI AJ AK AL AM AN AO AP AQ AR AS AT AU AV AW AX AY AZ B0 B1 B2 B3 B4 B5 B6 B7 B8 B9 BA BB BC BD BE BF BG BH BI BJ BK BL BM BN BO BP BQ BR BS BT BU BV BW BX BY BZ C0 C1 C2 C3 C4 C5 C6 C7 C8 C9 CA CB CC CD CE CF CG CH CI CJ CK CL CM CN CO CP CQ CR CS CT CU CV CW CX CY CZ D0 D1 D2 D3 D4 D5 D6 D7 D8 D9 DA DB DC DD DE DF DG DH DI DJ DK DL DM DN DO DP DQ DR DS DT DU DV DW DX DZ
索引文件:
1430  61  2795  1574  1459  29  2  57  32  30 
需要登录后才可以下载。
登录取消
下载 PDF 文件