首页 > 器件类别 > 存储 > 存储
 PDF数据手册

MSM5117805C-60TS-K

描述:
EDO DRAM, 2MX8, 60ns, CMOS, PDSO28, 0.400 INCH, 1.27 MM PITCH, PLASTIC, TSOP2-28
分类:
存储    存储   
文件大小:
687KB,共18页
制造商:
概述
EDO DRAM, 2MX8, 60ns, CMOS, PDSO28, 0.400 INCH, 1.27 MM PITCH, PLASTIC, TSOP2-28
器件参数
参数名称
属性值
厂商名称
LAPIS Semiconductor Co Ltd
零件包装代码
TSOP
包装说明
TSOP2,
针数
28
Reach Compliance Code
unknown
ECCN代码
EAR99
访问模式
FAST PAGE WITH EDO
最长访问时间
60 ns
其他特性
RAS ONLY/CAS BEFORE RAS/HIDDEN REFRESH
JESD-30 代码
R-PDSO-G28
长度
18.41 mm
内存密度
16777216 bit
内存集成电路类型
EDO DRAM
内存宽度
8
功能数量
1
端口数量
1
端子数量
28
字数
2097152 words
字数代码
2000000
工作模式
ASYNCHRONOUS
最高工作温度
70 °C
最低工作温度
组织
2MX8
封装主体材料
PLASTIC/EPOXY
封装代码
TSOP2
封装形状
RECTANGULAR
封装形式
SMALL OUTLINE, THIN PROFILE
认证状态
Not Qualified
座面最大高度
1.2 mm
最大供电电压 (Vsup)
5.5 V
最小供电电压 (Vsup)
4.5 V
标称供电电压 (Vsup)
5 V
表面贴装
YES
技术
CMOS
温度等级
COMMERCIAL
端子形式
GULL WING
端子节距
1.27 mm
端子位置
DUAL
宽度
10.16 mm
文档预览
Dear customers,
About the change in the name such as "Oki Electric Industry Co. Ltd." and
"OKI" in documents to OKI Semiconductor Co., Ltd.
The semiconductor business of Oki Electric Industry Co., Ltd. was succeeded to OKI
Semiconductor Co., Ltd. on October 1, 2008.
Therefore, please accept that although
the terms and marks of "Oki Electric Industry Co., Ltd.", “Oki Electric”, and "OKI"
remain in the documents, they all have been changed to "OKI Semiconductor Co., Ltd.".
It is a change of the company name, the company trademark, and the logo, etc. , and
NOT a content change in documents.
October 1, 2008
OKI Semiconductor Co., Ltd.
550-1 Higashiasakawa-cho, Hachioji-shi, Tokyo 193-8550, Japan
http://www.okisemi.com/en/
E2G0113-18-42
¡ Semiconductor
MSM5117805C
¡ Semiconductor
This version: Apr. 1998
MSM5117805C
Pr
el
im
in
ar
y
2,097,152-Word
¥
8-Bit DYNAMIC RAM : FAST PAGE MODE TYPE WITH EDO
DESCRIPTION
The MSM5117805C is a 2,097,152-word
¥
8-bit dynamic RAM fabricated in Oki's silicon-gate CMOS
technology. The MSM5117805C achieves high integration, high-speed operation, and low-power
consumption because Oki manufactures the device in a quadruple-layer polysilicon/double-layer
metal CMOS process. The MSM5117805C is available in a 28-pin plastic SOJ or 28-pin plastic TSOP.
FEATURES
• 2,097,152-word
¥
8-bit configuration
• Single 5 V power supply,
±10%
tolerance
• Input
: TTL compatible, low input capacitance
• Output : TTL compatible, 3-state
• Refresh : 2048 cycles/32 ms
• Fast page mode with EDO, read modify write capability
CAS
before
RAS
refresh, hidden refresh,
RAS-only
refresh capability
• Multi-bit test mode capability
• Package options:
28-pin 400 mil plastic SOJ
(SOJ28-P-400-1.27)
(Product : MSM5117805C-xxJS)
28-pin 400 mil plastic TSOP
(TSOPII28-P-400-1.27-K) (Product : MSM5117805C-xxTS-K)
(TSOPII28-P-400-1.27-L) (Product : MSM5117805C-xxTS-L)
xx indicates speed rank.
PRODUCT FAMILY
Family
MSM5117805C-50
MSM5117805C-60
MSM5117805C-70
Access Time (Max.)
t
RAC
t
AA
t
CAC
t
OEA
50 ns 25 ns 13 ns 13 ns
60 ns 30 ns 15 ns 15 ns
70 ns 35 ns 20 ns 20 ns
Cycle Time
Power Dissipation
(Min.)
Operating (Max.) Standby (Max.)
90 ns
110 ns
130 ns
660 mW
605 mW
550 mW
5.5 mW
1/17


¡ Semiconductor
MSM5117805C
PIN CONFIGURATION (TOP VIEW)
V
CC
1
28 V
SS
V
CC
1
28 V
SS
V
SS
28
1 V
CC
DQ1 2
27 DQ8
DQ1 2
DQ2 3
DQ3 4
DQ4 5
27 DQ8
DQ8 27
DQ7 26
DQ6 25
DQ5 24
CAS
23
OE
22
A9 21
A8 20
A7 19
A6 18
A5 17
A4 16
V
SS
15
2 DQ1
DQ2 3
DQ3 4
DQ4 5
WE
6
NC 8
26 DQ7
25 DQ6
24 DQ5
23
CAS
22
OE
26 DQ7
25 DQ6
24 DQ5
23
CAS
22
OE
21 A9
3 DQ2
4 DQ3
5 DQ4
WE
6
NC 8
6
WE
8 NC
RAS
7
RAS
7
7
RAS
9 A10R
21 A9
A10R 9
20 A8
19 A7
18 A6
17 A5
16 A4
A10R 9
20 A8
19 A7
18 A6
17 A5
16 A4
A0 10
A1 11
A2 12
A3 13
A0 10
A1 11
A2 12
A3 13
10 A0
11 A1
12 A2
13 A3
V
CC
14
28-Pin Plastic SOJ
15 V
SS
V
CC
14
15 V
SS
14 V
CC
28-Pin Plastic TSOP
(K Type)
28-Pin Plastic TSOP
(L Type)
Pin Name
A0 - A9, A10R
RAS
CAS
DQ1 - DQ8
OE
WE
V
CC
V
SS
NC
Function
Address Input
Row Address Strobe
Column Address Strobe
Data Input/Data Output
Output Enable
Write Enable
Power Supply (5 V)
Ground (0 V)
No Connection
Note :
The same power supply voltage must be provided to every V
CC
pin, and the same GND
voltage level must be provided to every V
SS
pin.
2/17
¡ Semiconductor
MSM5117805C
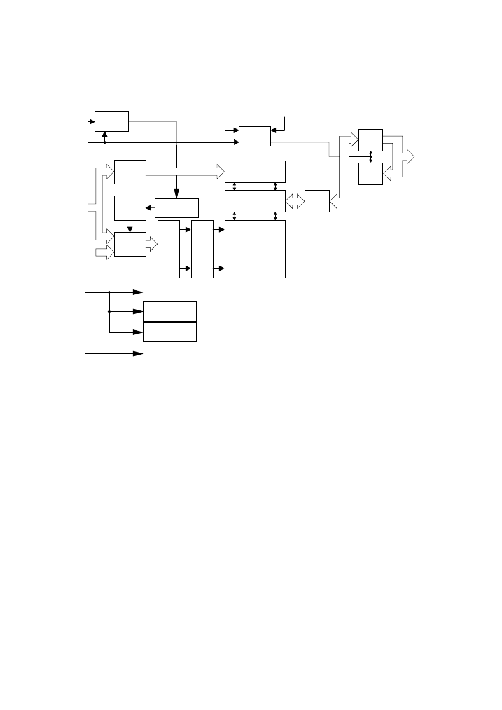
BLOCK DIAGRAM
WE
RAS
CAS
10
OE
I/O
Controller
Output
Buffers
8
Timing
Generator
8
DQ1 - DQ8
Column
Address
Buffers
Internal
Address
Counter
10
10
Column Decoders
8
Input
Buffers
8
A0 - A9
Refresh
Control Clock
Sense Amplifiers
8
I/O
Selector
8
A10R
1
Row
Row
Address
11
Deco-
Buffers
ders
Word
Drivers
Memory
Cells
V
CC
On Chip
V
BB
Generator
On Chip
IV
CC
Generator
V
SS
3/17
¡ Semiconductor
MSM5117805C
ELECTRICAL CHARACTERISTICS
Absolute Maximum Ratings
Parameter
Voltage on Any Pin Relative to V
SS
Voltage on V
CC
Supply Relative to V
SS
Short Circuit Output Current
Power Dissipation
Operating Temperature
Storage Temperature
Symbol
V
IN
, V
OUT
V
CC
I
OS
P
D
*
T
opr
T
stg
Rating
–0.5 to V
CC
+ 0.5
–0.5 to 7
50
1
0 to 70
–55 to 150
Unit
V
V
mA
W
°C
°C
*: Ta = 25°C
Recommended Operating Conditions
(Ta = 0°C to 70°C)
Parameter
Power Supply Voltage
Input High Voltage
Input Low Voltage
Symbol
V
CC
V
SS
V
IH
V
IL
Min.
4.5
0
2.4
–0.5
*2
Typ.
5.0
0
Max.
5.5
0
V
CC
+ 0.5
*1
0.8
Unit
V
V
V
V
Notes : *1. The input voltage is V
CC
+ 2.0 V when the pulse width is less than 20 ns (the pulse width
is with respect to the point at which V
CC
is applied).
*2. The input voltage is V
SS
– 2.0 V when the pulse width is less than 20 ns (the pulse width
is with respect to the point at which V
SS
is applied).
Capacitance
(V
CC
= 5 V ±10%, Ta = 25°C, f = 1 MHz)
Parameter
Input Capacitance (A0 - A9, A10R)
Input Capacitance (RAS,
CAS, WE, OE)
Output Capacitance (DQ1 - DQ8)
Symbol
C
IN1
C
IN2
C
I/O
Typ.
Max.
5
7
7
Unit
pF
pF
pF
4/17
参数对比
与MSM5117805C-60TS-K相近的元器件有:MSM5117805C-50TS-L、MSM5117805C-50TS-K、MSM5117805C-50JS、MSM5117805C-70TS-K、MSM5117805C-60JS、MSM5117805C-60TS-L、MSM5117805C-70TS-L、MSM5117805C-70JS。描述及对比如下:
型号 MSM5117805C-60TS-K MSM5117805C-50TS-L MSM5117805C-50TS-K MSM5117805C-50JS MSM5117805C-70TS-K MSM5117805C-60JS MSM5117805C-60TS-L MSM5117805C-70TS-L MSM5117805C-70JS
描述 EDO DRAM, 2MX8, 60ns, CMOS, PDSO28, 0.400 INCH, 1.27 MM PITCH, PLASTIC, TSOP2-28 EDO DRAM, 2MX8, 50ns, CMOS, PDSO28, 0.400 INCH, 1.27 MM PITCH, REVERSE, PLASTIC, TSOP2-28 EDO DRAM, 2MX8, 50ns, CMOS, PDSO28, 0.400 INCH, 1.27 MM PITCH, PLASTIC, TSOP2-28 EDO DRAM, 2MX8, 50ns, CMOS, PDSO28, 0.400 INCH, 1.27 MM PITCH, PLASTIC, SOJ-28 EDO DRAM, 2MX8, 70ns, CMOS, PDSO28, 0.400 INCH, 1.27 MM PITCH, PLASTIC, TSOP2-28 EDO DRAM, 2MX8, 60ns, CMOS, PDSO28, 0.400 INCH, 1.27 MM PITCH, PLASTIC, SOJ-28 EDO DRAM, 2MX8, 60ns, CMOS, PDSO28, 0.400 INCH, 1.27 MM PITCH, REVERSE, PLASTIC, TSOP2-28 EDO DRAM, 2MX8, 70ns, CMOS, PDSO28, 0.400 INCH, 1.27 MM PITCH, REVERSE, PLASTIC, TSOP2-28 EDO DRAM, 2MX8, 70ns, CMOS, PDSO28, 0.400 INCH, 1.27 MM PITCH, PLASTIC, SOJ-28
零件包装代码 TSOP TSOP TSOP SOJ TSOP SOJ TSOP TSOP SOJ
包装说明 TSOP2, TSOP2, TSOP2, SOJ, TSOP2, SOJ, TSOP2, TSOP2, SOJ,
针数 28 28 28 28 28 28 28 28 28
Reach Compliance Code unknown unknown unknown unknown unknown unknown unknown unknown unknown
ECCN代码 EAR99 EAR99 EAR99 EAR99 EAR99 EAR99 EAR99 EAR99 EAR99
访问模式 FAST PAGE WITH EDO FAST PAGE WITH EDO FAST PAGE WITH EDO FAST PAGE WITH EDO FAST PAGE WITH EDO FAST PAGE WITH EDO FAST PAGE WITH EDO FAST PAGE WITH EDO FAST PAGE WITH EDO
最长访问时间 60 ns 50 ns 50 ns 50 ns 70 ns 60 ns 60 ns 70 ns 70 ns
其他特性 RAS ONLY/CAS BEFORE RAS/HIDDEN REFRESH RAS ONLY/CAS BEFORE RAS/HIDDEN REFRESH RAS ONLY/CAS BEFORE RAS/HIDDEN REFRESH RAS ONLY/CAS BEFORE RAS/HIDDEN REFRESH RAS ONLY/CAS BEFORE RAS/HIDDEN REFRESH RAS ONLY/CAS BEFORE RAS/HIDDEN REFRESH RAS ONLY/CAS BEFORE RAS/HIDDEN REFRESH RAS ONLY/CAS BEFORE RAS/HIDDEN REFRESH RAS ONLY/CAS BEFORE RAS/HIDDEN REFRESH
JESD-30 代码 R-PDSO-G28 R-PDSO-G28 R-PDSO-G28 R-PDSO-J28 R-PDSO-G28 R-PDSO-J28 R-PDSO-G28 R-PDSO-G28 R-PDSO-J28
长度 18.41 mm 18.41 mm 18.41 mm 18.41 mm 18.41 mm 18.41 mm 18.41 mm 18.41 mm 18.41 mm
内存密度 16777216 bit 16777216 bit 16777216 bit 16777216 bit 16777216 bit 16777216 bit 16777216 bit 16777216 bit 16777216 bit
内存集成电路类型 EDO DRAM EDO DRAM EDO DRAM EDO DRAM EDO DRAM EDO DRAM EDO DRAM EDO DRAM EDO DRAM
内存宽度 8 8 8 8 8 8 8 8 8
功能数量 1 1 1 1 1 1 1 1 1
端口数量 1 1 1 1 1 1 1 1 1
端子数量 28 28 28 28 28 28 28 28 28
字数 2097152 words 2097152 words 2097152 words 2097152 words 2097152 words 2097152 words 2097152 words 2097152 words 2097152 words
字数代码 2000000 2000000 2000000 2000000 2000000 2000000 2000000 2000000 2000000
工作模式 ASYNCHRONOUS ASYNCHRONOUS ASYNCHRONOUS ASYNCHRONOUS ASYNCHRONOUS ASYNCHRONOUS ASYNCHRONOUS ASYNCHRONOUS ASYNCHRONOUS
最高工作温度 70 °C 70 °C 70 °C 70 °C 70 °C 70 °C 70 °C 70 °C 70 °C
组织 2MX8 2MX8 2MX8 2MX8 2MX8 2MX8 2MX8 2MX8 2MX8
封装主体材料 PLASTIC/EPOXY PLASTIC/EPOXY PLASTIC/EPOXY PLASTIC/EPOXY PLASTIC/EPOXY PLASTIC/EPOXY PLASTIC/EPOXY PLASTIC/EPOXY PLASTIC/EPOXY
封装代码 TSOP2 TSOP2 TSOP2 SOJ TSOP2 SOJ TSOP2 TSOP2 SOJ
封装形状 RECTANGULAR RECTANGULAR RECTANGULAR RECTANGULAR RECTANGULAR RECTANGULAR RECTANGULAR RECTANGULAR RECTANGULAR
封装形式 SMALL OUTLINE, THIN PROFILE SMALL OUTLINE, THIN PROFILE SMALL OUTLINE, THIN PROFILE SMALL OUTLINE SMALL OUTLINE, THIN PROFILE SMALL OUTLINE SMALL OUTLINE, THIN PROFILE SMALL OUTLINE, THIN PROFILE SMALL OUTLINE
认证状态 Not Qualified Not Qualified Not Qualified Not Qualified Not Qualified Not Qualified Not Qualified Not Qualified Not Qualified
座面最大高度 1.2 mm 1.2 mm 1.2 mm 3.75 mm 1.2 mm 3.75 mm 1.2 mm 1.2 mm 3.75 mm
最大供电电压 (Vsup) 5.5 V 5.5 V 5.5 V 5.5 V 5.5 V 5.5 V 5.5 V 5.5 V 5.5 V
最小供电电压 (Vsup) 4.5 V 4.5 V 4.5 V 4.5 V 4.5 V 4.5 V 4.5 V 4.5 V 4.5 V
标称供电电压 (Vsup) 5 V 5 V 5 V 5 V 5 V 5 V 5 V 5 V 5 V
表面贴装 YES YES YES YES YES YES YES YES YES
技术 CMOS CMOS CMOS CMOS CMOS CMOS CMOS CMOS CMOS
温度等级 COMMERCIAL COMMERCIAL COMMERCIAL COMMERCIAL COMMERCIAL COMMERCIAL COMMERCIAL COMMERCIAL COMMERCIAL
端子形式 GULL WING GULL WING GULL WING J BEND GULL WING J BEND GULL WING GULL WING J BEND
端子节距 1.27 mm 1.27 mm 1.27 mm 1.27 mm 1.27 mm 1.27 mm 1.27 mm 1.27 mm 1.27 mm
端子位置 DUAL DUAL DUAL DUAL DUAL DUAL DUAL DUAL DUAL
宽度 10.16 mm 10.16 mm 10.16 mm 10.16 mm 10.16 mm 10.16 mm 10.16 mm 10.16 mm 10.16 mm
厂商名称 LAPIS Semiconductor Co Ltd LAPIS Semiconductor Co Ltd - LAPIS Semiconductor Co Ltd LAPIS Semiconductor Co Ltd LAPIS Semiconductor Co Ltd LAPIS Semiconductor Co Ltd LAPIS Semiconductor Co Ltd LAPIS Semiconductor Co Ltd
现在的SP在做什么?
移动的政策出台后,给了SP行业一个很大的打击,目前的SP只能做点播业务了,对于这样的政策,大家在观...
mdreamj 无线连接
实时多任务系统内核分析
实时多任务系统内核分析 实时多任务系统内核分析 ...
lorant 嵌入式系统
[工业级智能控制MCU 匠芯创D133CBS] 5- 使用RTT-软件包结合IIC读取BH1750
本帖最后由 御坂10032号 于 2024-8-19 22:55 编辑 简介 在上...
御坂10032号 国产芯片交流
GD32使用STM32的库写flash返回页错误
延时也加了 GD32使用STM32的库写flash返回页错误 有没可能是不兼容? 过来学习下...
ena GD32 MCU
电阻放电
请教一下 用绕线电阻和铝壳电阻做放电用 ,同样的阻值和功率 测量电流发现不一样 请问这是什么原因。...
tangwei8802429 模拟电子
MOSCAP QMCV simulatior
有人使用过MOSCAP QMCV simulatior么? MOSCAP QMCV simul...
meiwis 下载中心专版
热门器件
热门资源推荐
器件捷径:
L0 L1 L2 L3 L4 L5 L6 L7 L8 L9 LA LB LC LD LE LF LG LH LI LJ LK LL LM LN LO LP LQ LR LS LT LU LV LW LX LY LZ M0 M1 M2 M3 M4 M5 M6 M7 M8 M9 MA MB MC MD ME MF MG MH MI MJ MK ML MM MN MO MP MQ MR MS MT MU MV MW MX MY MZ N0 N1 N2 N3 N4 N5 N6 N7 N8 NA NB NC ND NE NF NG NH NI NJ NK NL NM NN NO NP NQ NR NS NT NU NV NX NZ O0 O1 O2 O3 OA OB OC OD OE OF OG OH OI OJ OK OL OM ON OP OQ OR OS OT OV OX OY OZ P0 P1 P2 P3 P4 P5 P6 P7 P8 P9 PA PB PC PD PE PF PG PH PI PJ PK PL PM PN PO PP PQ PR PS PT PU PV PW PX PY PZ Q1 Q2 Q3 Q4 Q5 Q6 Q8 Q9 QA QB QC QE QF QG QH QK QL QM QP QR QS QT QV QW QX QY R0 R1 R2 R3 R4 R5 R6 R7 R8 R9 RA RB RC RD RE RF RG RH RI RJ RK RL RM RN RO RP RQ RR RS RT RU RV RW RX RY RZ
索引文件:
1680  1081  180  1372  2469  34  22  4  28  50 
需要登录后才可以下载。
登录取消
下载 PDF 文件