历史上的今天
今天是:2025年01月02日(星期四)
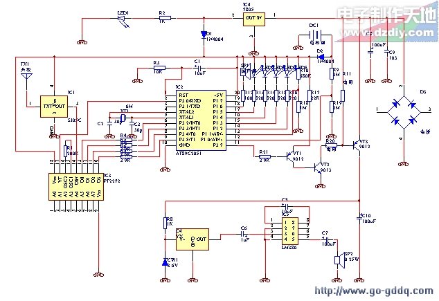
2018年01月02日 | 89C2051设计的无线防盗报警器原理与分析
2018-01-02 来源:eefocus
本站向网友介绍无线防盗报警系统中主机的制作,采用了AT89C2051单片机作为中央处理芯片,使得该系统的功能扩展比较方便,对于整个系统如需改变某种设置,只要更改相应的软件即可。对学习单片机有很大的帮助。
一、硬件设计
电路原理图如下图所示,主要由无线接收、数据解码、数据处理、报警电路、输出显示、断电报警和电源电路组成。整机接收频率315M,数据解码采用市面上用得较多的PT2272专用解码芯片,可靠性及稳定性较好;数据处理的任务由单片机完成,用于区分报警信号,同时接受各种操作指令,完成相应的操作,当接收到报警信号后一方面驱动报警电路,发出响亮的警车报警声,另一方面输出具体的地址信息,确定是哪一路发送了报警信号;断电报警功能则实时监控电源状况,当市电断电后,能发出嘟嘟的报警声,提配使用者注意,外供电已被切断,若为不法分子破坏所致,可提早进行防范。
二、软件设计
该报警器的软件设计较为简单,有兴趣的网友可根据自己的实际需要进行相应功能的开发,这里把基本的程序列出来,供需要的网友参考。ORG 0000H ;CLR P1.6 ;
CLR P1.2 ;
ACALL DYS ;
SETB P1.6
ACALL YS ;
SETB P1.2 ;
CLR P1.3 ;
CLR P1.6 ;
ACALL DYS ;
SETB P1.6 ;
ACALL YS ;
SETB P1.3 ;
CLR P1.4 ;
CLR P1.6 ;
ACALL DYS ;
SETB P1.6 ;
ACALL YS ;
SETB P1.4 ;
CLR P1.5 ;
CLR P1.6 ;
ACALL DYS ;
SETB P1.6 ;
ACALL YS ; ;
MOV P1, #0FFH ;
MOV P3, #0FFH ;
AGARN: MOV R6, #34H ;
JB P3.6, TINDIAN ;检查是否停电
JNB P3.0, AGARN ;是否有有效无线信号输入
ACALL DYS ;
JNB P3.0, AGARN ;
MOV A, P3 ;读入无线信号值
ANL A, #3CH ;0011,1100
CJNE A,#20H, XH ;20H=00(10,00)00 B
;撤防程序
CLR P3.1 ;
CLR P1.6 ;撤防成功响应
CLR P1.4 ;指示灯
CLR P1.5 ;
SETB P3.7 ;
ACALL YS ;
SETB P1.6 ;
AJMP AGARN ;XH: CJNE A,#30H, ONE ;判断是否为布防信号
SETB P3.1 ;
CLR P1.6 ;布防成功响应
SETB P1.4 ;指示灯
SETB P1.5 ;
SETB P3.7 ;
ACALL YS ;
SETB P1.6 ;
AJMP AGARN ;
ONE: JNB P3.1, AGARN ;
CJNE A,#4H, TWO ;1H=00(00,01)00B
MOV P1, #0FBH ;
AJMP BJ ;
TWO: CJNE A,#8H, THREE ;2H= 00(00,10)00B
MOV P1, #0F7H ;
AJMP BJ ;
THREE: CJNE A,#0CH, FOUR ;3H=00(00,11)00B
MOV P1, #0EFH ;
AJMP BJ ;
FOUR: CJNE A,#10H, FIVE ;00(01,00)00B
MOV P1, #0DFH ;
AJMP BJ ;
FIVE: NOP ;
NOP ;
NOP ;
AJMP AGARN ;
BJ: CLR P3.7 ;启动报警信号
ACALL YS ;延时34秒
JB P3.0, AGARN ;
DJNZ R6, BJ ;
SETB P3.7 ;关闭报警信号
AJMP AGARN ;TINDIAN: MOV P1, #0FFH ;停电程序
CLR P1.6 ;
CLR P1.5 ;
ACALL YS ;
SETB P1.6 ;
SETB P1.5 ;
ACALL YS ;
CLR P1.6 ;
CLR P1.5 ;
ACALL YS ;
SETB P1.6 ;
SETB P1.5 ;
ACALL YS ;
AJMP AGARN ;
DYS: MOV R0, #14H ;
L1: MOV R1, #0F1H ;
L2: NOP ;
NOP ;
NOP ;
DJNZ R1, L2 ;
DJNZ R0, L1 ;
RET
YS: MOV R0, 0FFH ;
L3: MOV R1, 0F1H ;
L4: NOP ;
NOP ;
NOP ;
DJNZ R1, L4 ;
DJNZ R0, L3 ;
RET ;
END ;
这款无线报警主机对任何发射频率为315M,编码采用PT2262的无线探头都可适用,如无线人体探测器,无线门磁传感器、无线微波探测器等,由于实际使用的环境不同,所需主机与之相配套的设置也不同,网友可以根据自己的发辉,通过编写不同的软件,从而实现不同的功能,这里不再详述。
史海拾趣
|
Wingshing (WS) WS7107CPLG RG0720 Wingshing (WS) WS7107CPLG RG0720 谁有这个芯片的中文资料,怎么发现网上这种芯片的资料很少 刚刚从公司的库存里翻出一大堆用这个芯片制作的电流表 具说是以前作出来有问题没有处理,现在要弄出来 电路很简单,但是俺不知道这个芯片的 ...… 查看全部问答> |
|
信号类的模块不太通用,我们不可能整出一个通用的放大电路或者滤波电路。但是大家可以在此说说自己遇到的问题和解决的方法。我们要的是思想,不是硬件呵呵 我先说说我的问题,现在还没解决,高手帮一下忙,谢谢了 1:信号发生器的负载能力,如何提 ...… 查看全部问答> |
|
目录: 第一章 概述 §1-1模拟相乘器的基本概念 §1-2理想相乘器的基本性质 1-2-1静态特性 1-2-2线性和非线性性质 §1-3实际相乘器的误差 1-3-1静态(直流)误差 1-3-2动态(交流)误差 §1-4模拟相乘技术的基本原理 1-4-1霍尔效应相乘法 ...… 查看全部问答> |
|
诚招工控软件开发合作伙伴,要求:具有工控软件开发经验,熟悉串口通信,有合作意向的朋友请联系13705408100或邮件 tangqing1226@163.com &nbs ...… 查看全部问答> |




