历史上的今天
今天是:2025年01月02日(星期四)
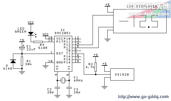
2018年01月02日 | LCD液晶显示的DS18B20数字式电脑温度计
2018-01-02 来源:eefocus
液晶显示器分很多种类,按显示方式可分为段式,行点阵式和全点阵式。段式与数码管类似,行点阵式一般是英文字符,全点阵式可显示任何信息, 如汉字、图形、图表等。这里我们介绍一种八段式四位LCD显示器,该显示器内置驱动器,串行数据传送,使用非常方便。原理图如下图:

下图是长沙太阳人科技开发有限公司生产的4位带串行接口的液晶显示模块SMS0403的外部引线简图:

有关该模块的具体参数,请查看该公司网站。此例中使用的温度传感器 为美国DALLAS公司生产的单总线式数字温度传感器。该传感器本站有其 详细的资料可供下载。此例稍加改动,即可做成温控器。
史海拾趣
|
虽然这个视频已经在网上流传已久,但是以截图的方式展示出来还是第一次,来秀秀 想像一下,不用掏出相机,只需用手摆出照相的POSE,就会有咔嚓一声将照片拍下来。然后随意找一面墙,浏览刚刚拍下的照片,还能对照片进行拖拽、缩放等编辑处理。伸 ...… 查看全部问答> |
|
请问大家有没有用过HT单片机的UART口,有什么例程或者源代码吗? 麻烦发我邮箱fjchen_ok@126.com 现在在做用HT单片机UART口控制GPRS模块发送短信的,用51单片机作的已经是可以的了,但是改为HT出现了问题,GPRS返回的值总是00H,不知道 ...… 查看全部问答> |
|
在使用Protel DXP管理PCB层时,发现,在使用向导或模板生成的PCB中,除了top和buttom两个层外,不管怎么设置,总是至少会出现8个MidLayer层,而且删除不掉,总是说在使用中,不能删除,但是internalplane层就不会出现这种情况,不知道问题出在什么 ...… 查看全部问答> |
|
我用OpenProcess 获得了all 的权限 为什么还是失败呢。我用同样的方法换成计算器进程就会成功。 是不是那个进程里面动了什么手脚。.… 查看全部问答> |
|
板子采用串口通讯,板端设置如下: ioctl(com1Fd,FIOBAUDRATE,9600); //设置波特率 ioctl(com1Fd,FIOFLUSH,0); &n ...… 查看全部问答> |
|
我用ADS导入PADS9生成的GERBER文件B,NCDRILL导入数据格式老不对 来自:电子工程师技术交流(12425841) 我设置是2:4,ADS导入自动设为2:3,也不能修改,这个问题怎么解决? … 查看全部问答> |




