历史上的今天
今天是:2025年01月05日(星期日)
2018年01月05日 | 单片机教程实战1 LED流水灯
2018-01-05 来源:eefocus
学习了一段时间,有了一定经验的朋友,肯定会觉得不过瘾,老是纸上谈兵,点个LED有什么用?能不能来点实际点的。好的,我们就安排一点实际一点的,这次是点亮真的电灯了,不过要注意安全,莫要发生触电事故,另外这次要用到双向可控硅了,强电没接触过的朋友,先预习吧,正好我要花点时间准备一下了。
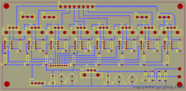
单面板,红线代表跳线。没有原理图,简单地说一下吧。A17是一个8芯的插针,可以用它与单片机的P1口相连,记得我上传的板子吗?在P1口接LED前也有一个8芯插座的位置,装上去,用一根8芯扁平电缆相连就行了,记住,两块板子要用一只电源,也就是要共地。板上用的器件,如果用外接5V电源,那么D1、D2、D3、D4及C1、C2、C3、C4、C5、C6及T9(7805)、A18(散热器)均不需要装,如果用外接交流电,则将它们装上去,A26是一插座,可以用来向单片机板供电。
IC1到IC8上使用交流光耦,型号为MOC3020,注意,MOC3020是6脚封装,由于没有找到6脚的插座,所以全是用的8脚的插座,插时最上两只不用,即靠插座底安装,R9——R16是限流电阻,470殴,1/4W,金属膜。R1——R8是限流电阻,330殴,1/2W,金属膜。T1——T8是晶闸管(可控硅),型号是BTA06-800C,用ST的比较好,6安培,800V电压,加上合适的散热片后,带500W以内的负载应没问题。A1-A8是相应的散热片的位置,我用的散热片比较小,因为只带灯,又是间隙亮,所以问题不大。P1——P5是接线端子。根据各人条件去买吧——也用不着菲尼克斯的,哈哈。
好了,一切装好,OK了,通电吧,当心,再次提醒大家,小心触电哦。电源一端接P2,另一端接到P3——P5,负载则一端接P3——P5中的一个(它们都是连着的),另一端则接P1的八个输出端子之一。
至于软件,就自已编了,原来让LED怎么亮的,现在改成了让电灯亮,如此而已。
有了这么一个东东,其实也可以让它和PC机接起来,让PC机来做流水灯或做更多的事情,顺便上传一个文件给大家玩玩,我用C++ BUILD编的,只有玩的价值,没什么用途。就是用它来控制计算机的打印接口,输出高或低电平而已。大家可以去电脑商场买一根并口电缆(不是打印电缆,是两端都可以和计算机相连的那种),载去一头,把它的八根数据线接到A17的八个输入端,然后将地线相连,就可以演示了,放心,板子是光耦隔离的,不会对计算机造成伤害。
史海拾趣
|
长虹SF2115彩电伴音小,将音量开至最大位置(数码100)也只能听见微弱的声音 对于伴音小的故障快速的修理方法是AV输入法,即输入AV信号确认故障范围,若输入AV信号声音正常说明故障在中放电路(包括图像中放和伴音解调电路),若输入AV信号声音还是不正常,说明故障在功放电路或TV/AV切 换电路。 基于以上的检修思路,首先输 ...… 查看全部问答> |
|
对于Solder Mask Layers 和Paste Mask layers这个两个概念,有很多初学者不太理解这两个层的概念,因为它们的确有一些相似的地方,就自己的看法说说,贡大家参考: Solder Mask Layers:即阻焊层,就是PCB板上焊盘(表面贴焊盘、插件焊盘、过孔) ...… 查看全部问答> |
|
如题, 大家别拿contents里面的内容截过来一贴就结束了。那里面我也看过了,就是不不知道怎么编译进去。 我现在是照着contents里面的内容做的 里面提到 in the %_WINCEROOT%\\Public\\Ie\\Oak\\Lib\\ folders. To add the IESimple application ...… 查看全部问答> |
|
如何在IRP_MJ_CREATE中修改创建文件的路径???急急! 在文件系统过滤驱动中,过滤RIP_MJ_CREATE得到文件的创建路径(PFILE_OBJECT file = irpsp->FileObject 取得),我想更改这个路径,如C:\\a.txt 改为D:\\myDirectory\\b.txt。我试了很多方法都不成功.请高手指点指点啊,小弟不胜感激!!!!… 查看全部问答> |
|
在s3c2410下程序是一定要下到0x30200000这里么?我自己修改了一个ucos的程序,下到芯片,但是指定的地址是从0开始,结果跑错了,然后就一直不能再下载其他程序了,请问应该怎么修正这个错误。 原因可能是:我查了下,下载程序时总是 ...… 查看全部问答> |
|
芯片AU1500系列 64-128内存 时钟模块 IDE硬盘接口 带J调试 外围接口 双10-100M网卡 USB1.0一个 打印口 四层板 BOM成本在700以内 板卡面积:很小,巴掌大 支持板载闪存,最大32M 可用于:路由,NAS等产品 全套LINUX系统,WEB,F ...… 查看全部问答> |
|
看到很多C语言的例子程序都是采用的所谓的裸机C程序,即要在调用Main()(采用其他名字也行)前用汇编代码进行一些搬移的工作,然后B Main; 我想问下如何使用ADS库中的main()函数写程序 我写了个简单的C语言程序,用到了main()函数,调试的时候能 ...… 查看全部问答> |




