历史上的今天
今天是:2025年02月03日(星期一)
2018年02月03日 | 基于AT89S52的程控开关稳压电源设计方案
2018-02-03 来源:eefocus
开关电源是利用现代电力电子技术,控制开关管开通和关断的时间比率,维持稳定输出电压的一种电源。由于拥有较高的效率和较高的功率密度,开关电源在现代电子系统中的使用越来越普及。开关电源高频化、模块化和智能化是其发展方向。其中,步进可调、实时显示是开关电源智能化研究方向之一。现设计开关电源,技术指标为:输出电压30V至36V可调,最大输出电流2A,有过流保护功能,能对输出电压进行键盘设定和步进调整、步进值1V,并能实时显示输出电压和电流的开关 稳压电源 。
1 总体设计方案
采用 AT89S52 单片机为控制核心,对普通的开关电源控制部分进行优化设计,并通过软件编程实现了对开关电源的智能控制。设计中采用隔离变压器将市电变压后通过整流滤波送至DC-DC升压变换器,经过一系列的控制整合电路之后可实现设计要求。系统总体框图如图1.1所示。

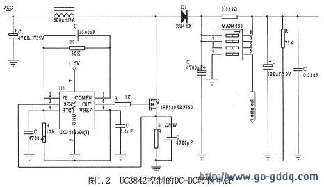
1.1 DC-DC主回路拓扑
采用 UC3842 和MAX4080构成DC-DC转换电路。UC3842是一块功能齐全、较为典型的单端电流型PWM控制集成电路,内包含误差放大器、电流检测比较器、PWM锁存器、振荡器、内部基准电源和欠压锁定等单元。电流控制型升压DC-DC转换电路,外接元器件少、控制灵活、成本低,输出功率容易做到100W以上。当然,DC-DC转换电路也可以采用成品模块,若用PI公司生产的DPA-Switch设计开关电源具有集成度高、外围电路简单、发热量少、性能指标优良。
由UC3842设计的DC-DC升压电路直接用误差信号控制电感峰值电流,间接地控制PWM脉冲宽度,达到控制输出端电压的目的。开关管以UC3842设定的频率周期开闭,使电感L储存能量并释放能量。当开关管导通时,电感充电,把能量储存在L中。当开关截止时,L产生反向感应电压,通过二极管把储存的电能释放到输出电容器中。输出电压由传递的能量多少来控制,而传递能量的多少由通过电感电流的峰值来控制。具体设计电路如图1.2所示。

1.2 保护电路
在大电流的情况下容易损坏芯片,所以需要对大电流的情况给予电路保护。设计中采用单片机控制继电器的通断来控制电路中的电流,对输出电路电流采样,采样值与额定值比较,反馈比较电路如图1.3所示,当电流大于2.5A时,则产生信号使单片机进入中断处理程序,使继电器起动,实现DC-DC电路的断电,从而达到保护电路的作用。单片机控制电路如图1.4所示。该方案中单片机控制继电器的吸合时间短,而且易于实现。


1.3 数字设定及显示电路
采用AT89S52单片机和集成芯片CD4051实现程控和步进,用单片机控制键盘实现输出电压的初始设定,可以实现电压的步进1V,步减1V。使用液晶显示输出电压和电流,可拨动转换开关来选择显示电压/电流模式。
1.4 程序设计
在设计好相关电路的基础上,通过编程由单片机对开关电源进行智能控制。系统由单片机AT89S52控制,电源系统具有"+‰"和"-"步进功能,步进幅度为1V。同时AT89S52结合继电器等电路实现了电路过流保护功能,并且能实时显示开关电源的输出电压和电流。程序总流程图和中断流程图如图1(5,6)所示。


开关电源是利用现代电力电子技术,控制开关管开通和关断的时间比率,维持稳定输出电压的一种电源。由于拥有较高的效率和较高的功率密度,开关电源在现代电子系统中的使用越来越普及。开关电源高频化、模块化和智能化是其发展方向。其中,步进可调、实时显示是开关电源智能化研究方向之一。现设计开关电源,技术指标为:输出电压30V至36V可调,最大输出电流2A,有过流保护功能,能对输出电压进行键盘设定和步进调整、步进值1V,并能实时显示输出电压和电流的开关稳压电源。
2 提高效率
如何提高开关电源的效率显得尤为重要。在提高开关电源的效率上采取了如下措施。
2.1 DC-DC转换电路中电感在很大程度上影响系统的效率。市场上很难买到符合要求的电感,在绕制时对电感磁芯和漆包线的要求非常高,应将输出电压纹波降到最小。
2.2 DC-DC转换电路中开关管采用MOS管取代双极性晶体管,串联栅极电阻将衰减由MOS输入电容、栅一源电路引线电感所产生的高频寄生振荡。可有效提高转换效率,若选用几个MOS管IRF530并联,可进一步提高效率。
2.3续流二极管选择肖特基二极管,其开启时间短、管压降小,可使电感存储能量大,有利于提高电源转换效率。
2.4二极管、电感和MOS管的栅极最好尽可能地靠近焊接,这样可以减少损耗,有利于提高系统的效率。
3 测试数据和分析
3.1 电压调整率SU
电压调整率SU指U2在指定范围内变化时,输出电压U0的变化率。用自耦调压器调节U2从15V到21V之间变化,在输出电流为2A时候,测量出输出电压,从而得到电压调整率SU。

3.2 负载调整率SI
负载调整率SI指I0在指定范围内变化时,输出电压U0的变化率。改变负载电阻,使输出电流在0~2A以内变化时,得到负载调整率数据如下。

3.3 DC-DC变换器效率
效率η=P0/PIN,其中P0=U0I0,PIN=UINIIN。用毫伏表在DC-DC模块端口直接读出输入和输出电压电流各值,可得变换器效率。

3.4 纹波电流
在开关电源设计中,MOS管源极接上1kΩ的电阻,电源滤波处加无极性电容,滤除高频纹波。电流纹波实测数据如下。

基于 AT89S52 的开关 稳压电源 具有良好智能控制和步进功能,测试数据表明电源系统具有较高的电压调整率和负载调整率,并具有很高的效率,电源在最大输出功率下能连续安全工作足够长的时间。当然可通过对MOS管及相关元器件选择、电路优化设计,或选择DC-DC成品模块可进一步提高电源性能。
史海拾趣
|
我想用2806的SPI的功能,但我只想用到B组SPICLKB,SPISOMIB,SPISETB,而SPISIMOB我想用作普通的IO口,这样可以吗?谢谢各位了,(第一次用DSP)… 查看全部问答> |
|
有天,一个新工程师问我,做好产品开发最重要的是什么? 这个问题把我问住了,想了好一会,才回答说: 第一:千万不要相信经验,不是因为你的经验不够丰富,而是你面临的问题不可能和经验完全一样,经验还要经过实 ...… 查看全部问答> |
|
型号:CM-AM335X基于TI的AM3359处理器,500、600、720MHZ,ARM CORTEX-A8,内存DDR2 1GB,NANDFLASH 256MB. CM-AM335X是莱得科技专门针对工业产品应用做的低成本平台,高达720MHZ的 Cortex-A8处理器能满足各种工业应用。针对工控领域 ...… 查看全部问答> |
|
replyreload += \',\' + 1562052;本书是模拟设计领域牛人经验的浓缩,总结了100个问题,下载: Timson,如果您要查看本帖隐藏内容请回复… 查看全部问答> |
|
出一些板子和其他东西,430,51,stm32,tiva等等 本帖最后由 flashtt 于 2015-9-3 21:20 编辑 电赛结束了,我的大四也即将开始,清算一下以前的东西,存货挺多,先出一些板子和其他东西,晚上再上图 1.参加”蓝桥杯“省一的奖品,一个乐迈R9030蓝牙耳机,原价130左右,对我没什么用,我可是交了 ...… 查看全部问答> |




