历史上的今天
今天是:2025年02月12日(星期三)
2018年02月12日 | 小米的2018年:该出手时就出手
2018-02-12 来源:电子产品世界
进入2018年,小米的好消息一条接着一条。1月6日,越南第一家小米授权店在胡志明市开业;1月9日CES 2018上,小米与Oculus联合推出VR一体机,米兔指尖积木获美国2018 Tillywing Awaeds 最具创意乐趣奖;1月25日Counterpoint数据显示,去年Q4小米手机印度市场排名第一。下面就随手机便携小编一起来了解一下相关内容吧。
2月1日,小米MIX 2等13款产品获2018 iF设计奖;2月2日IDC报告显示,去年Q4小米手机销量排名世界第四、全年排名世界第五;2月8日,Brand Finance《2018年全球品牌价值500强报告》中,小米挤入全球500强行列,排名455;同日晚间,小米生态链企业华米科技于美国纽交所上市……

小米的2018年:该出手时就出手
小米手机:十季度内 重回国内第一
2017年10月,小米提前实现了年度营收过千亿的目标,正式跨入“千亿俱乐部”。其中最大功臣,自然是小米手机业务。

小米的2018年:该出手时就出手
经历了2016年的低估后,小米携全面屏手机在2017年实现奇迹逆袭,手机销量暴涨。据IDC数据显示,去年第四季度,在全球手机市场增长率下滑6.3%的情况下,小米获得了惊人的96.9%,总排名紧随苹果、三星、华为之后。从全年数据来看,小米手机全年销量9240万台,仍然排在销量1.118亿台的OPPO之后,排名世界第五。
这一成绩让接近两万人的小米军团十分兴奋。那位曾无比低调的小米CEO雷军,也开始在各种场合高调发声,充满着对小米手机的溢美之词,俨然从勤奋入牛的“苦行僧”形象,转变成盼到子女出人头地的“慈父”状态。

小米的2018年:该出手时就出手
雷军不仅是“慈父”,还是一位“严父”。在日前举行的小米年会上,雷军再次发号施令,声称要在10个季度内,重回中国手机市场第一。这让人不禁回想到小米CFO周受资1月份的一条微博图片:“未来的一年里,连睡觉都是浪费时间”。看来2018年小米在手机战役上再度对垒华为OV,誓要取得绝对胜利,是动了真格的。
小米手机与“国内第一”的真实差距
小米是否有真本事稳当“国内第一”?或者这仅是雷军“忽然的自我”?手机圈内对此议论纷纷。“米粉派”自然坚决拥护小米的匠心与厚道,而更多质疑声音则是源自于小米与华为OV的实际差距。
我们来看IDC关于2017全年手机出货量的数据。全年来看,小米出货量排名第五,虽然年增长率远远高于其他友商、乃至整个行业,但前四友商的出货量分别约是小米的3.4倍、2.3倍、1.6倍、1.2倍。倘若小米要在十个季度内,登顶国内手机市场第一,起码自身的出货量要翻一番,毕竟其他友商不会停止成长,来等你来超越。

小米的2018年:该出手时就出手
如果仅仅比拼出货量的话,小米还有另外一条路可以通行,那就是海外市场。近日,台湾电子行业调研机构DigiTimes Research提出论调,小米很有可能在今年第一季度超越OPPO,成为中国第二大智能手机厂商,仅次于华为,vivo、联想则分别排名第四和第五。这份排名明显是基于全球销量来预测的,因为其指出小米能够迅速“上位”,主要得益于俄罗斯、东欧等市场的持续扩张。
小米与“国内第一”宝座,目前来看是有一定距离的,但小米并不妄自菲薄。在雷军看来,小米在2017年引领全球业界集体跟进“全面屏”技术,这不仅是小米的华丽逆袭,还是中国电子行业掌握全球技术演进方向的首次主导。“只要我们持续提供富于创新、性能杰出、品质出众、设计精美、价格厚道的优秀产品,我们就能赢得用户持久的认可和信任。”雷军在小米年会上再次强调了“创新、品质、用户”三位一体的重要性。
随着2018 MWC的上演,小米2018旗舰机小米7、MIX3(或MIX2s)的登台亮相,小米手机的主角光环依然闪亮。
华米上市:加速生态链发展
北京时间2月8日晚,华米科技在美国纽约证券交易所成功上市,成为小米生态链首家在美上市企业。
此次,华米科技以每股ADS(美国存托股份)11美元的定价,首次公开发行1000万股ADS,总融资额超1.1亿美元。上市首日,华米股价报收于11.25美元,较11美元的发行价上涨0.25美元,涨幅为2.27%。
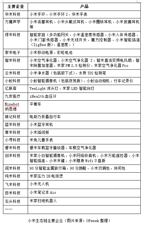
华米成功赴美上市,是小米生态链模式的巨大胜利。如今的小米生态链模式,已经投资了100家企业,孵化的独家兽公司超过四家,多家公司年收入超10亿元,16家过亿元。
小米生态链模式,再也不是海量的智能单品,而是由智能产品互联形成的一张很大的网,将你个人以及家庭全面包围起来。以下是小米生态链主要企业及产品,各位都可以找找有哪些小米生态链产品,已经悄悄进入了你的工作学习生活。

小米的2018年:该出手时就出手
如今的小米生态链处处繁花锦簇,这得益于小米肥沃的资金土壤,同时也难掩高度依赖“小米”IP这一致命伤。在华米科技上市的“风险说明”中,也深刻写到这一点:小米是其最重要的客户和分销渠道。华米科技与小米的关系恶化或小米可穿戴产品销售减少,可能对华米的经营业绩造成重大不利影响。
值得注意的是,这一潜在危机不是华米科技独有的,所有生态链上的企业,一旦失去小米的依靠,难免会坠入尘网。
资本运作:小米即将IPO?
从之前的习惯性低调,到如今高调宣战“国内手机第一”皇座,从之前直言小米不会上市,到如今华米科技成功赴美上市,雷军已经实际参股了18家新三板企业,这一系列的资本行为,都令人对小米IPO事宜想入非非。
2018年 1月中旬,多家网络媒体看似不约而同地报道小米即将IPO的消息。据悉,有数十家中外投行参与了一场激烈的承销商资格竞标,已有高盛、摩根士丹利、瑞信和德银率先抢得入场席位。而对于小米IPO最常见的论调是:“小米大概率于2018年下半年在港交所上市,估值希望达到900-1100亿美元,市盈率高达60倍”。
关于IPO传闻,小米品牌部的相关负责人未予否定,但有关于更多IPO的细节,该负责人表示不予置评。

小米的2018年:该出手时就出手
一点即燃的资本热情,在小米的冷处理下慢慢恢复平静。但华米科技赴美上市,又让投资人士燃起了希望。据招股说明书显示,创始人黄汪持股为39.4%,为华米科技第一单一大股东;顺为资本持股20.4%,为第二大股东;小米旗下基金People Better limited持股为19.3%,而雷军所控制企业持股39.7%,高于黄汪。
有业内人士认为,小米生态链公司可能纷纷要赶在小米上市之前上市,这无疑会让小米更值钱,起到一定的定价作用。
小结:好事多磨 方显弥足珍贵
当然,所有企业的上市道路都不会一帆风顺,包括小米。首先在自身内部,由于小米手机高配低价、小米之家迅速扩张、软件变现效益不明显等原因,小米利润率偏低,或将直接影响估值。
在外在方面,人们对网传的900-1000亿美元纷纷表示估价过高。横向比较,当下京东市值586亿美元、百度市值809亿美元、苹果市值9000亿美元;小米市值想要超越他们,单从目前的营业额、净利润与利润率来看,就不太现实,将会存在泡沫。就此,业内人士预测,如果小米在2018年年底上市,估值在600—800亿美元比较合理的。
同时,IPO筹备期间历来是企业各类诉讼的高发期,包括小米。就在1月26日,酷派以涉嫌专利侵权为由,已将小米等诉至深圳中院。再阴谋论一点,除去酷派外,其他手机厂商恐怕都已经在筹备向小米发出专利诉讼。小米IPO进程势必将引来有一场国产手机专利的正名之战。
无论如何,小米作为,是值得我们期待和鼓舞的。眼下,小米已经打开2018“HARD”模式,尽管困难重重、挑战重重,好事多磨才会更显得弥足珍贵。

小米的2018年:该出手时就出手
以上是关于手机便携中-小米的2018年:该出手时就出手的相关介绍,如果想要了解更多相关信息,请多多关注eeworld,eeworld电子工程将给大家提供更全、更详细、更新的资讯信息。
史海拾趣
|
我们公司近来使用的的5P,15P和390P贴片电容经常发生断裂。最头痛的是有的电容过回流焊后在PCB板上看起来完好无损,但用电烙铁(50W)靠近时(在焊盘上的锡刚熔化的时候)电容从中间断裂,裂痕光滑。该板上还有一个2P贴片电容但无此现象。 ...… 查看全部问答> |
|
在做WinCE相关的工作,想在DShow的框架下面使用摄像头,但是似乎比较困难。 首先因为在WinCE5/6,微软好像把Camera这一个模块单独提取出来,写了一个完整的MDD和一个空壳的PDD 现在要开发自己的饿摄像头驱动,其实个人感觉就是实现PDD中的功能就O ...… 查看全部问答> |
|
请教,帮我看看这个串口问题,好吗? void ComInStr() interrupt 4 //串行口中断 { if(RI) { if (j>4) { &n ...… 查看全部问答> |
|
1、 负责注射泵、输液泵研发等相关工作;2、 负责制定注射泵、输液泵年度研发费用预算并实施费用控制;3. 组织制定和实施泵系列产品技术方案;4. 跟踪本行业及与公司业务相关的国内外技术发展趋势,积累研发素材,收集和分析产品市场信息,结合公司 ...… 查看全部问答> |
|
【聊聊DSP】TMS320F2812在配电自动化系统中的应用 配电自动化的从开始研究到发展已经有将近20年的时间了,但是在这儿将近二十年的时间里并没有多大的发展,受限于外围技术的发展,配电自动化只是停留在理论研究层面。近两年来,随着通信技术和材料技术的发展,尤其是国家电网在完成了高压输电网络的 ...… 查看全部问答> |
|
我用手里的f28035做一个上图PWM波,要满足波一可调占空比,同时波二两窄脉冲(不相等)边沿追随对齐。 我的逻辑是这样的:epwm1用增减计数,epwm2用增计数,两epwm的tbprd相等,这样epwm2的频率是1的二倍,把epwm1ca的值定义全局变量,epwm2cb=e ...… 查看全部问答> |




