历史上的今天
返回首页

历史上的今天

今天是:2025年03月02日(星期日)

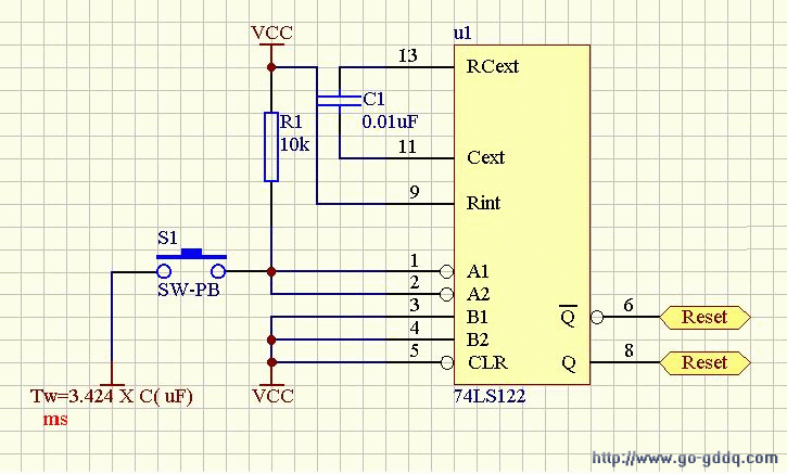
2018年03月02日 | 由74LS122构成多路复位电路图纸

2018-03-02 来源:eefocus


推荐阅读

史海拾趣

Hitron公司的发展小趣事

机顶盒,全称为数字视频变换盒,是连接电视机与外部信号源的重要设备,具有高度的专业性和广泛的科普意义。作为信息家电的一员,机顶盒不仅实现了数模转换,让用户能够在模拟电视上观看数字电视节目,还通过接入互联网,极大地丰富了电视节目的选择,提升了观看体验。

从广义上讲,机顶盒涵盖了从模拟频道增补器到现代的数字卫星机顶盒(DVB-S)、数字地面机顶盒(DVB-T)、有线电视数字机顶盒(DVB-C)以及IPTV机顶盒等多种类型。这些机顶盒不仅接收来自有线电缆、卫星天线、宽带网络及地面广播的信号,还提供了电子节目指南、网页浏览等增值服务,使电视机成为了一个能够与用户进行互动的智能终端。

在技术层面,机顶盒的工作原理可概括为接收、解码和显示三个步骤。它首先通过内置的调谐器接收数字电视信号,随后由内部的解码器将信号转换成电视可识别的视频和音频流,最终通过电视机呈现给用户。随着技术的不断进步,机顶盒已能支持高清、甚至4K超高清视频播放,为用户带来更为细腻的画面和震撼的音效。

未来,机顶盒市场将继续保持稳定增长态势,技术创新与智能化将成为重要的发展方向。高清化、超高清化、人工智能及云计算等技术的应用,将使机顶盒不仅限于基本的电视信号接收与解码功能,而是向智能化、多功能化方向迈进,为用户提供更加便捷、智能的生活体验。

Ark-Les Connectors公司的发展小趣事

在电子行业中,成本控制是企业竞争力的重要体现。Ark-Les Connectors公司深知优化供应链管理对于降低成本、提高盈利能力的重要性。因此,公司投入大量资源建设高效的供应链体系,与优质供应商建立长期合作关系,确保原材料的稳定供应和成本优化。同时,公司还通过引入先进的生产设备和工艺,提高生产效率,降低生产成本。这些措施使得Ark-Les能够在激烈的市场竞争中保持价格优势,进一步巩固市场地位。

广州基安彼(GMB)公司的发展小趣事

Ark-Les Connectors公司从一家小型电子连接器制造商起步,凭借其不断的技术创新,逐渐在行业中崭露头角。公司研发团队致力于开发高性能、高可靠性的连接器产品,满足日益增长的电子设备连接需求。通过对材料科学的深入研究,Ark-Les成功研发出新型耐高温、耐腐蚀的连接器材料,大大提高了产品的使用寿命和稳定性。这一创新不仅赢得了客户的广泛认可,也为公司带来了可观的市场份额。

BOPLA公司的发展小趣事

BOPLA公司成立于XXXX年,初期主要致力于电子开关、熔断器等基础电子元件的研发与生产。创始人凭借对电子行业的深厚理解和敏锐的市场洞察力,带领公司逐步在竞争激烈的市场中站稳脚跟。通过不断的技术创新和品质提升,BOPLA的产品逐渐获得了客户的认可,为公司后续的发展奠定了坚实的基础。

思瑞浦微电子科技(3PEAK INCORPORATED)公司的发展小趣事

为了进一步提升公司的竞争力,BOPLA积极寻求与其他企业的合作机会。通过与上下游企业建立紧密的合作关系,公司实现了产业链的协同发展。同时,BOPLA还与其他创新型企业进行技术交流和合作研发,共同推动电子行业的发展。这种合作模式不仅提升了公司的技术水平,还为公司带来了更多的商业机会和发展空间。

以上便是关于BOPLA公司在电子行业中发展的几个可能的故事情节。这些故事展示了BOPLA在创业初期、技术突破、市场拓展、绿色转型以及合作与共赢等方面的努力和成就。当然,实际的发展过程可能更加复杂和多变,但无论如何,BOPLA都以其坚韧不拔的精神和不断创新的态度,在电子行业中留下了深刻的印记。

全智景(Allvision)公司的发展小趣事

全智景公司自成立以来,一直致力于电子视觉技术的研发。早期,公司面临激烈的市场竞争和技术瓶颈,但全智景团队凭借坚韧不拔的精神,成功研发出了一款具有划时代意义的高清摄像头芯片。这款芯片以其出色的图像质量和稳定性,迅速获得了市场的认可,并推动了整个电子视觉行业的进步。这一技术突破不仅让全智景公司在市场上站稳了脚跟,也为公司后续的发展奠定了坚实的基础。

问答坊 | AI 解惑

浮点寄存器

学习单片机C51的时候遇到了浮点寄存器的概念 能解释一下吗 谢谢…

查看全部问答>

是否有命令解码的芯片,请教?

在做一个MP3时,音频解码芯片可以解码存放在闪存上的mp3音频文件并播放,我想请教一下,是否可以不将命令程序烧录到单片机上,而是向这个mp3一样,将控制硬件的命令程序,做成一个文本文件或是16进制文件,像放到u盘上一样,将程序通过usb接口放到 ...…

查看全部问答>

EVC开发打电话程序

请教大家:用evc如何开发能够拨打电话的程序 采用tapi 还是 ras 呢 具体该如何实现呢 有相应的源代码吗 可以分享一下吗.. 如果还要实现sms接收 又该如何呢 谢谢 不胜感激..…

查看全部问答>

买ARM9,送单片机开发板!

飞凌嵌入式’全新ARM9学习套件,功能强大的OK2440-IV开发板仅售598元!另加36元获赠一块单片机学习板,希望能帮助大家从零开始学习嵌入式高端技术! http://www.helloarm.com/Samsung/48.htm…

查看全部问答>

有没有研究SIP/G729语音通信的,一起交流一下

有没有研究SIP/G729语音通信的,一起交流一下…

查看全部问答>

28335 和2812你会用哪一种?

请问大家如果有新项目会考虑用2812还是28335?…

查看全部问答>

EE团结束了?

本帖最后由 dontium 于 2015-1-23 13:17 编辑 再三忧郁,想购买的时候,可惜已经下架拉! …

查看全部问答>

各位大侠,求指导~~~~~~~~

最近遇到个问题,关于继电器回检的,各位大侠帮忙看下,, 原理图大概如下: 实际负载时LED灯,现在要测试A点的电压和电流,并反馈给单片机,1、2脚是继电器的控制脚,3、4脚接强电。 我用光耦画了个,图如下: 如上图所示,问题是经过光耦 ...…

查看全部问答>