历史上的今天
今天是:2025年03月23日(星期日)
2018年03月23日 | 10张图看懂我国各地区集成电路政策及发展
2018-03-23 来源:前瞻产业研究院
截至2018年全国集成电路最新政策汇总及解读
集成电路(IC)产业是国民经济和社会发展的战略性、基础性和先导性产业,是培育发展战略性新兴产业、推动信息化和工业化深度融合的核心与基础,是调整经济发展方式、调整产业结构、保障国家信息安全的重要支撑。发展集成电路产业既是信息技术产业发展的内部动力,也是工业转型升级的内部动力,同时还是市场激烈竞争的外部压力,已上升为国家战略。
近年来,在市场拉动和政策支持下,我国集成电路产业快速发展,整体实力显著提升,集成电路设计、制造能力与国际先进水平差距不断缩小,封装测试技术逐步接近国际先进水平,部分关键装备和材料被国内外生产线采用,涌现出一批具备一定国际竞争力的骨干企业,产业集聚效应日趋明显。
但是,集成电路产业仍然存持续创新能力薄弱、产业发展与市场需求脱节、产业链各环节缺乏协同、适应产业特点的政策环境不完善等突出问题,产业发展水平与先进国家(地区)相比依然存在较大差距,集成电路产品大量依赖进口,难以对构建国家产业核心竞争力、保障信息安全等形成有力支撑。2016年,中国集成电路产值不足全球7%,而市场需求却接近全球1/3。集成电路进口额依然高达2271亿美元,出口金额为613.8亿美元,贸易逆差1657亿美元。
当前,全球集成电路产业正进入重大调整变革期。一方面,全球市场格局加快调整,投资规模迅速攀升,市场份额加速向优势企业集中。另一方面,移动智能终端及芯片呈爆发式增长,云计算、物联网、大数据等新业态快速发展,集成电路技术演进出现新趋势;我国拥有全球规模最大的集成电路市场,市场需求将继续保持快速增长。新形势下,我国集成电路产业发展既面临巨大的挑战,也迎来难得的机遇,因此国家和地方政府不断出台相关政策支持集成电路的发展,加快追赶先进国家(地区)的步伐。
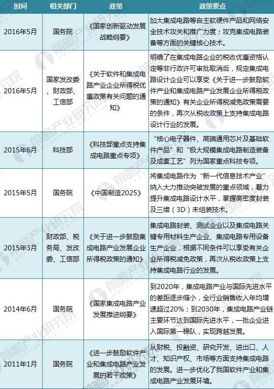
图表1:中国集成电路行业主要政策汇总(一)

图表2:中国集成电路行业主要政策汇总(二)

为推动集成电路产业加快发展,国务院发布实施了《国家集成电路产业发展推进纲要》,旨在充分发挥国内市场优势,营造良好发展环境,激发企业活力和创造力,努力实现集成电路产业跨越式发展。该纲要也是近几年我国集成电路行业最主要的政策之一。
《纲要》明确提出,到2020年集成电路产业与国际先进水平的差距逐步缩小,全行业销售收入年均增速超过20%,企业可持续发展能力大幅增强;到2030年,集成电路产业链主要环节达到国际先进水平,一批企业进入国际第一梯队,实现跨越发展。
图表3:《国家集成电路产业发展推进纲要》解读

截至2018年各省市集成电路最新政策汇总及解读
随着《国家集成电路产业发展推进纲要》的颁布实施,各地发展集成电路的热情高涨,出台了不少鼓励政策,如:上海、南京、安徽、福建、重庆和成都等地纷纷推出集成电路产业发展基金。从企业实力角度来看,我国集成电路设计企业实力不断增强。
图表4:2016年地方政府集成电路产业基金规模(亿元)

图表5:截至2017年8月地方集成电路产业投资基金汇总

响应国家的政策号召,各地也针对当地的实际情况制定了相应的集成电路相关发展政策。如浙江省为加快集成电路的发展发布了《浙江省人民政府办公厅关于进一步加快集成电路产业发展的实施意见》,意见明确提出,到2020年,全省集成电路及相关产业业务收入突破1000亿元。
图表6:主要省市集成电路行业相关政策汇总(一)

图表7:主要省市集成电路行业相关政策汇总(二)

图表8:主要省市集成电路行业相关政策汇总(三)

图表9:主要城市集成电路行业相关政策汇总(四)

图表10:主要省市集成电路行业相关政策汇总(五)

史海拾趣
|
一个女电子工程师的(心/芯/辛)路,即将脱离技术岗位,仅以此文纪念吾之技术生涯 ( 首先我是女性,这个先声名,免得有些网友说俺用此做为噱头。) 同其他大多数女性一样,形象思维要好于逻辑思维。但我又与大多数女性不一样,我有我自己独 ...… 查看全部问答> |
|
测振仪的技术原理及测振仪的技术问题 测振仪的技术原理, 测振仪的技术问题: 现在的测振仪一般都采用压电式的,结构形式大致有二种:① 压缩式;② 剪切式,其原理是利用石英晶体和人工极化陶瓷(PZT)的压电效应设计而成。当石 ...… 查看全部问答> |
|
大家好,有人问到如何实现会唱歌的玩具娃娃,就和市面上的玩具娃娃一样,按一下,会唱首歌,再按一下会笑,再按会说话什么的,因为本人从来不涉及硬件设计知识,所以没办法回答朋友的问题,现在请大家告诉我下这个玩具娃娃是怎么个设计实现原理,谢 ...… 查看全部问答> |
|
本帖最后由 paulhyde 于 2014-9-15 09:00 编辑 最近都在找资料,都没有找到关于液体点滴的优秀作品,哪位大侠有,请发我一份!谢谢! … 查看全部问答> |
|
再提供一个小作品:EK-STM3210E大容量仿真学习套件上市啦! 仿真器 - 内嵌ST-LINK II仿真器,支持STM32F10x标准系列和扩展总线系列Cortex-M3 MCU - USB2.0全速,USB供电 - 支持评估系统或用户目标系统仿真 - 下载速度大于5K/秒 - 通过跳线 ...… 查看全部问答> |
|
用的芯片是STM8S103F3.使用串口1,内部时钟,查询发送,中断或者查询接收疑问:STM8的管教复用是不是,你配置了串口,那么相应的两个管脚IO就自动成为RXD和TXD?现在的把收发两个管脚直接短路,程序里面一直在发送,用万用表测试电压为1.8V左右,估 ...… 查看全部问答> |
|
请问,TI的28335DSP. 给GPIO配置为数字IO,且为输入,当给其输入高低电平的时候,为什么在GPxDAT寄存器中看到的状态和输入的状态不同,有时候改变输入电平后,但GPxDAT中的电平还是不变 [ 本帖最后由 kikihi 于 2012-12-15 14:36 编辑 ]… 查看全部问答> |
|
雕刻机买回来一年多了,平时就是用来做一下外壳和五金件的样品加工,但从来没有用来做过PCB电路板,当时买这个机器的时候,同时也考虑做电路板的,所以在精度方面也考虑到了。尽管在机器的控制方面比较熟悉,但是第一次做电路板,尽管在参考了网上 ...… 查看全部问答> |




