历史上的今天
今天是:2025年03月24日(星期一)
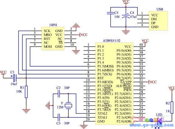
2018年03月24日 | AT89S51/52单片机的最小系统电路原理图
2018-03-24 来源:eefocus
单片机最小系统统是指能让单片机运行起来的所需的最少器件构成的电路系统。如果您构建的最小系统作为研究、学习使用,应该满足以下要求:1.有电源;2.有单片机主芯片;3.有程序下载电路;4.有时钟源电路;5.有复位电路;6.有I/O口的负载电路。这样的系统才能满足您下载程序和调试程序的要求。
下图是AT89S51/52单片机的最小系统电路原理图。
电源部分:从电脑USB接口DC5V取电,C4和C5构成USB接口电源的简单滤波电路。开关电源的输出电压往往波纹较大,不像线性稳压器输出的电压那么稳定,所以进行必要的滤波。如果需要接一个电源开关应接在C4和C5的前面,在您接通开关的瞬间产生的抖动能被这两个电容吸收。
复位电路:C1和R1构成单片机的上电自动复位电路。AT89S51/52单片机属于高电平复位,RST管脚上需要持续两个机器周期(24个时钟周期)以上的高电平,单片机才能复位。复位原理:上电的瞬间,电源给C1充电,在R1产生压降,R1上端为高电平,RST管脚检测到高电平,单片机的各个寄存器清零或恢复初始状态,特别是PC计数器清零,程序便从头开始执行。C1和R1常用取值:C1取10uf时R1取10K欧姆;C1取22uf时R1取4.7K或5.1K欧姆;如果C1、R1取值过大或C1、R1取值过小都会引起单片机复位时间过长或过短,不利于单片机启动。如果需要加手动复位,那就在C1两端并联一个按钮即可。
时钟电路:C2、C3和Y构成单片机的时钟源电路。C2和C3是晶振Y的负载电容,过大或过小都会影响晶振的频率和幅度。AT8951/52单片机对晶振负载电容的取值有明确的要求:在20pf到40pf,最佳值为30pf。Y的取值可从1MHz到24MHZ选择,常用的是12MHZ。因为51单片机12个时钟周期为一个机器周期,用12MHZ晶振,一个机器周期刚好是1微妙,编程时计时很方便。焊接时这三个元件应尽量靠近单片机的管脚,以减少线路上寄生电容的影响。
负载电路:R2和LED构成单片机P2.0 I/O的负载电路。注意发光二极管的方向,51单片机I/O可吸收灌电流可达20毫安,但输出高电平驱动电流才几十微安,所以I/O负载电流比较大时只能接成吸收灌电流的形式。R2的取值要保证LED亮度适合,太亮的话,影响LED寿命而且电源功耗大。发光二极管流过5到10毫安的电流时亮度是比较合适的。顺便提醒,如果您使用P0口作为普通I/O口,一定要接一个4.7K或10K的排阻。另外,单片机的EA/VPP管脚一定要接高电平。
程序下载电路:10PH是AtmelISP并口下载线10P接头。如果您还没有AtmelISP并口下载线的话,可按照笔者提供的原理图DIY。如果嫌麻烦,可到笔者的网店购买。
笔者的建议是,下载线和最小系统最好是自己动手焊接制作。不要小看这两个简单的东西,你能自己动手做好并正常使用,可以说你的硬件设计已经入门了。接下来您可以在最小系统的基础上继续加接数码管、蜂鸣器、DS1302、DS18B20、LCD接口、串口等资源,一个功能强大的单片机开发板在您日积月累,一点一滴的辛勤焊接下呈现了。在这个过程中您会碰到硬件设计的很多问题,积累很多经验。软件编程和硬件设计同步提高,让您快速掌握单片机技术,何乐而不为?
最小系统构建好了,下载线也有了,现在,您可以用KeilC51开发软件编写一个LED点亮或LED闪烁的简单程序,然后用WSFISP软件或者AtmelISP软件通过并口下载线将程序下载到单片机里检测程序运行效果啦。

史海拾趣
|
海地地震中 我的亲身经历证明中国的设备最抗震 (转载自新浪博客—海地通讯日记) 距离海地地震已经9天了,在这9天里,我经历了无数次余震,也通过网络深深感受到祖国的关怀。但是由于忙于抢修和维护通讯设备,所以一直没有时间来和大 ...… 查看全部问答> |
|
我很久前买了个44B0开发板,没怎么动,现在拿出来玩玩。 想请教一个简单的问题,我想把ADS生成的HEX文件烧写FLASH后,重新启动,能够让程序跳转到SDRAM里运行,跟设置RO BASE 和RW BASE 有关系吗?怎么去实现FLASH程序到SDRAM的跳转?我运行的是跑 ...… 查看全部问答> |
|
我用c51单片机进行串口通信,发送数据时如果用轮询的方式就成功,如果用发送中断的方式另一个单片机接收到得数据老是错误,望高手解答。。。 串口初始化 TMOD=0x20;//工作方式2 自动重装 TH0=0xF4; //波特率2400bps TL0=0xF4; TR1=1;//启动定 ...… 查看全部问答> |
|
各位前辈:我现在有个问题想请教,我在开发键盘的时候(sumsang2413),用的是eint,在intr.c里需要一个变量保存g_pPortRegs->EINTMASK。但是在S3c2413kbd.cpp定义,在intr.c中加extern但不能访问此变量,或者在S3c2413kbd.cpp中定义,intr.c中也不 ...… 查看全部问答> |
|
我在不同的网站上下载了quartus10.0 和11.0版本,安装时点击setup.exe后一点反应也没!!防火墙也关过,也试过以管理员省份运行都是一样的效果!!! 那位朋友知道这是咋回事 ???/… 查看全部问答> |
|
开发msp430f2132 用LSD-FET430UIF 2线下载老是说找不到设备,接法与利尔达仿真机提供的接法相近。就是8脚未接。是这原因吗? 谢谢帮助… 查看全部问答> |




