历史上的今天
今天是:2024年08月23日(星期五)
2018年08月23日 | 汽车启/停系统中信息娱乐设备的供电
2018-08-23 来源:ADI公司
Analog Devices Power by Linear 公司产品市场经理Bruce Haug
背景资讯
汽车制造商持续推销有助于节省燃料的启 / 停系统。顾名思义,启 / 停系统在车辆停驶时关闭引擎(而不是让引擎空转),并在驾驶者需要驶离时快速重新启动引擎。如果您在驾车时不断地走走停停,那么启 / 停 系统可以不让引擎长时间地空转而达到减少尾气排放和节省燃料的目的。其原理很简单,比如:假若您由于等红灯或火车挡道而停车,那么就无需使引擎保持运行状态;如果引擎不在运行,就不会浪费任何能源。因此,与那些未安装此类启 / 停系统的汽车相比,在城市交通环境中其耗油量的节省幅度可高达 8%。
自动启 / 停功能并不会影响驾驶的舒适性和安全性,因为在引擎达到某个理想的运行温度之前,该功能不会被启动。这一原则同样适用于以下情形:空调尚未将车厢调节至期望的温度、电池尚未充足电或驾驶者转动了方向盘。
自动启 / 停功能由一个中央控制单元负责协调,该控制单元监测所有相关传感器的数据,包括起动电机和交流发电机。出于舒适性或安全性的需要,该控制单元还可自动重新发动引擎。例如:倘若车辆开始行驶、电池电荷量降至过低的水平或挡风玻璃上形成了冷凝水。此外,大多数系统还能够区分短暂停顿与旅程终止之间的差别。如果驾驶者的座椅安全带松开、或者车门或后备箱打开,则该系统不会重新发动引擎。假如需要,可通过揿压一个按钮完全撤消自动启 / 停功能(至少现在可以)。
然而,当引擎重新发动且某个信息娱乐系统处于开启状态或存在另一台需要 5V 以上电压的电子设备时,12V 电池有可能降至 5V 以下,因而导致此类系统复位。有些导航和信息娱乐系统采用一个 5V 或更高的输入电压工作。如果在引擎重新起动期间输入电压降至 5V 以下,则这些系统将在 DC/DC 转换器仅能对输入电压进行降压操作的时候复位。显然,在聆听音乐或使用导航系统的过程中,当汽车重新起动时就要让这些系统复位,将是用户不可接受的。
解决方案
Analog Devices 近期推出一款三路输出 DC/DC 控制器,即 Power by Linear LTC7815,该器件将一个升压型控制器和两个降压型控制器集成在单个封装中。高效率同步升压型转换器为两个下游同步降压型转换器供电,从而在汽车电池电压下降时避免出现输出电压压差,在汽车启 / 停系统中,这是一个非常有用的特性。此外,当汽车电池提供的输入电压高于其设定的升压输出电压时,升压型控制器以 100% 占空比运行,只是将输入电压直接传送至降压型转换器,从而最大限度地降低功率损耗。
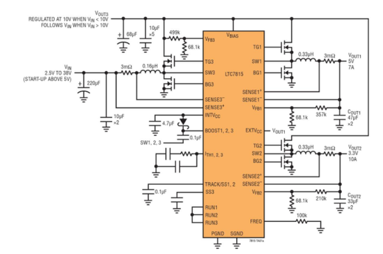
图 1 所示为 LTC7815 的原理图,其中由升压型转换器为降压型转换器提供 10V 电压。除了为两个降压型转换器(分别产生 5V/7A 和 3.3V/10A)供电之外,升压型转换器还可用作“第三输出”,能够提供一个额外的 2A 输出。该电路在高达 28VIN 的条件下保持 2.1MHz 工作频率,并在高于 28V 的输入电压条件下跳过若干个周期。

图 1:工作频率为 2.1MHz 的 LTC7815 启 / 停应用电路原理图
LTC7815 在启动期间采用一个 4.5V 至 38V 的输入电压工作,并在启动之后保持工作直到输入电源低至 2.5V。同步升压型转换器可产生高达 60V 的输出电压,并能在同步开关完全导通的情况下运行,以安全度过输入电压足够高的时段,从而实现效率最大化。两个降压型转换器能产生 0.8V 至 24V 的输出电压,且整个系统可实现高达 95% 的效率。其低的 45ns 最短导通时间可在 2MHz 频率执行开关操作的情况下实现高降压比转换,从而避开了对噪声敏感的关键频段 (比如 AM 无线电),并可使用较小的外部组件。
LTC7815 可配置为执行突发模式 (Burst Mode®) 操作,从而将静态电流减小至每通道 28μA (全部三个转换器均接通时为 38μA),同时在无负载条件下调节输出电压,这是一种适合在始终保持接通系统中用于保存电池运行时间的有用特性。强大的 1.1Ω 内置全 N 沟道 MOSFET 栅极驱动器最大限度降低了开关损耗,并可提供高于每通道 10A 的输出电流,这仅受限于外部组件。此外,每个转换器的输出电流通过监视电感器 (DCR) 两端的电压降或采用一个单独的检测电阻器进行检测。LTC7815 的恒定频率电流模式架构可提供一个 320kHz 至 2.25MHz 的可选频率,或者也可在相同的频率范围内使其同步至一个外部时钟。
延长电池运行时间
任何电池供电系统,如果需要一条“始终保持接通”的电源总线,同时系统其余部分关闭,都必须节省电池能量。这种状态通常被称为“休眠”、“待用”或“空闲”模式,并且要求此类系统具有非常低的静态电流。在可能具有诸如车载资讯系统、 CD/DVD 播放机、遥控车门开关和多条始终保持接通总线线路等多种电气电路的汽车应用中,为节省电池能量而要求实现低静态电流显得特别重要。在待用模式期间,这些系统的总体电流消耗必需尽可能低,而且,随着汽车越来越多地依赖电子系统的运行,汽车制造商所面临的节省电池能量的压力在持续地增加。
在休眠模式下且升压型转换器和其中一个降压型转换器接通时,LTC7815 仅消耗 28µA 电流。当所有三个通道均接通且处于休眠模式时,LTC7815 仅消耗 20µA 电流,从而显著地延长了空闲模式时的电池运行时间。这是通过将器件配置为进入高效率突发模式工作状态来实现的,在此操作模式下,LTC7815 向输出电容器输送简短的电流脉冲,随后是一个休眠周期,此时仅通过输出电容器向负载提供输出功率。图 2 显示上述工作原理的概念性时序图。

图 2:LTC7815 以突发模式工作的电压图
在休眠模式下,除了需要快速响应的关键电路外,大部分内部电路均关闭。当输出电压的降幅足够大时,休眠信号被激活,通过接通顶端的外部 MOSFET,控制器恢复正常的突发模式工作。另一方面,有些情况下,用户需要器件在轻负载电流条件下以强制连续模式或恒定频率脉冲跳跃模式工作。这两种模式均很容易配置,都具有较高的静态电流。
效率 / 解决方案尺寸
当采用图 1 中的电路时,5V 输出的效率约为 90% (如图 3 所示)。如果工作频率从 2.1MHz 降至 300kHz,则可使效率提高 3%~4%。

图 3:LTC7815 效率与负载电流的关系曲线 (针对不同的转换器部分)
图 4 为图 1 电路的演示板照片,其中最高的部件达 4.8mm。

图 4:LTC7815 演示电路板的尺寸和布局 (顶面和底面)
保护功能
LTC7815 可配置成使用 DCR (电感器电阻) 或一个检测电阻器来检测输出电流。至于在两种电流检测方案中如何选择,在很大程度上需要对成本、功耗和准确度进行综合权衡。DCR 检测方法日益受到欢迎,原因在于其可省去昂贵的电流检测电阻器且效率较高,尤其是在大电流应用中。不过,检测电阻器是一种更准确的电流检测方法。
内置比较器负责监视降压输出电压,并在输出大于其标称值的 10% 时指示出现了过压情况。当检测到这种状况时,顶端 MOSFET 关断而底端 MOSFET 接通,直到过压状况被清除为止。只要过压状态持续存在,底端 MOSFET 就将持续地保持接通。如果输出电压回归至一个安全的电平,则自动恢复正常操作。
在较高的温度条件下,或者内部功耗导致芯片内部产生过量的自发热时,过热停机电路将关断 LTC7815。当结温超过大约 170℃ 时,过热保护电路将停用内置的偏置 LDO,从而导致偏置电源降至 0V 并以一种有序的方式有效地关断整个 LTC7815。一旦结温回落至 155℃ 左右,LDO 将重新接通。
结论
可节省燃料的汽车启 / 停系统在今后的几年里将继续发展。对于需要高达甚至有可能超过 5V 电压的车载信息娱乐及导航系统的供电,必须谨 慎从事。此类系统在汽车电池电压因引擎重新发动而降至低于 5V 时会发生复位。LTC7815 提供了一款解决方案,可以将电池电压提升至一个安全的工作电平。与两个降压型控制器结合使用,非常适合为配备启 / 停系统的汽车中的众多车载电子设备供电。
史海拾趣




