历史上的今天
今天是:2024年12月28日(星期六)
2018年12月28日 | 深度好文—RS-485现场总线的数字隔离选型考虑
2018-12-28
本文开篇先来稍作科普,众所周知,隔离可防止高电压对敏感电子组件造成损坏或对人造成伤害,另外它还可以透过大的地电位差消除通讯链路中的接地回路,来保持信号完整性。而经常用于恶劣环境下的工业和仪器设备应用中的RS-485总线规范符合真正多点通信网络的要求,根据该标准,单个(双线)总线上最多可以连接32个驱动器和32个接收器。部分RS-485收发器改变输入阻抗以允许最多8倍的节点连接至同一总线。
RS-485系统通常用于连接多个系统,电缆铺设距离很长(有时超过4000米),因此总线和所连接的各系统之间的隔离非常关键。今年越来越普及的数字隔离技术在RS-485电缆网络和与之连接的系统之间提供了重要的隔离,并防止过压瞬变,同时避免在RS-485网络中形成接地环路。

在工业应用中,如今对隔离和数据收发存在两大需求:更高的数据速率和更低功耗的工作模式。ADI公司的iCoupler®数字隔离器和RS-485收发器产品系列可以很好地满足这两大需求。
隔离式高速RS-485应用案例分析
对于高性能电机控制编码器应用而言,通常需要更高的数据速率、更小的RS-485收发器封装和IEC 61000-4-2 ESD保护。ADI公司的ADM3065E/ADM3066E 50 Mbps收发器采用节省空间的10引脚LFCSP封装,可提供±12 kV(接触)和±12 kV (空气)的IEC 61000-4-2 ESD保护功能,为EnDat编码器提供了一套可靠的解决方案。此外,在ADM3065E/ADM3066E中添加高速稳定的信号和功率隔离可以通过ADI公司isoPower ADuM6401或 isoPower ® ADuM6000及iCoupler ADuM241D系列来实现。
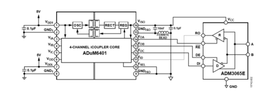
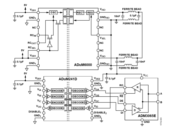
利用iCoupler和isoPower技术,可以向ADM3065E中增添兼具加强绝缘和5kV rms瞬态耐受电压的电流隔离。 ADuM6401提供了所需的四通道5kV rms信号隔离、最高 25 Mbps 的工作速率以及集成式DC/DC 转换器。 ADuM6401配合ADM3065E(如图1所示)需将VISO引脚配置为3.3 V,具体方法是将VSEL引脚连接到GNDISO引脚,并将5V电源连接到VDD1引脚。在3.3V电压下工作,即使数据速率达25 Mbps ,也可以确保ADM3065E 仍保持在 ADuM6401的负载能力范围内。利用ADuM241D四通道数字隔离器和ADuM6000隔离式 DC/DC 转换器,可以实现50 Mbps 数据速率以及 ADM3065E隔离,如图2所示。ADuM241D的数据速率最高可达150 Mbps,能够提供完全支持ADM3065E以50 Mbps数据速率工作所需的精确时序。

图 1: 信号和电源隔离的 25 Mbps RS-485 解决方案(简化图,未显示全部连接。来源:ADI公司)
不过,以50Mbps数据速率工作的前提是使ADM3065E工作在3.3 V电压下。 如果需要在5V电压下工作,可以将ADuM6000上的VSEL引 脚连接到VISO,但支持的最大数据速率会降低(例如,<10 Mbps)。更多信息,请参考ADuM241D和ADuM6000数据手册。 ADuM6401和ADuM6000 isoPower器件中的DC/DC转换器 可为ADM3065E(和ADuM241D)提供稳压隔离电源。这 两款isoPower器件利用高频开关元件,通过变压器传输功 率。用户必须遵循辐射标准进行印刷电路板 (PCB) 布局。

图 2. 信号和电源隔离的 50 Mbps RS-485 解决方案(简化图,未显示全部连接,来源:ADI公司)
隔离式低功耗RS-485应用案例分析
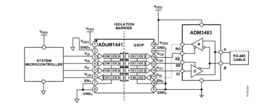
而在电池供电系统、一些对续航敏感地应用(如井下、采矿)以及在4 mA至 20 mA环路中工作的过程控制系统中,往往对低功耗工作模式具有较高需求。ADI公司的微功耗数字隔离器 ADuM1441在关断模式下的静态功耗低于23 μA 。ADI公司提供的ADM3483 3.3 V、250 kbps RS-485收发器的静态功耗也极低,关断模式下通常仅2 nA。 图1所示为适合井下应用稳定可靠的低功耗隔离式RS-485 解决方案。ADM3483和ADuM1441共用可提供一条通往远程地下测量节点的可靠低功耗链路。系统接口卡包括 ARM® Cortex® 微控制器单元 (MCU)、ADuCM3027和集成 模拟前端 (AFE)AD7124-4,用于远程温度和压力测量。系统接口卡的固件更新通过远距离RS-485电缆提供,更新后能够在最长1 km的远距离内实现低数据速率传输(例如,9.6 kbps)。

图 3. 适合井下应用稳定可靠的ADI公司低功耗隔离式 RS-485 解决方案
图4显示了ADI公司ADuM1441微功耗、四通道、数字隔离器和 ADM3483低功耗、半双工RS-485收发器的组合。当ADM3483处于关断模式(驱动器使能DE引脚为低电平 且接收器使能RE引脚为高电平)时,静态电源电流通常仅 为2nA(最大规范值为1 μA)。如图4所示,ADuM1441的 引脚7和引脚10分别连接至GND1和GND2。这意味着当 ADuM1441隔离器处于无总线通信活动的关断模式时,其静态电流低于23 µA。总体来说,该解决方案的静态功耗低至24 µA以下。

图 4. 低功耗、隔离式 RS-485 节点(来源:ADI公司)
如果ADuM1441的引脚7和引脚10分别直接连接到VDD1和VDD2,则ADuM1441的静态功耗仅1.2 µA。这可以通过PCB 上的跳线连接来实现,用户可以选择将引脚7连接到VDD1 或GND1,还可以选择将引脚10连接到VDD2或GND2。将 ADuM1441中的1.2 μA静态功耗特性添加到ADM3483静态电源中,可实现一个在关断或待机模式下仅消耗2 μA电流 的完全隔离式RS-485节点。为了确保隔离器正常工作, ADuM1441的引脚7和引脚10必须分别连接到GND1和 GND2。
本文小结
RS-485总线标准是使用最广泛的物理层总线设计标准之一。以数字方式(ADI公司的iCoupler和isoPower)将RS-485与连接至总线的各系统隔离开来,可减少信号失真和误差,并防止系统和组件发生系统和总线电压和接地适配。并且通过不同隔离器和RS-485收发器型号的搭配,可轻松满足工业应用中高速率和低功耗的不同应用场景需求。
史海拾趣
|
看到有个评论说“STC是手机中的战斗机”,当时乐呵了半天。 其实,还有很多朋友用STC的,昨天还看到有人上传相关的资料呢。不可否认的是,价格着实是个不错的因素。 但不可否认的是,牌子被做的有些烂。 你用过STC么?你觉得如何?… 查看全部问答> |
|
vxworks下用routeShow命令可以显示路由表,如下 ROUTE NET TABLE Destination Gateway Flags Refcnt Use &n ...… 查看全部问答> |
|
请问大家: ISR 的定义? 在某个函数里,作者定义 ISR isr ,我不知道这个ISR在哪里定义的? 是不是在嵌入式中作为了一个已经定义好的函数,或者结构体了? 关键是怎么定义的? 谢谢大家… 查看全部问答> |
|
wince 下使用c#调用webServices 总是出错 但是使用wince下的ie访问没有问题 就是方法测试时 提示下在文件 应该程序访问webServices 总是出错… 查看全部问答> |
|
如题,我看到一个电路板输出是用了两块单片机,其中一块产正一组正弦波,另一块产生一组方波,然后将正弦波叠加到了方波的高电平上,不知道用什么电路可以实现,求教各位!… 查看全部问答> |




