历史上的今天
今天是:2025年01月02日(星期四)
2019年01月02日 | 汽车USB Type-C电源解决方案: 1平方英寸的45 W、2 MHz降压-升压控制器
2019-01-02

作者:Kyle Lawrence
USB Type-C是一种相对较新的高功率USB外设标准,用于计算机和便携式电子设备。USB Type-C标准推动了USB供电规范的改变,不同于长期存在的5 V USB标准,Type-C标准的总线电压最高可达20 V,电流输送能力最高可达5 A。连接的USB-C设备可以相互识别并协商总线电压——从默认5 V USB输出到几个更高的预设电压等级,以便在需要时实现更快的电池充电和更高的功率输送(最高可达100 W)。
电池充电器中使用的简单紧凑型降压调节器和线性稳压器,仅需要5 V、500 mA至2 A的USB供电,并未充分覆盖全部Type-C USB电源范围。Type-C USB电源增加的电压范围(5 V至20 V),需要的不仅仅是9 V至36 V(或60 V)汽车电池或其他充电电源的降压转换,还需要一个可调降压-升压转换器,以便能够同时对输入至输出电压进行升压和降压。
此外,对于高功率汽车USB充电器,降压-升压转换器应支持10 A或更高峰值开关电流额定值,并提供低EMI性能。将开关频率设置在AM无线电频带之外并使解决方案保持小尺寸的能力是颇受追捧的特性。高压单片转换器(带片上开关)不能承受如此高的峰值开关电流而不烧毁。
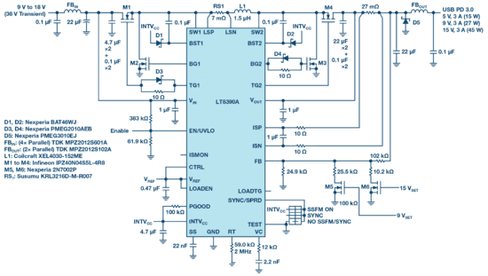
LT8390A 是一款独特的2 MHz同步四开关降压-升压控制器。在2 MHz 开关频率时,它可提供5 V至15 V的输出电压(3 A时最高45 W),以通过汽车电池为USB-C设备供电。如此高的控制器开关频率使得解决方案尺寸很小,带宽很高,并且AM无线电频带之外的EMI很低。扩频调频和低EMI电流检测架构均有助于LT8390A应用通过CISPR 25 Class 5级EMI标准的严格考验。
高功率密度转换:尺寸(和功率)、效率、热量
在汽车或便携式电子设备环境中工作的电压调节器系统的设计,受到电路的空间需求以及工作时产生的热量的限制。在给定设计约束条件下工作时,以上两个因素决定了可实现功率水平的上限。
提高设计的开关频率允许使用较小的电感,而这常常是宽输入电压四开关降压-升压稳压器设计中尺寸最大的元件。与150 kHz或400 kHz设计相比,LT8390A的2 MHz开关频率能力支持使用尺寸小得多的电感。图1显示了一个完整设计。除了较小的电感外,该解决方案仅使用陶瓷型输出电容,无需使用体积较大的电解电容。该设计所需的全部元器件(包括IC)都包含在一个1平方英寸的小型电路板上,如图1所示。

图1. 1平方英寸大小的高效率、低EMI USB Type-C电源解决方案。
图2显示了一个采用符合AEC标准的元器件的45 W LT8390A解决方案。该设计相比环境温度的最高温升为65°C,如图3所示。尽管解决方案尺寸很小,但LT8390A系统在提供45 W输出时的峰值效率可达94%;在全输入范围内,对于所产生的每个输出电压,效率偏差小于10%,如图4中的图表所示。

图2. 这款LT8390A稳压器解决方案采用符合AEC标准的MOSFET、磁性元件和电容,提供最高3 A电流和可选的5 V、9 V或15 V低EMI输出。

图3. 在产生45 W输出功率的同时,该小型电路的最大温升仅比环境温度高65°C。

图4. 利用汽车SLA电池供电时,对于全输出电压,LT8390A稳压器系统保持94%至84%的效率。
适合汽车应用的低EMI
LT8390A具有多种独特的降低EMI的特性,可实现高功率转换和低噪声性能,从而简化其在汽车系统中的实施。LT8390A与其他四开关控制器之间的显著差异在于电感电流检测电阻的位置。大多数四开关降压-升压控制器往往使用接地基准电流检测方案来获得开关电流信息,而LT8390A将其电流检测电阻与电感串联。通过将检测电阻与电感串联,便可有效地将电阻从降压和升压热环路中移除,从而缩小环路尺寸并改善EMI性能。
除了电感检测电阻位置的架构优势外,LT8390A还内置扩频调频功能以进一步降低控制器产生的EMI。此外,降压和升压功率开关的边沿速率仅使用几个分立元件来控制,以减缓MOSFET的导通,确保在降低功率开关的高频EMI与温升之间达成适当的平衡。凭借这些降低EMI的特性,满足CISPR 25标准所需的唯一滤波器由输入和输出上的小型铁氧体滤波器提供,而不是大型铁氧体外壳和粗笨的LC滤波器。图1所示的解决方案采用符合AEC-Q100标准的元器件设计。
输出电压的无缝转换
LT8390A的输出电压可以在不关闭转换器的情况下进行调整,方法是使用逻辑电平信号来驱动MOSFET,从而调节输出端的电阻分压器以改变设定电压。带GPIO引脚的USB PD源控制器可与LT8390A系统配合使用,为主机和USB连接设备之间的协商过程提供便利,并设置所需的总线电压。
图5显示了LT8390A系统输出从一个输出电压非常平稳地转换到另一个输出电压。当从12 V输入电源供电时,从数字控制信号的上升沿开始测量,每次转换到更高输出电压最多需要150μs就能稳定。在输出电压改变期间,降压-升压控制器经历降压、升压和降压-升压操作之间的模式转换,具体取决于输入与输出电压的关系。这些模式转换以受控方式执行,防止输出电压过度过冲或下降。

图5. LT8390A系统输出在5 V、9 V和15 V输出之间平稳转换,同时向输出端连续输送功率。
扩展到45 W以上
要将输出功率水平提高到45 W以上,需要以较低开关频率工作,以便降低开关损耗,否则这种功率水平可能会给MOSFET带来热应力。作为LT8390A的替代产品,LT8390的工作频率介于150 kHz和600 kHz之间,具有与LT8390A相同的特性组合,可实现低EMI、高功率降压-升压设计。采用较大电感和输出电容的400 kHz LT8390系统,可轻松利用汽车电池输入实现100 W的输出功率,温升在可接受范围内。图6显示了各种电池供电输入下LT8390A和LT8390产品线的功率能力。

图6. LT8390A和LT8390涵盖了USB供电的各种输出功率等级。
结论
针对为连接设备供电的稳压器的新USB标准,支持通过增加稳压器可提供的输出电压范围和电流输送来实现更高的功率传输。便携式和汽车电池供电的USB-C充电器设备需要一种宽VIN/VOUT降压-升压稳压器,以便输送高于或低于输入电压的总线电压。2 MHz开关频率使LT8390A可以提供最高45 W的输出功率,解决方案尺寸很小。对于超过45 W的功率水平,可以使用LT8390,不过解决方案尺寸会略微增大,开关频率会降低。
作者
Kyle Lawrence是ADI公司的应用工程师。他负责设计和测试各种DC-DC转换器,包括针对低EMI汽车应用的4开关升降压稳压器和LED驱动器。他2014年毕业于加州大学圣克鲁兹分校,获电气工程学士学位。.
史海拾趣
|
1、引言 目前,电力系统大量的综合自动化变电站的新建和改造,使得大量的高频开关电源在电力系统得以应用,如何合理进行其设备单元的选择、相关接线方式的选择、监控单元功能的规范等,使系统配置合理,能可靠、稳定的为变电站提高直流电源,确保 ...… 查看全部问答> |
|
原270开发板商给了一个BootLoader源码,没实现USB下载 但里面有一些USB 的操作代码,拿过来用时缺少些头文件 如下面两个 #include \"xllp_udc.h\" #include \"xllp_udc_os_depend.h\" 这些文件其实都是Intel写的,与开发板商一点关系都没 ...… 查看全部问答> |
|
点这种屏,听说需要对SPI进行操作,我不是很了解,以前做的屏就是直接565就OK的。 可这个屏就是不知道怎么点,郁闷,希望高手+版主来指点一下!感激!… 查看全部问答> |
|
/**************************** //延时 *****************************/ void Delay(uchar n) { uchar tt; for(tt = 0;tt… 查看全部问答> |
|
我是在大学学的软件工程,如今都上大三了,才对软件有所了解,之前一直没有方向,在我上大学之前我就准备考研了,可是我专业课不怎么好,我打算下学期就开始复习准备考研,但是我感觉我在专业课上没有学到东西,没有方向,没有精通的技术。我感觉嵌 ...… 查看全部问答> |
|
ST-LINK-II 可以支持MDK使用了!MDK3.22中文版已经在realview网站上发布了,里面已经集成了支持ST-LINKII的驱动,下载安装后就可以配合ST-LINKII使用。下载地址:http://www.realview.com.cn/down-list.asp?id=487… 查看全部问答> |
|
本帖最后由 jameswangsynnex 于 2015-3-3 20:03 编辑 NTCALUG03外型尺寸只有65mm²/ 0.1 in²,比头发丝粗不了多少。但它在管理温度的时候可毫不含糊,最短响应时间小于4秒,能够在-40℃~+125℃温度范围内快速精确地测量出温度。 … 查看全部问答> |
|
又到年底了,印象里,我好像挺幸运的,从来论坛到现在,三年多了,好像3年都拿了 年度奖,只是等级不同,今年更让我意外的是拿了一等奖...... 因为最后这一两个月,我几乎就没怎么上论坛。 而且,那天挺巧的,当时中午,紧张地排查了一个上午的bu ...… 查看全部问答> |




